[WIP] 1971 Beetle - Tesla SDU and CATL cells

Tell us about the project you do with the open inverter
User avatar
Daveturpin
Posts: 36
Joined: Sun Dec 24, 2023 3:56 pm
Location: Virginia, USA
Has thanked: 19 times
Been thanked: 33 times
Contact:

Re: [WIP] 1971 Beetle - Tesla SDU and CATL cells

Post by Daveturpin »

Sorry it’s been ages. My job got DOGE’d so things have been hectic. Moving to Seattle soon, and going to button the Bug up and tow it.

It’s getting there, though. Refitted the seats in to make sure they clear the batteries:
IMG_7283.jpeg
IMG_7283.jpeg (60.17 KiB) Viewed 785 times
And building the battery covers out of 16-ga to protect them and to prevent touching or kicking of the HV wires:
IMG_7278.jpeg
IMG_7280.jpeg
Feel safer with 16-gauge steel covering the batteries and HV wires!
IMG_7282.jpeg
And continuing the heat pump installation:
IMG_7279.jpeg
wimboone
Posts: 10
Joined: Tue Nov 30, 2021 6:09 pm
Location: Netherlands
Has thanked: 16 times
Been thanked: 17 times

Re: [WIP] 1971 Beetle - Tesla SDU and CATL cells

Post by wimboone »

Nice project!
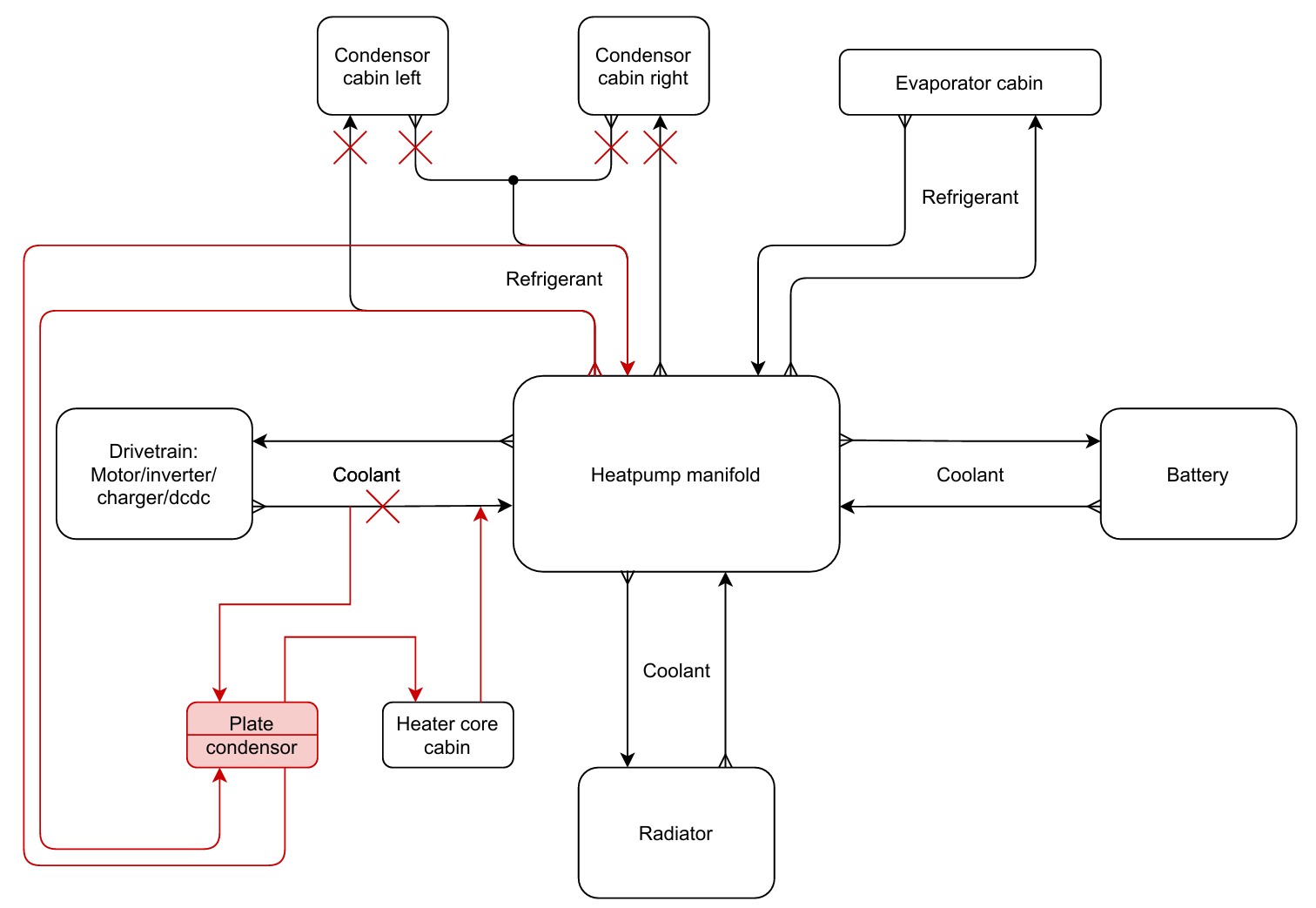
For my car I've left in the original coolant heater core and decided to use a plate heat condensor like this one with 60 plates:
https://nl.aliexpress.com/item/10050028 ... pt=glo2nld
It handles the pressure and refrigerant and is readily available. This makes it a lot easier for retrofitting into other vehicles.
As for the controller, I've worked out most of the control logic and software, but I still have to do a lot of testing. However I'm also busy with getting the car running plus many other things, so it's not going super fast.
Attachments
supermanifold-modified.png
Post Reply