The ZombieVerter VCU Project
Re: The ZombieVerter VCU Project
I'm fairly sure they will.
I also collected the connectors from toyota garage yesterday. Main connector and resolver one are perfect.
I had crimp terminal in parts bin here which work perfect too, I just need to figure out where I got them...
I also collected the connectors from toyota garage yesterday. Main connector and resolver one are perfect.
I had crimp terminal in parts bin here which work perfect too, I just need to figure out where I got them...
- EV_Builder
- Posts: 1205
- Joined: Tue Apr 28, 2020 3:50 pm
- Location: The Netherlands
- Has thanked: 18 times
- Been thanked: 37 times
- Contact:
Re: The ZombieVerter VCU Project
Dammn that looks like a good idea!Jack Bauer wrote: ↑Tue Mar 23, 2021 6:34 pm Yeah am looking at some of their stuff. Looks like they go up to 121 pins. 56 should be more than enough and if I can source the header,enclosure, pins and connector from one source it makes the kit a lot easier...
Did you order a couple already?
p.s. Porsche uses the same type of connector lock style...
Converting an Porsche Panamera
see http://www.wdrautomatisering.nl for bespoke BMS modules.
see http://www.wdrautomatisering.nl for bespoke BMS modules.
- Jack Bauer
- Posts: 4005
- Joined: Wed Dec 12, 2018 5:24 pm
- Location: Ireland
- Has thanked: 153 times
- Been thanked: 1129 times
- Contact:
Re: The ZombieVerter VCU Project
I down graded to the older Yaris control board and now the inverter comms work fine. I done a git stash on my software, so rolled back to what's on git hub. I'm struggling to get the VCU configured, sometimes i get an opmode of -1 sometimes i get a dir of 256. So i'll need to make some mods to try and get the potnom signal to change, it is currently stuck at -2.
- johu
- Site Admin
- Posts: 7182
- Joined: Thu Nov 08, 2018 10:52 pm
- Location: Kassel/Germany
- Has thanked: 552 times
- Been thanked: 1914 times
- Contact:
Re: The ZombieVerter VCU Project
did you
?
Code: Select all
make cleanSupport R/D and forum on Patreon: https://patreon.com/openinverter - Subscribe on odysee: https://odysee.com/@openinverter:9
Re: The ZombieVerter VCU Project
I can give that a try. I'm not overly familiar with the setup, also the demo software has the ecu start signal and one if the direction pins connected to the same I/o.
I did get something to work.
I've figured out the part numbers for the oem connectors and the crimps to buy from RS, so that's good
I did get something to work.
I've figured out the part numbers for the oem connectors and the crimps to buy from RS, so that's good
- EV_Builder
- Posts: 1205
- Joined: Tue Apr 28, 2020 3:50 pm
- Location: The Netherlands
- Has thanked: 18 times
- Been thanked: 37 times
- Contact:
Re: The ZombieVerter VCU Project
I have not seen the IO list yet of the ZombieVerter VCU Project, but as you know i'm interested so let me know when i can send money for one to start playing with it (i'm in need of PWM outputs and inputs). If i have an board i can start making software too.Jack Bauer wrote: ↑Tue Mar 23, 2021 6:34 pm Yeah am looking at some of their stuff. Looks like they go up to 121 pins. 56 should be more than enough and if I can source the header,enclosure, pins and connector from one source it makes the kit a lot easier...
One way to go with the IO is to route multiple paths to a jumper place which then decides which configuration reaches the external pin header.
In that way you can easily balance the IO config in each side without needing more pins on the connectors.
Also if an output or input is broken one could move the jumper and re-assign IO's.
Another idea often seen is that some IO's are routed to an unsoldered pin header with a VDD and GND. This then leaves the possibility to make or add your self a extra top board with extra io conditioning.
Perhaps these idea's make the project even more versatile.
Converting an Porsche Panamera
see http://www.wdrautomatisering.nl for bespoke BMS modules.
see http://www.wdrautomatisering.nl for bespoke BMS modules.
- Jack Bauer
- Posts: 4005
- Joined: Wed Dec 12, 2018 5:24 pm
- Location: Ireland
- Has thanked: 153 times
- Been thanked: 1129 times
- Contact:
Re: The ZombieVerter VCU Project
Yeah that all sounds good. There is no IO map currently. I've attached some drawings for the enclosure the company sent me but I cant get them to open. Any takers?
- Attachments
-
[The extension dwg has been deactivated and can no longer be displayed.]
-
[The extension dwg has been deactivated and can no longer be displayed.]
I'm going to need a hacksaw
- Jack Bauer
- Posts: 4005
- Joined: Wed Dec 12, 2018 5:24 pm
- Location: Ireland
- Has thanked: 153 times
- Been thanked: 1129 times
- Contact:
Re: The ZombieVerter VCU Project
@dilbert , when e46 is selected the two inputs work like this : IN1 activates forward direction AND is an ignition on/off signal. IN2 is a momentary start signal. This is a cludge to get around the limited IO on the test hardware. This will not be the case in the release version.
I'm going to need a hacksaw
Re: The ZombieVerter VCU Project
Here they are in PDF format...Jack Bauer wrote: ↑Tue Mar 30, 2021 2:12 pm Yeah that all sounds good. There is no IO map currently. I've attached some drawings for the enclosure the company sent me but I cant get them to open. Any takers?
- Attachments
-
DJ7056-1.5-11.pdf- (174.64 KiB) Downloaded 403 times
-
Jo56-1.pdf- (41.9 KiB) Downloaded 362 times
- Jack Bauer
- Posts: 4005
- Joined: Wed Dec 12, 2018 5:24 pm
- Location: Ireland
- Has thanked: 153 times
- Been thanked: 1129 times
- Contact:
Re: The ZombieVerter VCU Project
Perfect thanks:) I can start designing a pcb footprint.
I'm going to need a hacksaw
- EV_Builder
- Posts: 1205
- Joined: Tue Apr 28, 2020 3:50 pm
- Location: The Netherlands
- Has thanked: 18 times
- Been thanked: 37 times
- Contact:
Re: The ZombieVerter VCU Project
If you need more dimensions, since it are CAD drawings (DWG) we can add those if needed.Jack Bauer wrote: ↑Tue Mar 30, 2021 2:12 pm I've attached some drawings for the enclosure the company sent me but I cant get them to open. Any takers?
So if you miss an annotation let us/me know.
Converting an Porsche Panamera
see http://www.wdrautomatisering.nl for bespoke BMS modules.
see http://www.wdrautomatisering.nl for bespoke BMS modules.
- Jack Bauer
- Posts: 4005
- Joined: Wed Dec 12, 2018 5:24 pm
- Location: Ireland
- Has thanked: 153 times
- Been thanked: 1129 times
- Contact:
Re: The ZombieVerter VCU Project
Cool. Plan is to tear into this at the weekend with a view to ordering prototypes next week.
I'm going to need a hacksaw
- EV_Builder
- Posts: 1205
- Joined: Tue Apr 28, 2020 3:50 pm
- Location: The Netherlands
- Has thanked: 18 times
- Been thanked: 37 times
- Contact:
Re: The ZombieVerter VCU Project
Cool i ordered the connector housing also and a smaller one if i need to proceed with my CAN Remote IO project.Jack Bauer wrote: ↑Wed Mar 31, 2021 7:12 am Cool. Plan is to tear into this at the weekend with a view to ordering prototypes next week.
If you start-up a new GitHub project for the ZombieVerter i can/could start with the software.
or is this the repo: https://github.com/damienmaguire/Stm32-vcu
I would like to add the Volt II 3.6kW Charger (pwm) and Volt I DC/DC converter.
Is there are temporary board with same CPU what i could use to start/test it with?
Converting an Porsche Panamera
see http://www.wdrautomatisering.nl for bespoke BMS modules.
see http://www.wdrautomatisering.nl for bespoke BMS modules.
Re: The ZombieVerter VCU Project
It would be a good idea to design a main state machine that can bring the system up either into drive mode or charger mode. The opmode variable is already present, so with a simple state machine, it could be used.EV_Builder wrote: ↑Wed Mar 31, 2021 11:02 amCool i ordered the connector housing also and a smaller one if i need to proceed with my CAN Remote IO project.Jack Bauer wrote: ↑Wed Mar 31, 2021 7:12 am Cool. Plan is to tear into this at the weekend with a view to ordering prototypes next week.
If you start-up a new GitHub project for the ZombieVerter i can/could start with the software.
or is this the repo: https://github.com/damienmaguire/Stm32-vcu
I would like to add the Volt II 3.6kW Charger (pwm) and Volt I DC/DC converter.
Is there are temporary board with same CPU what i could use to start/test it with?
The states i'd be looking at are:-
STATE_INIT
STATE_PRECHARGE
STATE_PRECHARGE_COMPLETE
STATE_READY
STATE_START_CHARGE
STATE_CHARGE
STATE_CHARGE_COMPLETE
STATE_FAULT
- EV_Builder
- Posts: 1205
- Joined: Tue Apr 28, 2020 3:50 pm
- Location: The Netherlands
- Has thanked: 18 times
- Been thanked: 37 times
- Contact:
Re: The ZombieVerter VCU Project
Very good point.Dilbert wrote: ↑Wed Mar 31, 2021 1:10 pmIt would be a good idea to design a main state machine that can bring the system up either into drive mode or charger mode. The opmode variable is already present, so with a simple state machine, it could be used.EV_Builder wrote: ↑Wed Mar 31, 2021 11:02 amCool i ordered the connector housing also and a smaller one if i need to proceed with my CAN Remote IO project.Jack Bauer wrote: ↑Wed Mar 31, 2021 7:12 am Cool. Plan is to tear into this at the weekend with a view to ordering prototypes next week.
If you start-up a new GitHub project for the ZombieVerter i can/could start with the software.
or is this the repo: https://github.com/damienmaguire/Stm32-vcu
I would like to add the Volt II 3.6kW Charger (pwm) and Volt I DC/DC converter.
Is there are temporary board with same CPU what i could use to start/test it with?
The states i'd be looking at are:-
STATE_INIT
STATE_PRECHARGE
STATE_PRECHARGE_COMPLETE
STATE_READY
STATE_START_CHARGE
STATE_CHARGE
STATE_CHARGE_COMPLETE
STATE_FAULT
I fully agree.
I was used to use PackMl (in the industrial automation)
For example:
- States; STATE_READY
- Transition states; STATE_STARTING
- Commands; CMD_START
Right now if i remember well there is a counter used.
A state machine would be better to read.
I do want to point out that too much states aren't an improvement.
And when you have states you also have commands.
If we agree in going this route i could draw a simple state stransition sheme. In that scheme its easy to see how to get from one state to the next.
The statemachine itself should best be made in c++ as an class.
Then you can easyly implement the statemachine also for the charger itself or other devices which need a statemachine.
The nice thing about statemachine is that its easy to see the state of the program (car).
A small drawback could be speed but i can imagine there isn't allot todo anyway and then it doesn't consume much cpu either.
I vote for giving it a chance.
Converting an Porsche Panamera
see http://www.wdrautomatisering.nl for bespoke BMS modules.
see http://www.wdrautomatisering.nl for bespoke BMS modules.
- Jack Bauer
- Posts: 4005
- Joined: Wed Dec 12, 2018 5:24 pm
- Location: Ireland
- Has thanked: 153 times
- Been thanked: 1129 times
- Contact:
Re: The ZombieVerter VCU Project
Ok so trying to get this enclosure header footprint done a few questions on the drawings :
1)What is the relationship between the two 3.3mm holes used to secure the header to the board and the pins?
2)What is the maximum board size?
3)Distance from front board edge to center of first row of pins?
1)What is the relationship between the two 3.3mm holes used to secure the header to the board and the pins?
2)What is the maximum board size?
3)Distance from front board edge to center of first row of pins?
I'm going to need a hacksaw
- Jack Bauer
- Posts: 4005
- Joined: Wed Dec 12, 2018 5:24 pm
- Location: Ireland
- Has thanked: 153 times
- Been thanked: 1129 times
- Contact:
-
nkiernan
- Posts: 589
- Joined: Mon Feb 24, 2020 8:59 pm
- Location: Ireland
- Has thanked: 516 times
- Been thanked: 95 times
Re: The ZombieVerter VCU Project
Is this the info you need JB? Just sense check there's no scaling issues, or I'll try againJack Bauer wrote: ↑Thu Apr 01, 2021 9:34 am Ok so trying to get this enclosure header footprint done a few questions on the drawings :
1)What is the relationship between the two 3.3mm holes used to secure the header to the board and the pins?
2)What is the maximum board size?
3)Distance from front board edge to center of first row of pins?
- arturk
- Posts: 148
- Joined: Wed Oct 02, 2019 3:58 am
- Location: United States, MD
- Has thanked: 7 times
- Been thanked: 4 times
Re: The ZombieVerter VCU Project
EV_Builder wrote: ↑Tue Mar 30, 2021 12:32 pm
One way to go with the IO is to route multiple paths to a jumper place which then decides which configuration reaches the external pin header.
In that way you can easily balance the IO config in each side without needing more pins on the connectors.
Also if an output or input is broken one could move the jumper and re-assign IO's.
Another idea often seen is that some IO's are routed to an unsoldered pin header with a VDD and GND. This then leaves the possibility to make or add your self a extra top board with extra io conditioning.
Perhaps these idea's make the project even more versatile.![]()
These are really great ideas, I hope Damien will have enough time and patients to implement some of them.
With version 1 and 2 I found myself soldering wires directly to SAM3X8E pins to get additional functionality
1998 Jaguar XJR, GS450h drivetrain, 48kWh/96s BMW battery
- arturk
- Posts: 148
- Joined: Wed Oct 02, 2019 3:58 am
- Location: United States, MD
- Has thanked: 7 times
- Been thanked: 4 times
Re: The ZombieVerter VCU Project
Jack Bauer wrote: ↑Thu Apr 01, 2021 9:50 am Look what I found :
https://www.aliexpress.com/item/4001214 ... 4c4dF3tYSh
Got one on the way:)
Great find! Here are some additional accessories.
Connector kit (with terminals):
https://www.aliexpress.com/item/3290790 ... WF2e8&mp=1
Connector + Header kit (no terminals)
https://www.aliexpress.com/item/3291066 ... WF2e8&mp=1
Terminals
https://www.aliexpress.com/item/3294886 ... WF2e8&mp=1
1998 Jaguar XJR, GS450h drivetrain, 48kWh/96s BMW battery
- Jack Bauer
- Posts: 4005
- Joined: Wed Dec 12, 2018 5:24 pm
- Location: Ireland
- Has thanked: 153 times
- Been thanked: 1129 times
- Contact:
Re: The ZombieVerter VCU Project
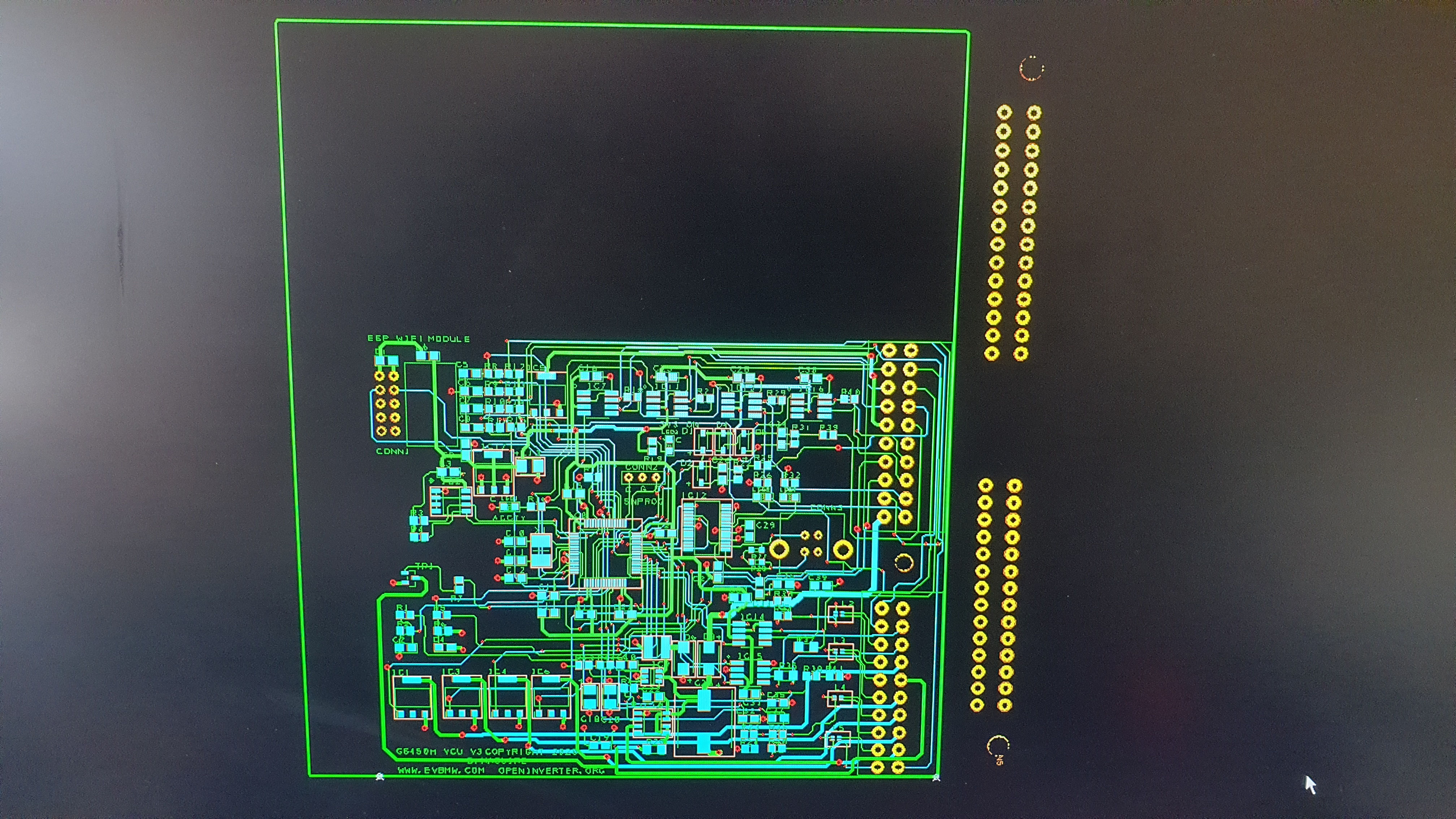
We got a basic footprint and board size for the new enclosure. Shown here with the original layout. Also, JLC are now stocking the 100 pin STM32F107VCT6 part as a basic component.
https://jlcpcb.com/parts/componentSearc ... 32F107VCT6
So this is going to be the mcu used.
https://jlcpcb.com/parts/componentSearc ... 32F107VCT6
So this is going to be the mcu used.
I'm going to need a hacksaw
- johu
- Site Admin
- Posts: 7182
- Joined: Thu Nov 08, 2018 10:52 pm
- Location: Kassel/Germany
- Has thanked: 552 times
- Been thanked: 1914 times
- Contact:
Re: The ZombieVerter VCU Project
Got one here, on an Olimex STM32-P107 prototype board. Apparently has Ethernet, maybe it can run the web interface natively 
Support R/D and forum on Patreon: https://patreon.com/openinverter - Subscribe on odysee: https://odysee.com/@openinverter:9
- Jack Bauer
- Posts: 4005
- Joined: Wed Dec 12, 2018 5:24 pm
- Location: Ireland
- Has thanked: 153 times
- Been thanked: 1129 times
- Contact:
Re: The ZombieVerter VCU Project
Ok so getting started on the pinout for the 100 pin f107. Attached a first cut in CubeMX format. Now is the time to get those suggestions and pin requests in please.
So far :
Analog inputs (0-5v) :
2 throttle chans
pedal pos/pressure
vacuum sensor
2xaux analogs
Digital inputs (12v):
Forward
Reverse
Start
Brake
3xaux digital inputs
hv request
Output drivers (NCV8402) :
Precharge
Pos con
Neg con
Inverter power
3x aux outputs
3x Pwm via timer 3
Comms :
Usart1 - RS232/RS485 driver for external comms
Usart2 - Toyota hybrid
Usart3 - wifi
CAN1 - HS can
CAN2 - HS can
CAN3 - HS/SW/FT can via spi mcp25625 and drivers. solder jumper selectable
Toyota Hybrid :
Free running clock for sync serial comms
3xgear pos inputs
3xshift solenoid drivers
Memory :
2Mbit external I2C eeprom
Clock:
8Mhz main clock
32khz rtc
Programming :
SWD
WiFi
Keep in mind we have 56 external pins of which at least 2 are required for power and ground.
So far :
Analog inputs (0-5v) :
2 throttle chans
pedal pos/pressure
vacuum sensor
2xaux analogs
Digital inputs (12v):
Forward
Reverse
Start
Brake
3xaux digital inputs
hv request
Output drivers (NCV8402) :
Precharge
Pos con
Neg con
Inverter power
3x aux outputs
3x Pwm via timer 3
Comms :
Usart1 - RS232/RS485 driver for external comms
Usart2 - Toyota hybrid
Usart3 - wifi
CAN1 - HS can
CAN2 - HS can
CAN3 - HS/SW/FT can via spi mcp25625 and drivers. solder jumper selectable
Toyota Hybrid :
Free running clock for sync serial comms
3xgear pos inputs
3xshift solenoid drivers
Memory :
2Mbit external I2C eeprom
Clock:
8Mhz main clock
32khz rtc
Programming :
SWD
WiFi
Keep in mind we have 56 external pins of which at least 2 are required for power and ground.
- Attachments
-
- Zombie_VCU.zip
- (2.83 KiB) Downloaded 388 times
I'm going to need a hacksaw
Re: The ZombieVerter VCU Project
A couple of digi pots to connect to analog dash gauges, fuel and temp would be useful for some people.