What is wrong with IGBT driver?  [SOLVED]

Post Reply
User avatar
joromy
Posts: 371
Joined: Fri Jun 28, 2019 12:56 pm
Has thanked: 1 time
Been thanked: 4 times

What is wrong with IGBT driver?

Post by joromy »

Can someone give me some hint on what could be wrong with my IGBT driver board?
With a ACIM Siemens at 50V, measured from phase to POS/NEG.

This is the OK IGBT output: (300RPM, 0.4Amp)
DRV_OK.JPG
This is the faulty IGBT output, when i give moore throttle: (2-3kRPM, 2-3Amp)
DRV_fault.JPG
I have tried to swap the driver board, and the fault follow the "fault" board.
Also tried to swap the PWR/PWM signal connector.
Thomas A. Edison “I have not failed. I've just found 10,000 ways that won't work"
johnspark
Posts: 264
Joined: Fri Apr 12, 2019 10:42 pm
Location: Adelaide, South Australia
Has thanked: 59 times
Been thanked: 48 times

Re: What is wrong with IGBT driver?

Post by johnspark »

Just looking at the waveforms for the faulty IGBT output, i notice that the off signal has a pulse that has a smaller amplitude after each high signal. You can almost draw a ruler through the

The off signal has a second pulse signal that appears to not change.

Perhaps this means there are two unwanted things happening?

Also, i note that timing of the two pulses appears to be unchanged.

What happens if you adjust the PWM ratio?
User avatar
joromy
Posts: 371
Joined: Fri Jun 28, 2019 12:56 pm
Has thanked: 1 time
Been thanked: 4 times

Re: What is wrong with IGBT driver?

Post by joromy »

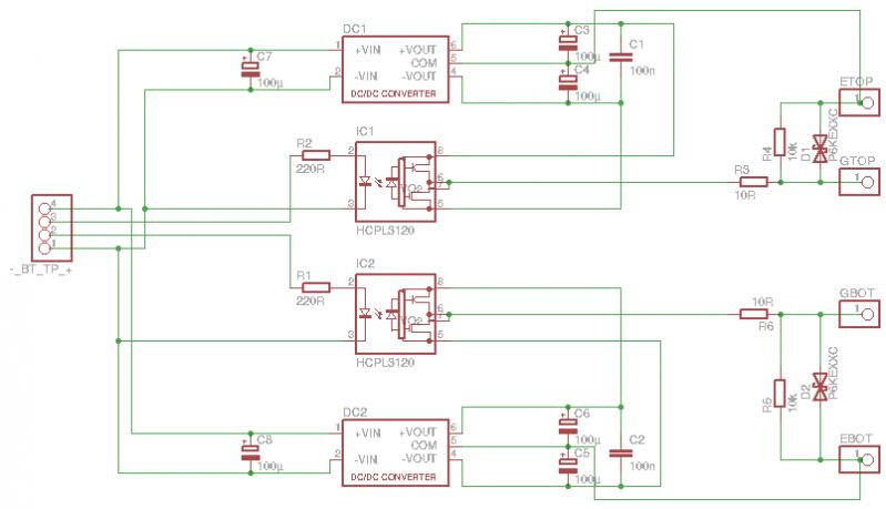
The strange thing is that the "fault" is on POS and NEG, the driver has no common components for POS and NEG side?
The only thing that is common is GND and 5V PWR.
DRV_circuit.JPG

The scoop capture is still picture, in real time there it's more fault noise/peaks, when i put more power to the motor.

But if i put low power/RPM (300RPM, 0.4Amp) the waveform looks OK, just like the first scoop capture.
Thomas A. Edison “I have not failed. I've just found 10,000 ways that won't work"
User avatar
joromy
Posts: 371
Joined: Fri Jun 28, 2019 12:56 pm
Has thanked: 1 time
Been thanked: 4 times

Re: What is wrong with IGBT driver?  [SOLVED]

Post by joromy »

:D Changed one of the the digital isolator, and now it's working :D
Thomas A. Edison “I have not failed. I've just found 10,000 ways that won't work"
Post Reply