[Driving] Mazda Mx5 (MK2)

Tell us about the project you do with the open inverter
MattsAwesomeStuff
Posts: 1084
Joined: Fri Apr 26, 2019 5:40 pm
Has thanked: 479 times
Been thanked: 314 times

Re: Mazda Mx5 (MK2)

Post by MattsAwesomeStuff »

Never enough project updates. Well done!
User avatar
rstevens81
Posts: 386
Joined: Sun Dec 22, 2019 10:36 am
Location: Bristol, UK
Has thanked: 29 times
Been thanked: 114 times

Re: Mazda Mx5 (MK2)

Post by rstevens81 »

I seriously underestimated how hard the battery box would be!! Mainly my fault as I had to change direction a few times... I am now getting really happy with the result. It's a bent sheet design pop riveted (stainless rivets), adding lots of bends makes this thing super stiff it's actually alot stiffer than a previous iteration I have made out of angle iron but was mega heavy!! This does feel like the mk25 battery box :D

You can get general idea here of what I did...
IMG_20230519_110938_980.jpg
IMG_20230519_110918_009.jpg
Raised section that will be bolted to the adapter plate eventually
IMG_20230519_110955_329.jpg
I have a corigated battery box floor this thing is so so strong 8-)
IMG_20230521_212513_171.jpg
Some cad...
IMG_20230423_140438_226.jpg
The previous iteration ....I still have it but all I'll say it's too fecking heavy and it distorted to much with welding and was just not happy with it.
IMG_20230423_140059_606.jpg
The sexy sexy outer case 8-)
IMG_20230423_165529_911.jpg
Spoofing the rev counter with an esp32 😝
IMG_20230515_143611_411.jpg
Battery mock up
IMG_20230413_134038_060.jpg
Rule 1 of EV Club is don't buy a rust bucket....
Which rule does everyone forget πŸ€ͺ
User avatar
janosch
Posts: 329
Joined: Tue Jun 30, 2020 9:23 am
Location: London, UK
Has thanked: 98 times
Been thanked: 106 times
Contact:

Re: Mazda Mx5 (MK2)

Post by janosch »

Looking tidy! We ended up with a very similar L-shape on the cabs.
Alibro
Posts: 1113
Joined: Sun Feb 23, 2020 9:24 am
Location: Northern Ireland
Has thanked: 507 times
Been thanked: 325 times
Contact:

Re: Mazda Mx5 (MK2)

Post by Alibro »

rstevens81 wrote: ↑Tue Feb 09, 2021 11:44 am unfortunately the contactors don't have economisers they draw 0.556amps. edit: just checked against gv242 (with economiser), that draws 0.160amps, so 3.5x more current can we live with 6.6w loss Vs 2 watts?
Any thoughts on my idea of using a buck converter to reduce the voltage down to 10V for the contactors. I'm using the VW ones in my build and didn't like the 700mA they were drawing at 14.4V. I read somewhere that anything over approx 500mA would shorten their life somewhat.
User avatar
rstevens81
Posts: 386
Joined: Sun Dec 22, 2019 10:36 am
Location: Bristol, UK
Has thanked: 29 times
Been thanked: 114 times

Re: Mazda Mx5 (MK2)

Post by rstevens81 »

The simplest solution I can think of would be a nano and a uln2003 wired in parallel (or bigger fet, preferably through hole fet) that would give 100 percent for first second then ramp down quickly afterwards OBS you could go for lower powered chip than a nano but they are cheap on Ali and don't need to faff with programmer.
Rule 1 of EV Club is don't buy a rust bucket....
Which rule does everyone forget πŸ€ͺ
Alibro
Posts: 1113
Joined: Sun Feb 23, 2020 9:24 am
Location: Northern Ireland
Has thanked: 507 times
Been thanked: 325 times
Contact:

Re: Mazda Mx5 (MK2)

Post by Alibro »

That's an interesting idea.
It occurred to me that using a lower voltage like 10V to trigger the contactor cause problems long term? They operate fine down to 6V or 7V but I figured 10V would be safer but I like the sound of your idea better.
Any chance of a circuit diagram?
MattsAwesomeStuff
Posts: 1084
Joined: Fri Apr 26, 2019 5:40 pm
Has thanked: 479 times
Been thanked: 314 times

Re: Mazda Mx5 (MK2)

Post by MattsAwesomeStuff »

rstevens81 wrote: ↑Mon May 22, 2023 5:41 pmThe simplest solution I can think of would be
The simplest solution I can think of would be to throw a diode or three in series, to bleed off that extra voltage. Gobble up 0.7v each. Yeah, you'd waste 350mA each one, but, meh.
User avatar
rstevens81
Posts: 386
Joined: Sun Dec 22, 2019 10:36 am
Location: Bristol, UK
Has thanked: 29 times
Been thanked: 114 times

Re: Mazda Mx5 (MK2)

Post by rstevens81 »

Alibro wrote: ↑Mon May 22, 2023 10:28 pm That's an interesting idea.
It occurred to me that using a lower voltage like 10V to trigger the contactor cause problems long term? They operate fine down to 6V or 7V but I figured 10V would be safer but I like the sound of your idea better.
Any chance of a circuit diagram?
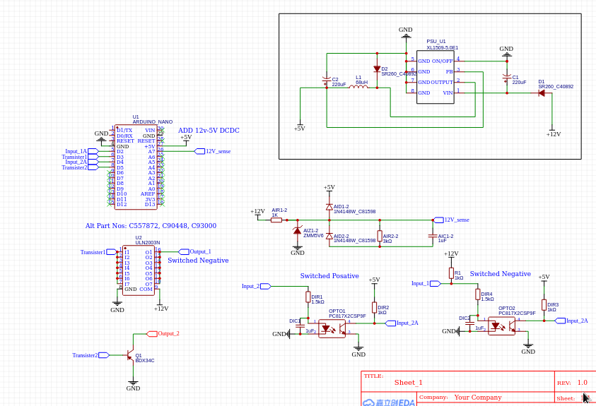
the diode would be worth a try first...but here is a simple diagram of my quick and dirty one that could be done on prototyping board.
pwm.png
If your interested in a doing a DIY pwm contactor driver I am quite confident i could do something with an Attiny85 and some through hole components.
Rule 1 of EV Club is don't buy a rust bucket....
Which rule does everyone forget πŸ€ͺ
Alibro
Posts: 1113
Joined: Sun Feb 23, 2020 9:24 am
Location: Northern Ireland
Has thanked: 507 times
Been thanked: 325 times
Contact:

Re: Mazda Mx5 (MK2)

Post by Alibro »

Forgive my ignorance, I'd never heard of a ULN2003 before and my electronics knowledge is extremely limited but I can see they are very useful.
Would they be OK with being controlled by a PWM signal to reduce the voltage?
Would we need to put a cap across the output to smooth things a bit?
I guess we could use one to control two contactors by using half the input/outputs for each?
User avatar
rstevens81
Posts: 386
Joined: Sun Dec 22, 2019 10:36 am
Location: Bristol, UK
Has thanked: 29 times
Been thanked: 114 times

Re: Mazda Mx5 (MK2)

Post by rstevens81 »

They should be ok to control voltage, here a quick google video where someone uses one as a motor speed controller.


My personal preference is to use all of the channels of uln2003 in parallel as they are relatively cheap (the chinease smd versions can be brought for $0.11 from lcsc although a real through hole one can be brought for Β£0.41 from mouser), i have read that their real world useable maximum is 100mA/Chanel, so using all would probably be a good idea.

or just go full lunatic and use a big transistor like BDX34C still only Β£0.61 (https://www.mouser.co.uk/ProductDetail/ ... OetQ%3D%3D)

The capacitor shouldn't be needed i would think as the inductor itself will act a bit like a capacitor and the uln2003 has a flyback diode built in.

I would also use an analog input pin (with protection) and a voltage divider to measure the 12v line to the pwm would be adjusted for when the dcdc is on/off or low battery etc.

here is a fully featured schematic with protection etc.. which i stole off previous work...
pwm.png
if you want me to check these and make a quick pcb design let me know :)
Rule 1 of EV Club is don't buy a rust bucket....
Which rule does everyone forget πŸ€ͺ
Alibro
Posts: 1113
Joined: Sun Feb 23, 2020 9:24 am
Location: Northern Ireland
Has thanked: 507 times
Been thanked: 325 times
Contact:

Re: Mazda Mx5 (MK2)

Post by Alibro »

I've just ordered a pack of 10 uln2003 so will do as you say and use one for each contactor.
Getting a Nano to send the PWM should be pretty simple either by copying another sketch or by asking ChatGPT to write the code since my coding is pityful.

I don't think it is fair cluttering your project thread with this so I create a new thread to discuss it. Hopefully it will be relevant to many others.
viewtopic.php?t=3636
User avatar
SciroccoEV
Posts: 370
Joined: Thu Oct 10, 2019 1:50 pm
Location: Luton UK
Been thanked: 16 times

Re: Mazda Mx5 (MK2)

Post by SciroccoEV »

rstevens81 wrote: ↑Mon May 22, 2023 5:41 pm The simplest solution I can think of would be a nano and a uln2003 wired in parallel (or bigger fet, preferably through hole fet) that would give 100 percent for first second then ramp down quickly afterwards OBS you could go for lower powered chip than a nano but they are cheap on Ali and don't need to faff with programmer.
The very simplest coil economiser is a series resistor with an electrolytic capacitor in parallel with the resistor.
User avatar
rstevens81
Posts: 386
Joined: Sun Dec 22, 2019 10:36 am
Location: Bristol, UK
Has thanked: 29 times
Been thanked: 114 times

Re: Mazda Mx5 (MK2)

Post by rstevens81 »

Another update after another afternoon in the glorious sun working on the aerospace inspired battery box.....it's getting so close now I can taste the electrons ...this thing is mega strong and with the reinforcing I have added this just gets stronger and stronger πŸ’ͺ

I am nicknaming this battery box structure method....going full (Paul) Compton πŸ€ͺ as he is very much in favour of the lightweight geometric strong design

Test fitting lid...just enough space if we all breath in πŸ™„
IMG_20230527_205228_349.jpg
Main structure test fiited in car...
IMG_20230527_204824_147.jpg
Close up before fitting...note I have a corrugated base in the front section.
IMG_20230527_204800_763.jpg
Showing off my extra stiffening ...
IMG_20230527_204741_161.jpg
Another view..
IMG_20230527_204725_644.jpg
Actual test equipment (new toy) so I (or anyone else) doesn't taste the electrons 😝
rn_image_picker_lib_temp_974ebdd4-b507-4800-983d-4e5ecdaef2a6.jpg
Rule 1 of EV Club is don't buy a rust bucket....
Which rule does everyone forget πŸ€ͺ
Alibro
Posts: 1113
Joined: Sun Feb 23, 2020 9:24 am
Location: Northern Ireland
Has thanked: 507 times
Been thanked: 325 times
Contact:

Re: Mazda Mx5 (MK2)

Post by Alibro »

Isn't it amazing how our boxes and brackets start out simple and morph into the crazy shapes and styles we end up with.
When I look at some of my creations I wonder what's going on in my head. :lol:
ScythianNite
Posts: 35
Joined: Mon Feb 03, 2020 3:36 pm
Location: Pennsylvania, USA
Has thanked: 97 times
Been thanked: 11 times

Re: Mazda Mx5 (MK2)

Post by ScythianNite »

I'm also currently building a miata, and I'm using similar modules for the battery pack. how are you securing these to the battery box?
Alibro
Posts: 1113
Joined: Sun Feb 23, 2020 9:24 am
Location: Northern Ireland
Has thanked: 507 times
Been thanked: 325 times
Contact:

Re: Mazda Mx5 (MK2)

Post by Alibro »

ScythianNite wrote: ↑Sat Jun 03, 2023 1:11 am I'm also currently building a miata, and I'm using similar modules for the battery pack. how are you securing these to the battery box?
The modules look very similar to the Samsung modules I have from an eGolf.
For two boxes I put M6 rivnuts in the floor of the box and use the original VW bolts to secure them. For one box I used m8 threaded bar to clamp two modules together on their sides and made brackets to hold the threaded bar down and in another box I used M8 threaded bar fed through 4 modules on there sides with several nuts holding each module. The bar also goes through the side of the box and is held by more nuts.
To secure the M8 bar I had to use round threaded rod connector with an Allan key type screw welded into it as there was no room for a spanner.
User avatar
rstevens81
Posts: 386
Joined: Sun Dec 22, 2019 10:36 am
Location: Bristol, UK
Has thanked: 29 times
Been thanked: 114 times

Re: Mazda Mx5 (MK2)

Post by rstevens81 »

ScythianNite wrote: ↑Sat Jun 03, 2023 1:11 am I'm also currently building a miata, and I'm using similar modules for the battery pack. how are you securing these to the battery box?
I'm putting all joints in shear (sideways) with bent bits of metal or possibly some scrap angle section...if you make sure that the structure can carry the load sideways (or up) in the joint (just not ever pulling axially) rivneys or tack welded bottle are the way to go.

Was hoping to get the battery bracket done the weekend just gone but basically had to convert half of garden from mess to lawn...still feel broken 😝
Rule 1 of EV Club is don't buy a rust bucket....
Which rule does everyone forget πŸ€ͺ
User avatar
rstevens81
Posts: 386
Joined: Sun Dec 22, 2019 10:36 am
Location: Bristol, UK
Has thanked: 29 times
Been thanked: 114 times

Re: Mazda Mx5 (MK2) [WIP]

Post by rstevens81 »

Project update ..... Cone of shame time :( some dufus forgot to put the steering rack in before making the battery box up...would of had to drill out about half of fasteners to reshape it...so went back to start...(go straight to jail, go do not collect Β£100)
coneofshame_2.png
coneofshame_2.png (168.1 KiB) Viewed 26331 times
Rotated and painted motor...
IMG_20230731_130909_088.jpg
IMG_20230801_130843_956.jpg
Leveling up....
IMG_20230805_141828_536.jpg
:twisted:
Upper battery box test fitment
IMG_20230723_160730_282.jpg
Currently fitting the lower battery box which fits directly beneath this one and have gone on a shopping spree so wheels will be back on soon!
Rule 1 of EV Club is don't buy a rust bucket....
Which rule does everyone forget πŸ€ͺ
Alibro
Posts: 1113
Joined: Sun Feb 23, 2020 9:24 am
Location: Northern Ireland
Has thanked: 507 times
Been thanked: 325 times
Contact:

Re: Mazda Mx5 (MK2) [WIP]

Post by Alibro »

rstevens81 wrote: ↑Wed Aug 16, 2023 9:57 am Project update ..... Cone of shame time :( some dufus forgot to put the steering rack in before making the battery box up...would of had to drill out about half of fasteners to reshape it...so went back to start...(go straight to jail, go do not collect Β£100)
coneofshame_2.png
Rotated and painted motor...
IMG_20230731_130909_088.jpg
IMG_20230801_130843_956.jpg
Leveling up....
IMG_20230805_141828_536.jpg :twisted:
Upper battery box test fitment
IMG_20230723_160730_282.jpg
Currently fitting the lower battery box which fits directly beneath this one and have gone on a shopping spree so wheels will be back on soon!
Been there, done that. :oops:

Looking good tho.
User avatar
rstevens81
Posts: 386
Joined: Sun Dec 22, 2019 10:36 am
Location: Bristol, UK
Has thanked: 29 times
Been thanked: 114 times

Re: [WIP] Mazda Mx5 (MK2)

Post by rstevens81 »

Forgot to add this to my last post...the 3 stages of turning welding wire into shielded cabled 😁
IMG_20230729_110829_199.jpg
Sorry about the bin view...if your wondering why it looks a little melted, don't try welding on the bin 😝
IMG_20230729_110829_199.jpg
IMG_20230729_105849_462.jpg
Heat shrink + AliExpress tinned copper = really good looking cable 😁
Attachments
IMG_20230729_110747_207.jpg
Rule 1 of EV Club is don't buy a rust bucket....
Which rule does everyone forget πŸ€ͺ
User avatar
rstevens81
Posts: 386
Joined: Sun Dec 22, 2019 10:36 am
Location: Bristol, UK
Has thanked: 29 times
Been thanked: 114 times

Re: [WIP] Mazda Mx5 (MK2)

Post by rstevens81 »

Battery box out again!! New (brake) hardliners added...wasn't happy with the old passenger side one as it could get crushed by the battery box if I had a big smash, so I re-routed it ... Drivers side also had to be replaced as the joint between the flexible (which I was replacing) and the hard line was rusted together. Still have to replace the master cylinder as it's got a small leak..but had enough of brakes for one day.
IMG_20230820_171923_455.jpg
I fecking hate spring compressors, if it all goes wrong it could knock you block (head) off or worse. The sad bit it the spring compressors is one of my oldest and heavily used tools
IMG_20230820_093743_558.jpg
All together, new upper and lower suspension arms, new joints on the steering rack, new brake flexibles, new shocks...I would have new brake pads if they hadn't sent me the wrong ones!!!
IMG_20230820_140321_602.jpg
Front wing back on ...it's starting to look like a car again!! Also did the other side 😁 but wasn't worth showing is it's just a mirror image.
IMG_20230820_140333_490.jpg
Prototype 3d printed terminal cover.
IMG_20230820_092248_963.jpg
Rule 1 of EV Club is don't buy a rust bucket....
Which rule does everyone forget πŸ€ͺ
chentron
Posts: 119
Joined: Mon Feb 22, 2021 3:25 pm
Location: Spain
Has thanked: 42 times
Been thanked: 10 times

Re: Mazda Mx5 (MK2)

Post by chentron »

I see you have a photo with the tachometer +esp32 ... Me and others will thank if you share the code and a howto for children on how to made work this combination.
We come from here viewtopic.php?p=61015#p61015
rstevens81 wrote: ↑Mon May 22, 2023 7:36 am I seriously underestimated how hard the battery box would be!! Mainly my fault as I had to change direction a few times... I am now getting really happy with the result. It's a bent sheet design pop riveted (stainless rivets), adding lots of bends makes this thing super stiff it's actually alot stiffer than a previous iteration I have made out of angle iron but was mega heavy!! This does feel like the mk25 battery box :D

You can get general idea here of what I did...


Spoofing the rev counter with an esp32 😝
IMG_20230515_143611_411.jpg
User avatar
rstevens81
Posts: 386
Joined: Sun Dec 22, 2019 10:36 am
Location: Bristol, UK
Has thanked: 29 times
Been thanked: 114 times

Re: [WIP] Mazda Mx5 (MK2)

Post by rstevens81 »

Ok got myself worried about the weight of my project.....lesson learnt never use numbers from the internet for anything..
I decided to weigh the car... got it as flat as possible on bricks (for that extra bit of safety) then put the parcel scales under neath each wheel and measured it .... top give confidence to the values obtained i weighed myself on 2 of these positions and there were within 2% (over reading)...

car up as level as i could get it given im working in mud :)
A09A8749.jpg
everything in the engine bay including chademo and cc2 sockets ... obs no coolant
A09A8751.jpg
then the weigh in...
A09A8756.jpg
218.3kg
A09A8754.jpg
219.1kg
A09A8753.jpg
202.0kg
A09A8752.jpg
208kg

now just to add 200kg of batteries (8x11kg) :) and i should be below my 1100kg weight target (max gross weight is 1265kg)
Rule 1 of EV Club is don't buy a rust bucket....
Which rule does everyone forget πŸ€ͺ
User avatar
rstevens81
Posts: 386
Joined: Sun Dec 22, 2019 10:36 am
Location: Bristol, UK
Has thanked: 29 times
Been thanked: 114 times

Re: [WIP] Mazda Mx5 (MK2)

Post by rstevens81 »

Man vs battery box round 27 :)

By chance i looking at mazda v8 conversions in forums and found out that the i6 z3 front anti roll bar will fit which free up space to allow me to fit a battery box much lower, i'm going to keep the existing battery box for use in the rear and hang both of them beneath the spare wheel where the back box used to sit.

The frame to support the battery box this thing doesn't move a bit and picks up on existing bolt holes :) (not needed for strength but makes it much more rigid) see the sexy genuine bmw curved Z3 anti roll bar :) also excuse the mess in my bog of mud..
A09A8772.jpg
The base of the battery box, i have welded tabs on here to so i can drill a hole through into the frame i have fabricated (previous pic)
A09A8771.jpg
base in place on top of the frame :)
A09A8773.jpg
3d printed spacer to go in between the batteries... mr bigpie has been running golf gte without cooling so recon i don't need the expense of a sheet of ali, if it turns out i do ill go shopping :)
A09A8758.jpg
My sexy 3d printed bolt guides to keep the bolt and washer centred (its an 8mm hole with a m6 rod)
A09A8759.jpg
rubber rubber rubber... this is one side of a piece of angle section that im going to sandwich my modules to
A09A8760.jpg
The other side with low contactor, mid contactor and big fuse on it...
A09A8761.jpg
The opposite end..
A09A8763.jpg
A09A8762.jpg
bottom module squished together
A09A8768.jpg
and then the top module (was getting too heavy for my crappy lidil work mate so had to move to the mud/floor)
A09A8769.jpg
sat in place .. im planing of putting bolts through to hold it to the frame :)
A09A8774.jpg
Rule 1 of EV Club is don't buy a rust bucket....
Which rule does everyone forget πŸ€ͺ
User avatar
rstevens81
Posts: 386
Joined: Sun Dec 22, 2019 10:36 am
Location: Bristol, UK
Has thanked: 29 times
Been thanked: 114 times

Re: [WIP] Mazda Mx5 (MK2)

Post by rstevens81 »

Some more progress in battery box mayhem land and is starting to come together 😁

Framework in
IMG_20231217_110907_245.jpg
Mockup in place
IMG_20231210_153502_563.jpg
The base
IMG_20231217_110933_504.jpg
Front frame tapped
IMG_20231217_142433_397.jpg
Box together
IMG_20231217_151705_078.jpg
Some sexy black paint :)
IMG_20231217_154512_596.jpg
Playing with round LCD display
IMG_20231213_003223_604~2.jpg
Just spoofing with random numbers for now
VID_20231212_004700-thumbnail.jpg
Rule 1 of EV Club is don't buy a rust bucket....
Which rule does everyone forget πŸ€ͺ
Post Reply