Based on an old thread
https://www.diyelectriccar.com/threads/ ... ed.210552/
GND: connect to the housing of the Junction Box
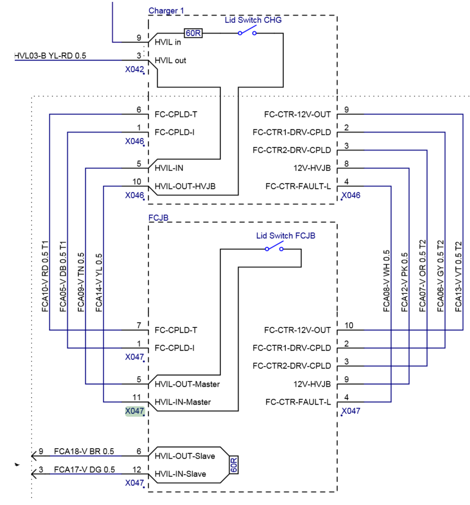
X047:
PIN 9: 12V Supply in
PIN 2: CTR1 on, level 5V or 12V ?
PIN 3: CTR2 on, level 5V or 12V ?
PIN 9: CTR-12V-OUT, normal 4.7V,
_____goes to 1.33V if PIN2 input to 5V (or 12V)
_____goes to 0.07V if PIN2+3 input to 5V (or 12V)
Has anyone found out how the contactors can be controlled via X047? The signals on PIN 1 and 7 (FC-CPLD_T and _I) are unclear
TESLA HV Junction Box : How can the contactors be controlled
- tom91
- Posts: 2962
- Joined: Fri Mar 01, 2019 9:15 pm
- Location: Bicester, Oxfordshire
- Has thanked: 328 times
- Been thanked: 847 times
Re: TESLA HV Junction Box : How can the contactors be controlled
Measure to them and review the internals of the box, they are just contactors I believe there are no circuits inside.
Re: TESLA HV Junction Box : How can the contactors be controlled
I took some measurements as described in thread 1.
The function of PIN 1 and 7 (FC-CPLD-T and -I) are unknown.
And where is a circuit inside the box!
For the two microswithes (HV-Interloop) i have insertet jumpers.
The function of PIN 1 and 7 (FC-CPLD-T and -I) are unknown.
And where is a circuit inside the box!
For the two microswithes (HV-Interloop) i have insertet jumpers.
- tom91
- Posts: 2962
- Joined: Fri Mar 01, 2019 9:15 pm
- Location: Bicester, Oxfordshire
- Has thanked: 328 times
- Been thanked: 847 times
Re: TESLA HV Junction Box : How can the contactors be controlled
I would say unless you do reverse engineering of the PCB best you can do is provide it ground and 12V then probe the other signals or supply them with a voltage.
Then on the signals below apply the possible driving voltages to see if anything happens.
PIN 2: CTR1 on, GND or level 5V or 12V
PIN 3: CTR2 on, GND orlevel 5V or 12V
What are you looking to do with this box? It has a very specific dedicated function to use the Tesla chargeport.
Then on the signals below apply the possible driving voltages to see if anything happens.
PIN 2: CTR1 on, GND or level 5V or 12V
PIN 3: CTR2 on, GND orlevel 5V or 12V
What are you looking to do with this box? It has a very specific dedicated function to use the Tesla chargeport.