Zombieverter with Outlander

Mitsubishi hybrid drive unit hacking
Post Reply
Mhs
Posts: 65
Joined: Fri Jul 26, 2019 8:06 pm
Location: Bahrain
Has thanked: 309 times
Been thanked: 13 times

Zombieverter with Outlander

Post by Mhs »

Hello
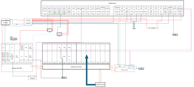
I have drawn a draft wiring of zombieverter witn outlander componants, I would appreciate if anyone can confirm specifically the below and maybe overall, any mistakes in my understanding? Some questions maybe dumb to some so please forgive me.
Outlander DCDC OBC:
1- the DC sense is connected to temrinal 15 (key is on)
2- DC enable is connected to Zombieverter (via a relay) main contactor (I'm using SBOX for HV switching)
3- IGCT is connected to Zombieverter (via a relay) inverter power LS switch (pin 32)
4- CP is connected to charge port cp (j1772)
5- DCDC output to battery (do I need a fuse or fusible link here?)
6- configuration for charegr on Zombieverter is (out_lander), i read before there was an issue with this but can't confirm if its now fixed.

Outlander rear inverter:
1- IGCT to termimal 15 (key is on)
2- coms to motor is OEM
3- RSDN to gnd

Charge port:
1- CP to OBC as above
2- PP to Zombieverter pin 9 analog 1 read (and configure the threshold in Zombieverter gui for charge on)

Simpbms:
1- 12 volt direct from battery (via a fuse of course)

I didn't add fuses to the drawing and I'm sure the drawing could be clearer
Any suggestions on this overall is much appreciated. Thank you!

Image
Attachments
zomb-out.png
Zombieverter
Outlander rear motor & Inverter
User avatar
tom91
Posts: 2962
Joined: Fri Mar 01, 2019 9:15 pm
Location: Bicester, Oxfordshire
Has thanked: 328 times
Been thanked: 847 times

Re: Zombieverter with Outlander

Post by tom91 »

Looks alright, wire up the brake input too :)

Why is your forward directly selected by the ignition feed?
Creator of SimpBMS
Founder Volt Influx https://www.voltinflux.com/
Webstore: https://citini.com/
Mhs
Posts: 65
Joined: Fri Jul 26, 2019 8:06 pm
Location: Bahrain
Has thanked: 309 times
Been thanked: 13 times

Re: Zombieverter with Outlander

Post by Mhs »

tom91 wrote: Tue Aug 26, 2025 9:09 am Looks alright, wire up the brake input too :)

Why is your forward directly selected by the ignition feed?
I'm connecting the motor to a manual gearbox, so I would only need forward direction.
Would connect the brake, was missed on the drawing.

Thanks a lot Tom, really appreciate your contribution (not only to this topic)
Zombieverter
Outlander rear motor & Inverter
User avatar
Bratitude
Posts: 1155
Joined: Thu Jan 02, 2020 7:35 pm
Location: Canada
Has thanked: 246 times
Been thanked: 469 times
Contact:

Re: Zombieverter with Outlander

Post by Bratitude »

Mhs wrote: Tue Aug 26, 2025 9:21 am I'm connecting the motor to a manual gearbox, so I would only need forward direction.
Would connect the brake, was missed on the drawing.

Thanks a lot Tom, really appreciate your contribution (not only to this topic)
The only issue is that you also have full power in reverse gear 😬 very easy to break or smash into something. unless you plan to take the signal from the reverse lights and derate accordingly :)
https://bratindustries.net/ leaf motor couplers, adapter plates, custom drive train components
Mhs
Posts: 65
Joined: Fri Jul 26, 2019 8:06 pm
Location: Bahrain
Has thanked: 309 times
Been thanked: 13 times

Re: Zombieverter with Outlander

Post by Mhs »

Bratitude wrote: Wed Aug 27, 2025 4:13 am The only issue is that you also have full power in reverse gear 😬 very easy to break or smash into something. unless you plan to take the signal from the reverse lights and derate accordingly :)
Well that scared me a bit
How can the derate in reverse can be done? Any suggestions?
Zombieverter
Outlander rear motor & Inverter
User avatar
Bratitude
Posts: 1155
Joined: Thu Jan 02, 2020 7:35 pm
Location: Canada
Has thanked: 246 times
Been thanked: 469 times
Contact:

Re: Zombieverter with Outlander

Post by Bratitude »

Perhaps a switched pull down resistor on the throttle?

Also the pp for the charge port needs a few resistors and you will need to set the ppval threshold. https://openinverter.org/wiki/File:ZombiePP.png
https://bratindustries.net/ leaf motor couplers, adapter plates, custom drive train components
Mhs
Posts: 65
Joined: Fri Jul 26, 2019 8:06 pm
Location: Bahrain
Has thanked: 309 times
Been thanked: 13 times

Re: Zombieverter with Outlander

Post by Mhs »

Bratitude wrote: Wed Aug 27, 2025 4:31 am Perhaps a switched pull down resistor on the throttle?

Also the pp for the charge port needs a few resistors and you will need to set the ppval threshold. https://openinverter.org/wiki/File:ZombiePP.png
That's a good starting point for more research

Thank you, I totally forgot about the resistors although I have read it before, I should start taking notes for these things!
Zombieverter
Outlander rear motor & Inverter
Scrappyjoe
Posts: 211
Joined: Fri Feb 25, 2022 3:16 pm
Has thanked: 55 times
Been thanked: 32 times

Re: Zombieverter with Outlander

Post by Scrappyjoe »

Alternatively, you could simply wire up a FWD/REVERSE button, only use the forward gears of the gearbox, and reverse by pressing the button.
Mhs
Posts: 65
Joined: Fri Jul 26, 2019 8:06 pm
Location: Bahrain
Has thanked: 309 times
Been thanked: 13 times

Re: Zombieverter with Outlander

Post by Mhs »

Scrappyjoe wrote: Wed Aug 27, 2025 6:21 am Alternatively, you could simply wire up a FWD/REVERSE button, only use the forward gears of the gearbox, and reverse by pressing the button.
Yea this could be an option, thanks
Zombieverter
Outlander rear motor & Inverter
Mhs
Posts: 65
Joined: Fri Jul 26, 2019 8:06 pm
Location: Bahrain
Has thanked: 309 times
Been thanked: 13 times

Re: Zombieverter with Outlander

Post by Mhs »

tom91 wrote: Tue Aug 26, 2025 9:09 am Looks alright, wire up the brake input too :)
Hi Tom
Is the brake input switched high (12v from the brake when pressed)?
I can't seem to find this information in the Zombieverter wiki
Zombieverter
Outlander rear motor & Inverter
User avatar
tom91
Posts: 2962
Joined: Fri Mar 01, 2019 9:15 pm
Location: Bicester, Oxfordshire
Has thanked: 328 times
Been thanked: 847 times

Re: Zombieverter with Outlander

Post by tom91 »

You are right, it is not mentioned. It needs 12V like the start and direction inputs.
Creator of SimpBMS
Founder Volt Influx https://www.voltinflux.com/
Webstore: https://citini.com/
Mhs
Posts: 65
Joined: Fri Jul 26, 2019 8:06 pm
Location: Bahrain
Has thanked: 309 times
Been thanked: 13 times

Re: Zombieverter with Outlander

Post by Mhs »

tom91 wrote: Fri Aug 29, 2025 6:48 pm You are right, it is not mentioned. It needs 12V like the start and direction inputs.
Thank you, I will add this to the wiki
Zombieverter
Outlander rear motor & Inverter
Post Reply