BMW LIM based CCS2 Controller

Development and discussion of fast charging systems eg Chademo , CCS etc
User avatar
muehlpower
Posts: 750
Joined: Fri Oct 11, 2019 10:51 am
Location: Germany Fürstenfeldbruck
Has thanked: 17 times
Been thanked: 168 times

BMW LIM based CCS2 Controller

Post by muehlpower »

I'm currently working on a controller for the BMW charging interface module (LIM). These modules are easy to get on Ebay and are new available for €230.-. At the moment the reading of CP and PP works and the control of LEDs and locking. Next I will go to a public charging point and test the PLC communication.

here is the concept:
Attachments
LIM Fast.png
User avatar
Jack Bauer
Posts: 3831
Joined: Wed Dec 12, 2018 5:24 pm
Location: Ireland
Has thanked: 75 times
Been thanked: 696 times
Contact:

Re: BMW LIM based CCS2 Controller

Post by Jack Bauer »

Wow nice work. Please keep us posted. I have one sitting on the bench.
I'm going to need a hacksaw
User avatar
mdrobnak
Posts: 692
Joined: Thu Mar 05, 2020 5:08 pm
Location: Colorado, United States
Has thanked: 1 time
Been thanked: 5 times

Re: BMW LIM based CCS2 Controller

Post by mdrobnak »

That was quick! You may have the corner on the market of this one. :)

-Matt
mikeselectricstuff
Posts: 120
Joined: Sun Nov 08, 2020 11:33 am
Been thanked: 2 times

Re: BMW LIM based CCS2 Controller

Post by mikeselectricstuff »

I think you may be able to at least get it to start trying PLC comms by giving it a 5% CP signal - if nothing else this may spit out some error messages.
User avatar
Jack Bauer
Posts: 3831
Joined: Wed Dec 12, 2018 5:24 pm
Location: Ireland
Has thanked: 75 times
Been thanked: 696 times
Contact:

Re: BMW LIM based CCS2 Controller

Post by Jack Bauer »

Is this project being shared?
I'm going to need a hacksaw
User avatar
muehlpower
Posts: 750
Joined: Fri Oct 11, 2019 10:51 am
Location: Germany Fürstenfeldbruck
Has thanked: 17 times
Been thanked: 168 times

Re: BMW LIM based CCS2 Controller

Post by muehlpower »

Jack Bauer wrote: Sat Jan 02, 2021 10:43 am Is this project being shared?
After getting some help from a large car manufacturer in my area, I had to promise not to pass on any CAN messages.
The hardware is currently an Arduino due and a couple of contactors, resistors and transistors. It's less secret!
User avatar
Jack Bauer
Posts: 3831
Joined: Wed Dec 12, 2018 5:24 pm
Location: Ireland
Has thanked: 75 times
Been thanked: 696 times
Contact:

Re: BMW LIM based CCS2 Controller

Post by Jack Bauer »

That's a shame but at least we know it can be done so more work for me I guess:)
I'm going to need a hacksaw
User avatar
mdrobnak
Posts: 692
Joined: Thu Mar 05, 2020 5:08 pm
Location: Colorado, United States
Has thanked: 1 time
Been thanked: 5 times

Re: BMW LIM based CCS2 Controller

Post by mdrobnak »

Jack Bauer wrote: Tue Jan 05, 2021 8:27 am That's a shame but at least we know it can be done so more work for me I guess:)
Hey I have one too! ;) I have a feeling this one may be a bit simpler than the Tesla one... But we definitely need a CCS log off an i3.

-Matt
User avatar
muehlpower
Posts: 750
Joined: Fri Oct 11, 2019 10:51 am
Location: Germany Fürstenfeldbruck
Has thanked: 17 times
Been thanked: 168 times

Re: BMW LIM based CCS2 Controller

Post by muehlpower »

A little update. I am still determined to use this controller in my project. I have an arduino programmed to communicate with the LIM. AC charging is already working. The arduino also controls my Tesla GEN3 charger and receives data for voltage and current from the ISA shunt. The LEDs that in the i3 indicate ready, initialize, charge, end of charge and errors are working correctly. The connector lock also works. The i3 LIM does not use a closing contact to query the locking, as DUOSIDA, but wants 11kOhm locked and 1kOhm unlocked,
like Phoenix. The communication with the DC charging station has not yet worked. The LIM does a weld detection, for which it controls the contactors individually and measures the voltage at the contacts. For this test, the loading flap must be closed and locked (simulated in my case).
Attachments
packb_charx_t2hbi__109675_ia_01.pdf
(6.46 MiB) Downloaded 617 times
20210103_214350[1].png
User avatar
Jack Bauer
Posts: 3831
Joined: Wed Dec 12, 2018 5:24 pm
Location: Ireland
Has thanked: 75 times
Been thanked: 696 times
Contact:

Re: BMW LIM based CCS2 Controller

Post by Jack Bauer »

Wow that looks very nice indeed :)
I'm going to need a hacksaw
User avatar
Jack Bauer
Posts: 3831
Joined: Wed Dec 12, 2018 5:24 pm
Location: Ireland
Has thanked: 75 times
Been thanked: 696 times
Contact:

Re: BMW LIM based CCS2 Controller

Post by Jack Bauer »

I know you can't share the details but is the available AC charge current from the evse sent via can from the LIM? I ask just for the sake of wiring my car:)
I'm going to need a hacksaw
User avatar
muehlpower
Posts: 750
Joined: Fri Oct 11, 2019 10:51 am
Location: Germany Fürstenfeldbruck
Has thanked: 17 times
Been thanked: 168 times

Re: BMW LIM based CCS2 Controller

Post by muehlpower »

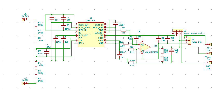
Jack Bauer wrote: Tue Mar 02, 2021 2:17 pm I know you can't share the details but is the available AC charge current from the evse sent via can from the LIM? I ask just for the sake of wiring my car:)
If you look at the second block you will see "vom LIM empfangene Werte"", that is, received from the LIM via CAN. The current for the cable and EVSE are determined by the LIM (16A and 20A in my screenshoot), just like whether the plug is plugged in or not. "DC spannung am Stecker" is the voltage measured via U_HV_DC as I postet, 1.42V for 0V HV linar to 4.8V for 500V. anything between 0.3V and 0.8V will be displayed as "AC or negative DC". Maybe you can check if my little circuit does that, because you are certainly more of an electronics engineer than me.
Voltdet.png
User avatar
Jack Bauer
Posts: 3831
Joined: Wed Dec 12, 2018 5:24 pm
Location: Ireland
Has thanked: 75 times
Been thanked: 696 times
Contact:

Re: BMW LIM based CCS2 Controller

Post by Jack Bauer »

Many thanks! My German is more than a little rusty. Need to start practicing on Johannes:)
I'm going to need a hacksaw
User avatar
Jack Bauer
Posts: 3831
Joined: Wed Dec 12, 2018 5:24 pm
Location: Ireland
Has thanked: 75 times
Been thanked: 696 times
Contact:

Re: BMW LIM based CCS2 Controller

Post by Jack Bauer »

Any success with getting ccs working with your setup?
I'm going to need a hacksaw
User avatar
muehlpower
Posts: 750
Joined: Fri Oct 11, 2019 10:51 am
Location: Germany Fürstenfeldbruck
Has thanked: 17 times
Been thanked: 168 times

Re: BMW LIM based CCS2 Controller

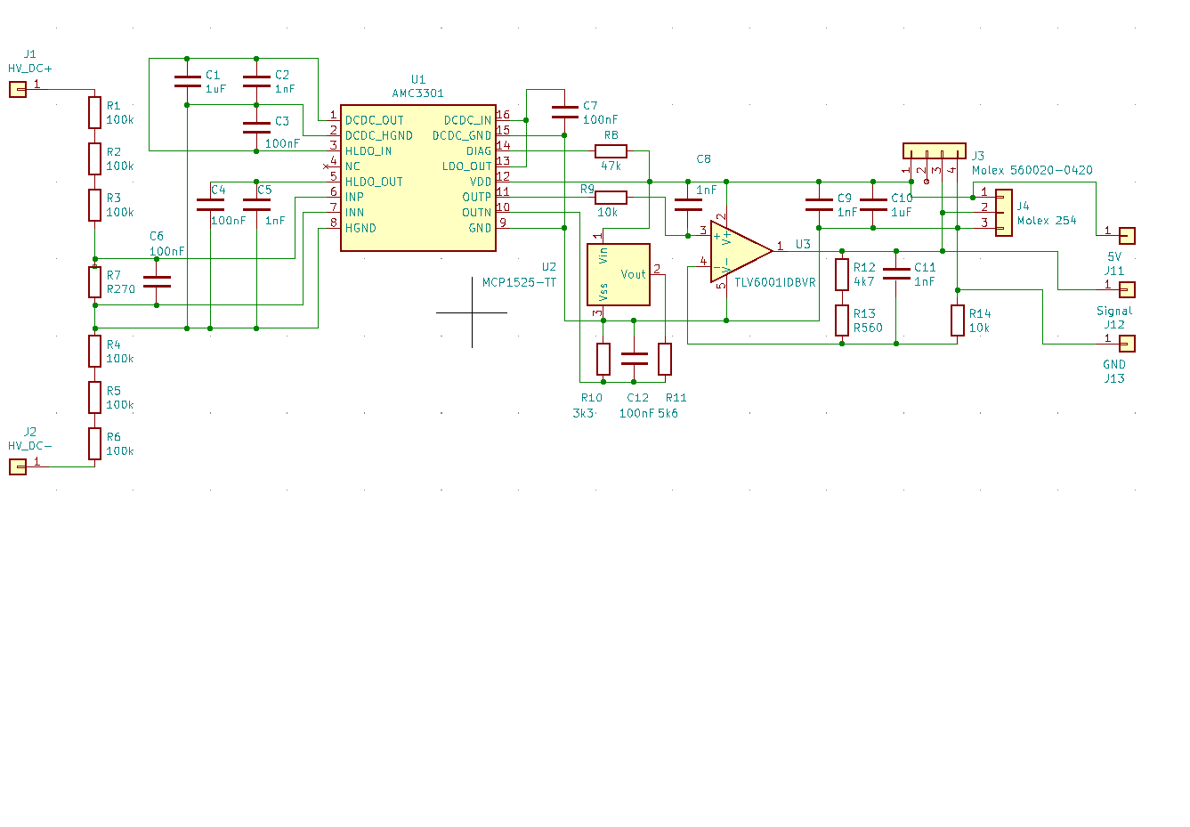
Post by muehlpower »

i changed my circuit a little and now it's fine. The circuit is required to measure the voltage at the charging connector and to pass it on to the LIM
Sensing.png
User avatar
Jack Bauer
Posts: 3831
Joined: Wed Dec 12, 2018 5:24 pm
Location: Ireland
Has thanked: 75 times
Been thanked: 696 times
Contact:

Re: BMW LIM based CCS2 Controller

Post by Jack Bauer »

Excellent. Thanks for sharing:) Once I get running with the bmw module I'll try this.
I'm going to need a hacksaw
User avatar
EV_Builder
Posts: 1205
Joined: Tue Apr 28, 2020 3:50 pm
Location: The Netherlands
Has thanked: 18 times
Been thanked: 37 times
Contact:

Re: BMW LIM based CCS2 Controller

Post by EV_Builder »

muehlpower wrote: Tue Jun 01, 2021 1:01 pm i changed my circuit a little and now it's fine. The circuit is required to measure the voltage at the charging connector and to pass it on to the LIM
Sensing.png
You mean in order to save us an extra donor device / pcb right?
Its the famous 'current' signal?
Converting an Porsche Panamera
see http://www.wdrautomatisering.nl for bespoke BMS modules.
User avatar
Jack Bauer
Posts: 3831
Joined: Wed Dec 12, 2018 5:24 pm
Location: Ireland
Has thanked: 75 times
Been thanked: 696 times
Contact:

Re: BMW LIM based CCS2 Controller

Post by Jack Bauer »

Yep
I'm going to need a hacksaw
User avatar
muehlpower
Posts: 750
Joined: Fri Oct 11, 2019 10:51 am
Location: Germany Fürstenfeldbruck
Has thanked: 17 times
Been thanked: 168 times

Re: BMW LIM based CCS2 Controller

Post by muehlpower »

The Contactors are controlled by PWM, as jou can see at the OSZi, so it would be fine to use contactors without economizer, like the original Tesla model 3.

The first prototypes for voltage measurement are ready. In the screenshoot "DC spannung am Stecker" compared to "Bat Spannung Akt." measured by the ISA shunt. It seems the LIM only works on voltages above 200V.

20210603_105600.jpg
Volt det.png
Attachments
20210603_104947.jpg
Drw91
Posts: 17
Joined: Wed May 27, 2020 7:46 pm
Has thanked: 1 time
Been thanked: 4 times

Re: BMW LIM based CCS2 Controller

Post by Drw91 »

I found this BMW i3 CCS +Type 2 Socket and loom + the LIM module and all you can see in the add's picture for a resonable price, 2000 NOK which means almost 200 Euros. For me is to expensive, the shipping to Romania + tax costs me almost 400 euros in total. Maybe someone is interested to buy it.

link is here: https://finndel.no/delinfo.aspx?f=x59&dnr=70837
mikeselectricstuff
Posts: 120
Joined: Sun Nov 08, 2020 11:33 am
Been thanked: 2 times

Re: BMW LIM based CCS2 Controller

Post by mikeselectricstuff »

muehlpower wrote: Thu Jun 03, 2021 9:32 am It seems the LIM only works on voltages above 200V.
I think CCS has a minimum voltage of 200V - apparently this is why very few electric motorbikes support CCS, as they typically have lower battery voltages
User avatar
Jack Bauer
Posts: 3831
Joined: Wed Dec 12, 2018 5:24 pm
Location: Ireland
Has thanked: 75 times
Been thanked: 696 times
Contact:

Re: BMW LIM based CCS2 Controller

Post by Jack Bauer »

At least they are honest about it unlike chademo. Will you be selling those boards muehlpower?
I'm going to need a hacksaw
User avatar
EVconverter
Posts: 17
Joined: Tue Dec 08, 2020 12:42 pm
Been thanked: 4 times

Re: BMW LIM based CCS2 Controller

Post by EVconverter »

As a not-very-educated-in-electronics person, I'm deeply interested in purchasing whatever shortcuts to CCS charging goodness I can get.

Seems like most people on here are in Europe. I sincerely hope there's a CCS type 1 adaptation that can be had using this method.

Does anyone know if CCS type 1 and type 2 are very different, other than the physical charging connectors?
User avatar
Jack Bauer
Posts: 3831
Joined: Wed Dec 12, 2018 5:24 pm
Location: Ireland
Has thanked: 75 times
Been thanked: 696 times
Contact:

Re: BMW LIM based CCS2 Controller

Post by Jack Bauer »

Well I am using ccs type 1 logs and ccs type controller so I think we are fine in that regard.
I'm going to need a hacksaw
User avatar
muehlpower
Posts: 750
Joined: Fri Oct 11, 2019 10:51 am
Location: Germany Fürstenfeldbruck
Has thanked: 17 times
Been thanked: 168 times

Re: BMW LIM based CCS2 Controller

Post by muehlpower »

Jack Bauer wrote: Thu Jun 03, 2021 11:56 am At least they are honest about it unlike chademo. Will you be selling those boards muehlpower?
May be. Unfortunately, jlcpcb does not have the transmission amplifier in its range. I can send you a sample if you want.
Post Reply