Outlander CMU renumbering protocol

Mitsubishi hybrid drive unit hacking
Post Reply
User avatar
projectgus
Posts: 77
Joined: Tue Dec 08, 2020 10:33 am
Location: Castlemaine, Australia
Has thanked: 44 times
Been thanked: 38 times
Contact:

Outlander CMU renumbering protocol

Post by projectgus »

Outlander PHEV Cell Management Units (CMUs) are linked on a CAN bus, but they also have a daisy-chain link from the Battery Management Unit (BMU) through each unit and back to the BMU. This link is used for renumbering the CMUs to set unique IDs. I think I've figured out how to trigger the renumbering process..

This means we can mix and match CMUs from different battery packs with a common BMS controller, without needing to worry about their original ID values.
cmu_in_case.jpg
Big thanks to Tom for publishing his original reversed CMU CAN protocol and also coulomb and others on the iMIEV forum for partly reversing CMU renumbering on iMIEV (seems very similar).

Wiring

The CMU control connector is a JST 08CPT-B-2A plug and the matching socket. Pins:
  1. +12V
  2. AN0I - input link on daisy chain. Mitsubishi's name for this pin is terrible, so I'm going to call it "AN-IN".
  3. N/C
  4. CANL
  5. N/C
  6. AN0O - output link on daisy chain. I'm going to call this "AN-OUT"
  7. GND
  8. CANH
For renumbering, the trigger packet comes from the BMU/BMS into CMU1's AN-IN pin (pin 2), then CMU1 sends a packet from its AN-OUT pin into the next CMU's AN-IN pin, and so on until the last packet comes out of the last CMU's AN-OUT pin.

ID Numbering

Mitsubishi numbers the CMUs 1,2,3,4,5,7,8,9,10,11 (ten modules, CMU6 is skipped). This corresponds to the second hex digit in the CAN status messages sent by each CMU: 0x6XY where digit "X" is the ID.

Signalling

The signalling is basically TTL serial at 12V. The AN-IN input pin is pulled up to 12V inside the CMU, and the AN-OUT outputs are open drain so need a pullup on the input.

(On the bench I think you can probably read the output from AN-OUT without level shifting by pulling up to a lower voltage like 3.3V and directly connecting this to an input, but I haven't tested that.)

Power

The CMUs don't do anything at all unless they have 12V on their power pins, and are connected to a battery (or something that looks like a battery) on the other side.

Message

To trigger renumbering, the AN-IN pin expects to see a 5 byte serial packet. Serial settings are unusual: 1200bps, Even parity, 1.5 stop bits.

The packet is made up of:
  • 00 - Single zero byte
  • 00 00 00 - Three data bytes. If the first ID is to be CMU1, this can be all zeroes.
  • 00 - Single checksum byte, sum of the previous bytes.
The CMU1 changes its ID to the next available one if necessary, writes the next packet in the sequence out on the AN-OUT pin, and then seems to reset itself.

The three data bytes reserve two bits for each available CMU ID, with these values:
  • b00 - Not allocated yet
  • b01- Old ID kept
  • b10 - New ID set
  • b11 - Error in input packet
So the full input packet to start from CMU1 is:

00 00 00 00 00

The packet output from CMU1 if it didn't change ID:

00 01 00 00 01

The packet output from CMU1 if it did just change ID:

00 02 00 00 02

Here's a scope capture showing a CMU doing this operation:
renumber_id1.png
renumber_id1.png (4.19 KiB) Viewed 13266 times
(AN-IN is CH1, AN-OUT is CH2)

If you renumber a full pack (10 modules) and no IDs change, then the output packet at the end is:

00 55 55 05 af

Skipping of CMU6 seems to be automatic, there are no bits that map to CMU6. Similarly, it seems like you can't go past CMU11 - if you try to trigger a higher CMU number then it sets the error bit values (b11) in that spot and does not change ID.

Software

I've added renumbering support to my Python host program that monitors CMUs using python-can (outlander_cmu_ui.py):
renumber_ui.png
(Dodgy voltages are showing because I have the CMU connected to some poorly wired supercaps, not a real battery pack.)

You could easily port the renumbering support to a microcontroller or something instead.

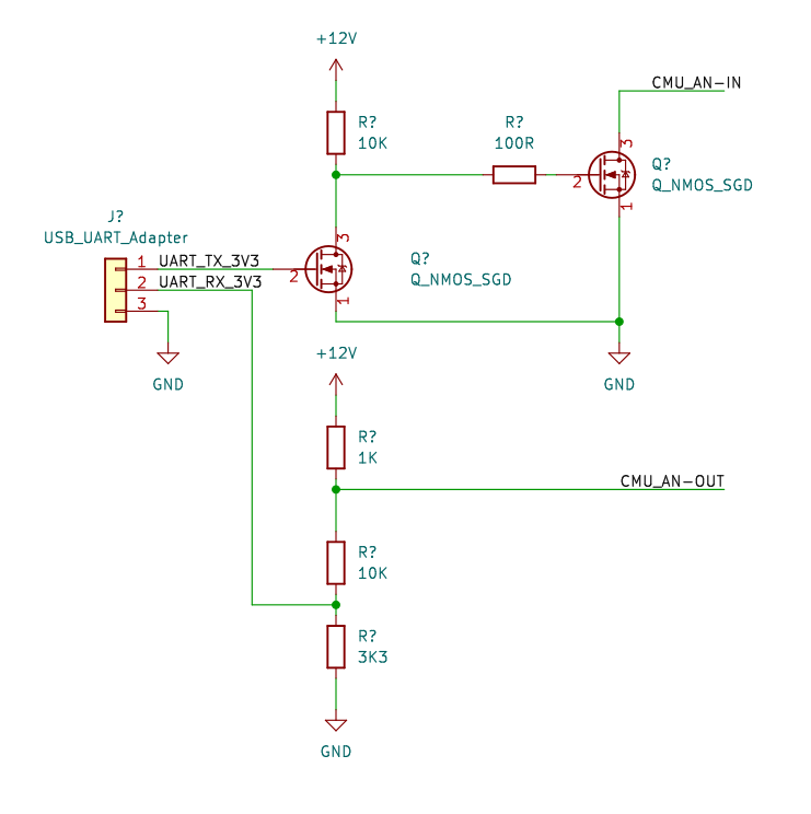
Breadboard wiring was pretty simple:
renumber_schematic.png
(The second FET is only to avoid inverting the UART signal when plugging in a 3.3V USB/serial adapter.)

Although in reality it got a bit messy:
bench.jpg
It seems to be necessary to also send CAN ID 0x3c3 periodically in order for renumbering to work, although this might be due to my test setup (the CMU decides my dodgy fake cell voltages are out of range and goes into some kind of failure mode!) This is why I ended up integrating it into the same UI that sends/receives CAN messages. There is a simpler file cmu_renumbering.py in the repo linked above that can be run as a command line program but in my testing it didn't always work - I think because of needing to synchronise with sending CAN messages..

EEPROM

The ID is stored in "IC60" which a SOIC-8 SPI EEPROM, markings S25 A02 DAVDGY (I think).
ic60.jpg
Sorry for blurry photo. MCU (IC200) is also visible in top left, I think it's a Renesas R5F2123AJFP.

Not sure which manufacturer the EEPROM is from, but it looks to be compatible with the 25AA series from Microchip (but probably not from them).

There are useful labelled test points for the EEPROM SPI bus: CLK, BUSY for CS, TXD and RXD for MISO and MOSI. Also a nearby test point for the MCU reset line (RST). I didn't have much luck driving the EEPROM pins in-circuit, but was able to connect a logic analyzer and see the firmware's operations. Have pushed some of the captures to here.

When renumbering, the CMU seems to write to the first 6 bytes in the EEPROM only. The byte values I've captured are:

ID 2 - fd fc fe fd db 0a
ID 3 - fc fc fd fd 23 38
ID 4 - fb fc fc fd 0b 6a
ID 5 - fa fc fb fd 93 3f
ID 10 (really 11 because 6 is skipped) - f4 fc f5 fd 63 32

Looks like ID is encoded as (0xFF-ID) and (0xFF-ID+1) in bytes 1 & 3, with a checksum or CRC in bytes 4 & 5 - but I haven't looked into this more closely.

Future?

I was disappointed not to be able to set more than 10 IDs, I was hoping the CMUs could be used in >80S packs. If we're lucky then the pack limitations (no CMU6, no IDs above CMU11) are encoded in the EEPROM and not in the firmware, so they can be overridden. The firmware does read quite a bit more data from the EEPROM after each reset, so there's a chance.

Hope this is all useful for someone else. If you find a mistake or get different results from your CMUs, please share the info! :)
Sidemips
Posts: 8
Joined: Tue Jul 26, 2022 5:33 pm
Location: FRANCE+GERMANY
Been thanked: 1 time

Re: Outlander CMU renumbering protocol

Post by Sidemips »

This is awesome ! I also have a project with more than 80s (actually 220S and up to 220S4P)
I bet that gsyuasa is using the exact same CMU board for their industrial battery modules where there is no such 11CMU limitation so I assume we should be able at some point in time to break this limitation with our outlander sourced modules.
Jeff - FRANCE & GERMANY
"800V" charging infrastructure deployment project manager
V2H / V2G / V2X and ESS engineering
torulf
Posts: 8
Joined: Sat Dec 14, 2019 4:43 pm
Has thanked: 5 times

Re: Outlander CMU renumbering protocol

Post by torulf »

I had 2 broken CMUs in my Outlander pack.
After receiving the my ordered spare parts i went ahead and followed this example and application.
Worked flawlessly :D
martii
Posts: 20
Joined: Fri Mar 22, 2019 10:07 am
Has thanked: 5 times

Re: Outlander CMU renumbering protocol

Post by martii »

projectgus wrote: Sun Nov 13, 2022 4:42 am There are useful labelled test points for the EEPROM SPI bus: CLK, BUSY for CS, TXD and RXD for MISO and MOSI. Also a nearby test point for the MCU reset line (RST). I didn't have much luck driving the EEPROM pins in-circuit, but was able to connect a logic analyzer and see the firmware's operations. Have pushed some of the captures to here.

When renumbering, the CMU seems to write to the first 6 bytes in the EEPROM only. The byte values I've captured are:

ID 2 - fd fc fe fd db 0a
ID 3 - fc fc fd fd 23 38
ID 4 - fb fc fc fd 0b 6a
ID 5 - fa fc fb fd 93 3f
ID 10 (really 11 because 6 is skipped) - f4 fc f5 fd 63 32

Looks like ID is encoded as (0xFF-ID) and (0xFF-ID+1) in bytes 1 & 3, with a checksum or CRC in bytes 4 & 5 - but I haven't looked into this more closely.
Did you ever try to solder EEPROM out and play with it? Would be interesting if you put some out of range ID and see if board wakes up and work as expected.
User avatar
projectgus
Posts: 77
Joined: Tue Dec 08, 2020 10:33 am
Location: Castlemaine, Australia
Has thanked: 44 times
Been thanked: 38 times
Contact:

Re: Outlander CMU renumbering protocol

Post by projectgus »

martii wrote: Wed Mar 11, 2026 6:00 pm Did you ever try to solder EEPROM out and play with it? Would be interesting if you put some out of range ID and see if board wakes up and work as expected.
I haven't done anything else with these since I wrote the post. I'd be a bit surprised if just changing the range ID is enough, but it's worth a shot. I reckon there's a decent chance that the available IDs are encoded in one of the other bytes of the EEPROM.

I guess the quickest way to tell would be to get a gsyuasa CMU from a system with a different number of modules, and compare.
Post Reply