Tesla Charger Support Thread

Topics concerning the Tesla front and rear drive unit drop-in board
Locked
bulletbug
Posts: 94
Joined: Thu Sep 26, 2019 5:12 pm
Location: West Jordan, Utah USA

Re: Tesla Charger Support Thread

Post by bulletbug »

I got the 12v water pump and super fancy homedepot cooling bucket working today. Continuous water flow, and being able to feel the output temp, is reassuring me that I'm not doing damage from overheating modules. I was also able to get the canbus connection setup (much simpler than I thought). I need to sort out which canbus sniffer to use for filtering and narrowing the fire hose of information down to relevant choices. More soon.
Wise
Posts: 23
Joined: Tue Jun 04, 2019 6:30 pm

Re: Tesla Charger Support Thread

Post by Wise »

Hello !
I have 48A GEN3 charger with only two modules inside - can I add yet one module from another charger for three phase installation ?
I use V4 logic board, but when i connect all three modules I can see reply only from two modules - i think this is inner address conflict from two identical modules with same ID. Correct me if i mistake !
User avatar
Kevin Sharpe
Posts: 1339
Joined: Fri Dec 14, 2018 9:24 pm
Location: Ireland and US
Been thanked: 10 times

Re: Tesla Charger Support Thread

Post by Kevin Sharpe »

Wise wrote: Sat May 23, 2020 9:27 am I have 48A GEN3 charger with only two modules inside - can I add yet one module from another charger for three phase installation ?
I suspect you'd damage the Gen 3 donor charger (watch from 0:30 in this video) and it's probably easier to get a 72A charger.

This is a personal post and I disclaim all responsibility for any loss or damage which any person may suffer from reliance on the information and material in this post or any opinion, conclusion or recommendation in the information and material.
User avatar
Kevin Sharpe
Posts: 1339
Joined: Fri Dec 14, 2018 9:24 pm
Location: Ireland and US
Been thanked: 10 times

Re: Tesla Charger Support Thread

Post by Kevin Sharpe »

Wise wrote: Sat May 23, 2020 9:27 am I use V4 logic board, but when i connect all three modules I can see reply only from two modules
Can you confirm you're using a V4 controller with a Gen 3 charger?

Can you also confirm which charger the modules are from? Gen 2 or Gen 3?
This is a personal post and I disclaim all responsibility for any loss or damage which any person may suffer from reliance on the information and material in this post or any opinion, conclusion or recommendation in the information and material.
Wise
Posts: 23
Joined: Tue Jun 04, 2019 6:30 pm

Re: Tesla Charger Support Thread

Post by Wise »

Yes, I use V4 board with GEN3 charger.
Charger is GEN3 48A with only two modules.
I don't use EVSE, I have direct 3-phase AC input and use 's' console command for starting charger, but as i said there is address conflict from two modules because one module is from another charger (i have two chargers with two modules in each, one module I had replace into another box - and I have three phase charger :D )
User avatar
Kevin Sharpe
Posts: 1339
Joined: Fri Dec 14, 2018 9:24 pm
Location: Ireland and US
Been thanked: 10 times

Re: Tesla Charger Support Thread

Post by Kevin Sharpe »

Wise wrote: Sat May 23, 2020 10:01 am as i said there is address conflict from two modules because one module is from another charger (i have two chargers with two modules in each, one module I had replace into another box - and I have three phase charger :D )
As I said "it's probably easier to get a 72A charger" :)
This is a personal post and I disclaim all responsibility for any loss or damage which any person may suffer from reliance on the information and material in this post or any opinion, conclusion or recommendation in the information and material.
Wise
Posts: 23
Joined: Tue Jun 04, 2019 6:30 pm

Re: Tesla Charger Support Thread

Post by Wise »

Kevin Sharpe wrote: Sat May 23, 2020 10:58 am
Wise wrote: Sat May 23, 2020 10:01 am as i said there is address conflict from two modules because one module is from another charger (i have two chargers with two modules in each, one module I had replace into another box - and I have three phase charger :D )
As I said "it's probably easier to get a 72A charger" :)
Thank you for reply ! Can I change the address in the power module ? May be there are other methods ?
User avatar
Kevin Sharpe
Posts: 1339
Joined: Fri Dec 14, 2018 9:24 pm
Location: Ireland and US
Been thanked: 10 times

Re: Tesla Charger Support Thread

Post by Kevin Sharpe »

Wise wrote: Sat May 23, 2020 12:38 pm Can I change the address in the power module ? May be there are other methods ?
I don't know the answer having never used the Gen 3 charger myself... can you see any obvious hardware differences between the boards that could be related to module address selection (resistors, links, etc)?

My guess is the address will be encoded in the firmware or stored in some other non-volatile device. If nobody has any other suggestions (very few Gen 3 chargers in use I suspect) then you could download the firmware from the modules and undertake a comparison...
This is a personal post and I disclaim all responsibility for any loss or damage which any person may suffer from reliance on the information and material in this post or any opinion, conclusion or recommendation in the information and material.
Wise
Posts: 23
Joined: Tue Jun 04, 2019 6:30 pm

Re: Tesla Charger Support Thread

Post by Wise »

I'll check firmware between two power modules. There are two processors on the board - TMS320 F28935 from TI and Programmable Logic ALTERA 5M160Z E64A5N - I think all CAN addresses present in TI microcontroller. Can you recommend any hardware for download firmware from it ? There are connectors on the board, JTAG I think
Attachments
0-02-0a-86a83dc90d6dc4e5108e0dfe3ef6bbbbbd262763039643a74ca804153eda783b_cecb65b1.jpg
bulletbug
Posts: 94
Joined: Thu Sep 26, 2019 5:12 pm
Location: West Jordan, Utah USA

Re: Tesla Charger Support Thread

Post by bulletbug »

Cyco90 wrote: Fri May 22, 2020 5:15 am
...
I noticed in your pasted read-outs that you were also reading a positive AC current in when in fact none should exist. I also have this symptom but I'm not sure what to make of it. I do know that some amount of power is flowing as the charger gets slightly warm after everything has been plugged in for a while. Let me know if you can think of anything else that would have made a difference to your charger now operating.

Cheers,

-Ryan
Ryan,

I have an idea that I'll be pursuing.

Interesting Factoids I think may be involved:

* The first time I start up the charger in a day (only the first time of the day) the charger behaves more or less as expected. It ramps up to a charge level of multiple amps total DC at my clamp meter. After about 90 seconds (from memory at this point) the charger relays click and the charge rate drops down into the sub amp range. Then for the rest of that testing session, nothing I do brings it back up above 1 amp in total DC output.

* During production of these boards, the manufacturer contacted me and said they were having trouble getting the specified capacitor installed for C30 because it kept oxidizing. I asked on the forum how important that was and how to respond. A helpful person stepped in to say that it was part of the reset switch function and likely wasn't really needed. I told the mfg. to leave it off the board and I would deal with it.

At this moment I still do not have a capacitor on the board in the C30 location.

I suspect (and would love to hear someone confirm or deny) that this capacitor is important to not only the manual button reset but software issued reset commands. If the board can't currently be reset then I may have some registers/clocks still energized and not fully restarted when I use a power cycle attempt to reset the board.

My idea is that the board, when left to sit for longer period without power is fully going to a zero start state on it's own. Then when I come along in the morning, things work correctly.

On the 90 seconds part of the factoids mentioned above, that could be related to the charger msg cycle time we talked about earlier. That after the first time cycle which I think is 90000 (isn't that 90 seconds) passes, the CAN messages sent by the control board are landing on deaf ears at the power module side, since they've gone back to inactive because of a timeout.

After each unsuccessful configuration test, up until now, I have reset any variables I'm changing back to their original value. This would then set up my failure for the next day. I'll be testing this later this morning and report back.

Ryan -

My thought for how this applies to you - It's possible that the particular capacitor specified for c30 is prone to oxidation and malfunction. If that's the case, a less attentive manufacturer may have assembled them, left them non-functional on some of the control boards. Then it would appear that there's some magical variance of the Tesla hardware or firmware in the power modules when it's actually just a little freaking capacitor rotting on the vine that's messing with us.

More later.
User avatar
Kevin Sharpe
Posts: 1339
Joined: Fri Dec 14, 2018 9:24 pm
Location: Ireland and US
Been thanked: 10 times

Re: Tesla Charger Support Thread

Post by Kevin Sharpe »

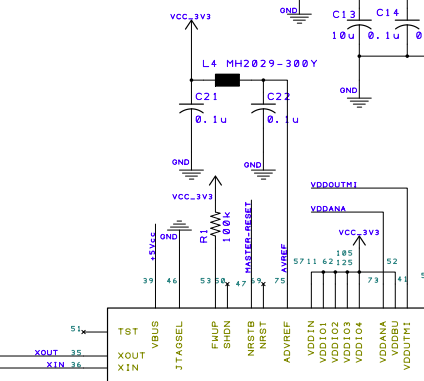
bulletbug wrote: Sun May 24, 2020 2:53 pm At this moment I still do not have a capacitor on the board in the C30 location.
Assuming the V4 schematic on GitHub (here) is the latest then C30 and S1 are not connected to the reset pin because net name MASTER_RESET is missing :?

The SAM3X8E datasheet says the reset pin has an internal pullup and that external capacitor is only required in noisy environments.
Screenshot 2020-05-24 at 16.29.54.png
Screenshot 2020-05-24 at 16.29.54.png (18.41 KiB) Viewed 7659 times
Screenshot 2020-05-24 at 16.38.10.png
Screenshot 2020-05-24 at 16.37.47.png
This is a personal post and I disclaim all responsibility for any loss or damage which any person may suffer from reliance on the information and material in this post or any opinion, conclusion or recommendation in the information and material.
bulletbug
Posts: 94
Joined: Thu Sep 26, 2019 5:12 pm
Location: West Jordan, Utah USA

Re: Tesla Charger Support Thread

Post by bulletbug »

Kevin Sharpe wrote: Sun May 24, 2020 3:33 pm
bulletbug wrote: Sun May 24, 2020 2:53 pm At this moment I still do not have a capacitor on the board in the C30 location.
Assuming the V4 schematic on GitHub (here) is the latest then C30 and S1 are not connected to the reset pin :?

Screenshot 2020-05-24 at 16.29.54.png
Here's what I'm seeing on the board. Although the silkscreen is obscured...the empty spot is c30.Image
Attachments
20200524_094002_HDR.jpg
User avatar
Kevin Sharpe
Posts: 1339
Joined: Fri Dec 14, 2018 9:24 pm
Location: Ireland and US
Been thanked: 10 times

Re: Tesla Charger Support Thread

Post by Kevin Sharpe »

bulletbug wrote: Sun May 24, 2020 3:44 pm Here's what I'm seeing on the board.
Are you sure that's a V4 board?
This is a personal post and I disclaim all responsibility for any loss or damage which any person may suffer from reliance on the information and material in this post or any opinion, conclusion or recommendation in the information and material.
bulletbug
Posts: 94
Joined: Thu Sep 26, 2019 5:12 pm
Location: West Jordan, Utah USA

Re: Tesla Charger Support Thread

Post by bulletbug »

Kevin Sharpe wrote: Sun May 24, 2020 3:47 pm
bulletbug wrote: Sun May 24, 2020 3:44 pm Here's what I'm seeing on the board.
Are you sure that's a V4 board?
yes.

Image
Attachments
20200524_095006_HDR.jpg
User avatar
Kevin Sharpe
Posts: 1339
Joined: Fri Dec 14, 2018 9:24 pm
Location: Ireland and US
Been thanked: 10 times

Re: Tesla Charger Support Thread

Post by Kevin Sharpe »

bulletbug wrote: Sun May 24, 2020 3:51 pm
Kevin Sharpe wrote: Sun May 24, 2020 3:47 pm
bulletbug wrote: Sun May 24, 2020 3:44 pm Here's what I'm seeing on the board.
Are you sure that's a V4 board?
yes.
Ok, so I can think of two possibilities, the GitHub schematic is out of date or the reset pin net name is not visible :?

Can you run a simple test? What happens if you press the reset button?

If the board resets then you could fit C30 but given it's only recommended in noisy environments it's unlikely to be the source of your problems unfortunately :(
This is a personal post and I disclaim all responsibility for any loss or damage which any person may suffer from reliance on the information and material in this post or any opinion, conclusion or recommendation in the information and material.
bulletbug
Posts: 94
Joined: Thu Sep 26, 2019 5:12 pm
Location: West Jordan, Utah USA

Re: Tesla Charger Support Thread

Post by bulletbug »

Ok. I power up the board through the molex 12v line. A single red LED comes on. I press the reset button. LED remains constant on.

Alternatively, I press and hold for 2 seconds...LED continues to remain on.

Is an LED blink what you're suggesting I should see?
User avatar
Kevin Sharpe
Posts: 1339
Joined: Fri Dec 14, 2018 9:24 pm
Location: Ireland and US
Been thanked: 10 times

Re: Tesla Charger Support Thread

Post by Kevin Sharpe »

bulletbug wrote: Sun May 24, 2020 4:03 pm Is an LED blink what you're suggesting I should see?
I have no idea what the LED should do during reset. Try pressing the reset button when you're communicating with the charger via the terminal programme.
This is a personal post and I disclaim all responsibility for any loss or damage which any person may suffer from reliance on the information and material in this post or any opinion, conclusion or recommendation in the information and material.
bulletbug
Posts: 94
Joined: Thu Sep 26, 2019 5:12 pm
Location: West Jordan, Utah USA

Re: Tesla Charger Support Thread

Post by bulletbug »

Kevin Sharpe wrote: Sun May 24, 2020 4:05 pm
bulletbug wrote: Sun May 24, 2020 4:03 pm Is an LED blink what you're suggesting I should see?
I have no idea what the LED should do during reset. Try pressing the reset button when you're communicating with the charger via the terminal programme.
You are correct. Initiating the serial communication and pressing the s1 button, resets the serial communication streams timestamp. I'm assuming this confirms that the board is then reset.
User avatar
Kevin Sharpe
Posts: 1339
Joined: Fri Dec 14, 2018 9:24 pm
Location: Ireland and US
Been thanked: 10 times

Re: Tesla Charger Support Thread

Post by Kevin Sharpe »

bulletbug wrote: Sun May 24, 2020 4:14 pm
Kevin Sharpe wrote: Sun May 24, 2020 4:05 pm
bulletbug wrote: Sun May 24, 2020 4:03 pm Is an LED blink what you're suggesting I should see?
I have no idea what the LED should do during reset. Try pressing the reset button when you're communicating with the charger via the terminal programme.
You are correct. Initiating the serial communication and pressing the s1 button, resets the serial communication streams timestamp. I'm assuming this confirms that the board is then reset.
Ok, you've proven the reset switch is working and the issue is with the schematic (i'll add a comment to GitHub for future reference).

I suggest you fit capacitor C30 if the BOM says that's normally fitted (this ensures your board is the same as those used by other people). Unfortunately, I doubt this will make any difference to the issues you are investigating.
This is a personal post and I disclaim all responsibility for any loss or damage which any person may suffer from reliance on the information and material in this post or any opinion, conclusion or recommendation in the information and material.
bulletbug
Posts: 94
Joined: Thu Sep 26, 2019 5:12 pm
Location: West Jordan, Utah USA

Re: Tesla Charger Support Thread

Post by bulletbug »

Kevin Sharpe wrote: Sun May 24, 2020 4:21 pm I suggest you fit capacitor C30 if the BOM says that's normally fitted (this ensures your board is the same as those used by other people). Unfortunately, I doubt this will make any difference to the issues you are investigating.
On the serial monitor my "state" is either 0 when D1 and the board are not powered up - OR - once power applied to both I see "state" change to 1.

I don't see it go into "state" 2. In my attempts to understand the code it appears that fully functioning "state" should be 2.

Am I correct in that understanding?
User avatar
Kevin Sharpe
Posts: 1339
Joined: Fri Dec 14, 2018 9:24 pm
Location: Ireland and US
Been thanked: 10 times

Re: Tesla Charger Support Thread

Post by Kevin Sharpe »

bulletbug wrote: Sun May 24, 2020 5:30 pm Am I correct in that understanding?
No idea, sorry.
This is a personal post and I disclaim all responsibility for any loss or damage which any person may suffer from reliance on the information and material in this post or any opinion, conclusion or recommendation in the information and material.
bulletbug
Posts: 94
Joined: Thu Sep 26, 2019 5:12 pm
Location: West Jordan, Utah USA

Re: Tesla Charger Support Thread

Post by bulletbug »

tom91 wrote: Sat May 09, 2020 6:36 pm Something seems off in terms of canbus to the phase modules then, unless they are broken.

Can you get a can capture of the internal canbus?
I'm able to grab the canbus communications for the phase modules now. I can't currently provide both the serial capture and the internal Can bus capture at the same time, which I'm thinking would be necessary for you to diagnose this remotely. If I'm wrong, let me know and I'll post that log right away.

If I'm right, I'll need to understand the code well enough particularly the way the internal canbus frames are being converted to integers for various calculations in the code.

I'm seeing 2 areas of the code that use different scaler numbers to adjust the observed dccur variable into a human readable number.

Line 465 - part of the serial screen print meant to display a human readable iteration of the dccur uses .000839233 for it's adjustment before displaying it in serial.

Line 1185 - part of process to set dcaclim itterates through each modules dccur observation and multiplies it by 0.16787466

I'm no programmer, so bear with me.

Shouldn't those 2 scaling numbers be the same?

In my serial monitoring window I'm seeing under reported DC current numbers vs what I see on a clamp meter on the negative most battery terminal.

On the other hand, I'm seeing dramatically inflated dcaclim numbers in the same serial window session. To the tune of dcaclim showing as 37124, which if I understand means 371 amps.

Any guidance would be appreciated. If it's as simple as "send me the can bus log" I'm good with that to. Thanks in advance.
bulletbug
Posts: 94
Joined: Thu Sep 26, 2019 5:12 pm
Location: West Jordan, Utah USA

Re: Tesla Charger Support Thread

Post by bulletbug »

bulletbug wrote: Sun May 24, 2020 8:34 pm
tom91 wrote: Sat May 09, 2020 6:36 pm Something seems off in terms of canbus to the phase modules then, unless they are broken.

Can you get a can capture of the internal canbus?
I found a way to get 2 logs (serial and canbus) during the same timeframe.
SavvyCan524.csv
(1.41 MiB) Downloaded 236 times
SerialLog524.rtf
(295.42 KiB) Downloaded 216 times
Here are my settings:

Settings Menu
1 - Auto Enable : ON
2 - Modules Enabled : 123
3 - Can Mode : Off
4 - Port Type : 1
5 - Phase Wiring : 1
6 - DC Charge Voltage : 400V
7 - AC Current Limit : 11A
8 - CAN0 Speed : 500
9 - CAN1 Speed : 500
a - Can Debug : OFF
b - EVSE Debug : ON
t - termination voltage : 450V
q - To Quit Menu
User avatar
nesto1972
Posts: 48
Joined: Sat Jan 11, 2020 7:14 pm
Location: Austria
Been thanked: 2 times
Contact:

Re: Tesla Charger Support Thread

Post by nesto1972 »

Hi

I have two V5(build+tested) controllers for gen2charges here.
One eneble the modules the other not.what does it mean?
Of course i will start with the working one.I checked the wifi.ok i found the gauges fullon!
I think i need to make a cable for the prog.port!?Is there any pinout ?
Then making configuration with serial monitor and it should work?Is it in that way ...?

Thanks
Attachments
gen.jpg
geb.jpg
User avatar
Kevin Sharpe
Posts: 1339
Joined: Fri Dec 14, 2018 9:24 pm
Location: Ireland and US
Been thanked: 10 times

Re: Tesla Charger Support Thread

Post by Kevin Sharpe »

nesto1972 wrote: Mon May 25, 2020 7:45 am I have two V5(build+tested) controllers for gen2charges here.
One eneble the modules the other not.what does it mean?
I think it means you need to get an electronics engineer to help you :?

"BETA RELEASE FOR DEVELOPERS ONLY! DO NOT PURCHASE THIS IF YOU ARE NOT PREPARED / ABLE TO ASSIST WITH TESTING AND DEVELOPMENT! NOT A FINAL PRODUCT!!!" (here)
This is a personal post and I disclaim all responsibility for any loss or damage which any person may suffer from reliance on the information and material in this post or any opinion, conclusion or recommendation in the information and material.
Locked