BMW i3 CCS/charge port controller

Development and discussion of fast charging systems eg Chademo , CCS etc
User avatar
EV_Builder
Posts: 1205
Joined: Tue Apr 28, 2020 3:50 pm
Location: The Netherlands
Has thanked: 18 times
Been thanked: 37 times
Contact:

Re: BMW i3 CCS/charge port controller

Post by EV_Builder »

Don't know your situation offcourse but make sure the plug is fully inserted in ccs. I mention because it's bulky and we often squeeze it in the filler place.
Converting an Porsche Panamera
see http://www.wdrautomatisering.nl for bespoke BMS modules.
Eltis
Posts: 38
Joined: Sat Oct 08, 2022 2:00 pm
Has thanked: 4 times

Re: BMW i3 CCS/charge port controller

Post by Eltis »

EV_Builder wrote: Fri Dec 30, 2022 12:19 pm Don't know your situation offcourse but make sure the plug is fully inserted in ccs. I mention because it's bulky and we often squeeze it in the filler place.
The connector is inserted normally, there is also 5% pwm. Because I see it 3B4,8,00,FF,31,F0,BC,FF,00,00, . I'm already tired. But ordered another lim. With the same part number that Damien worked with.
Everything is fine with the wiring too because there are no problems with AC charging.
User avatar
larsrengersen
Posts: 171
Joined: Tue May 28, 2019 9:42 am
Has thanked: 16 times
Been thanked: 36 times

Re: BMW i3 CCS/charge port controller

Post by larsrengersen »

Eltis wrote: Fri Dec 30, 2022 1:03 pm Everything is fine with the wiring too because there are no problems with AC charging.
I've seen this with other CCS implementations as well. The fact that AC charging works can still mean CCS does not.
It can even vary from charger to charger. Is your CP line nice and short?
Thinking out loud: would it be possible / helpful to shield it? You cannot twist CP and PE as a pair, but perhaps shielding CP can help?
User avatar
tom91
Posts: 2962
Joined: Fri Mar 01, 2019 9:15 pm
Location: Bicester, Oxfordshire
Has thanked: 330 times
Been thanked: 847 times

Re: BMW i3 CCS/charge port controller

Post by tom91 »

larsrengersen wrote: Fri Dec 30, 2022 1:08 pm I've seen this with other CCS implementations as well. The fact that AC charging works can still mean CCS does not.
It can even vary from charger to charger. Is your CP line nice and short?
Thinking out loud: would it be possible / helpful to shield it? You cannot twist CP and PE as a pair, but perhaps shielding CP can help?
I am on leaning towards the side of the software implementation, as its rewritten. The BMW I3 LIM will not tell you its missing something it will just wait, it could be as simple as one variable not being set to the right value or "a value".
Creator of SimpBMS
Founder Volt Influx https://www.voltinflux.com/
Webstore: https://citini.com/
Eltis
Posts: 38
Joined: Sat Oct 08, 2022 2:00 pm
Has thanked: 4 times

Re: BMW i3 CCS/charge port controller

Post by Eltis »

larsrengersen wrote: Fri Dec 30, 2022 1:08 pm I've seen this with other CCS implementations as well. The fact that AC charging works can still mean CCS does not.
It can even vary from charger to charger. Is your CP line nice and short?
Thinking out loud: would it be possible / helpful to shield it? You cannot twist CP and PE as a pair, but perhaps shielding CP can help?
I used standard wiring about 30 cm long with a shield. Removed from the car.
Eltis
Posts: 38
Joined: Sat Oct 08, 2022 2:00 pm
Has thanked: 4 times

Re: BMW i3 CCS/charge port controller

Post by Eltis »

I doubt the lim 2014 will pass more than 125a. Today I received a message on the I'd 29e. The maximum capabilities of the station were reported as 125a. Although I charge my Tesla on it with a current of 160A.
User avatar
EV_Builder
Posts: 1205
Joined: Tue Apr 28, 2020 3:50 pm
Location: The Netherlands
Has thanked: 18 times
Been thanked: 37 times
Contact:

Re: BMW i3 CCS/charge port controller

Post by EV_Builder »

Eltis wrote: Mon Jan 02, 2023 7:56 pm I doubt the lim 2014 will pass more than 125a. Today I received a message on the I'd 29e. The maximum capabilities of the station were reported as 125a. Although I charge my Tesla on it with a current of 160A.
Maybe there wan't more available?
Converting an Porsche Panamera
see http://www.wdrautomatisering.nl for bespoke BMS modules.
Eltis
Posts: 38
Joined: Sat Oct 08, 2022 2:00 pm
Has thanked: 4 times

Re: BMW i3 CCS/charge port controller

Post by Eltis »

EV_Builder wrote: Mon Jan 02, 2023 7:59 pm Maybe there wan't more available?
160a is available at the station.
Eltis
Posts: 38
Joined: Sat Oct 08, 2022 2:00 pm
Has thanked: 4 times

Re: BMW i3 CCS/charge port controller

Post by Eltis »

I wonder what lim 2018 will tell me. I will get it soon.
User avatar
CCSknowitall
Posts: 109
Joined: Fri Jun 04, 2021 1:47 pm
Has thanked: 1 time
Been thanked: 30 times

Re: BMW i3 CCS/charge port controller

Post by CCSknowitall »

A lot of stations will send back to the EV parameters no higher than what the vehicle reports. So in this case 125A being sent by the LIM is returned by the station as it’s upper limit.

This is done mostly for compatibility with early CCS EVs.
Eltis
Posts: 38
Joined: Sat Oct 08, 2022 2:00 pm
Has thanked: 4 times

Re: BMW i3 CCS/charge port controller

Post by Eltis »

Hello. Tell me please, should the contactor test run during each charging session? I don't get it. And in byte 2, 00 immediately appears when LIM is turned on.
I already got a new Lim. But I have the old problem in the form of a flashing red LED when switching to 3E9,8,08,52,11,00,00,00,00,00,
Eltis
Posts: 38
Joined: Sat Oct 08, 2022 2:00 pm
Has thanked: 4 times

Re: BMW i3 CCS/charge port controller

Post by Eltis »

I already understood the problem. At the stage of checking the welding of contactors, I get an error. I plan to use power contactors, so now I have installed 2 15 ohm 10 watt resistors instead. Apparently they don't like lim.
AntoZ
Posts: 3
Joined: Mon Oct 10, 2022 4:45 am
Has thanked: 1 time

Re: BMW i3 CCS/charge port controller

Post by AntoZ »

Does someone have the physical dimensions of the lim enclosure?
User avatar
muehlpower
Posts: 807
Joined: Fri Oct 11, 2019 10:51 am
Location: Germany Fürstenfeldbruck
Has thanked: 18 times
Been thanked: 186 times

Re: BMW i3 CCS/charge port controller

Post by muehlpower »

The main body is 170mm x 42mm x 104mm. There are 2 mounting brackets with 192mm hole spacing. total width 215mm. The connectors on the front have additional 16mm to the main body.
Sidemips
Posts: 8
Joined: Tue Jul 26, 2022 5:33 pm
Location: FRANCE+GERMANY
Been thanked: 1 time

Re: BMW i3 CCS/charge port controller

Post by Sidemips »

Folks,

The LIM 2B connector pinout assigment as described on the Wiki seems a bit weird to me:

2B Pinout:
2B-1 CP Pilot (charge port) ~620 ohms to GND is needed if no original i3 charge port is used!
2B-2 PP Proximity (charge port)
2B-3 Jumper Connected to Pin 4
2B-4 Jumper Connected to Pin 3
2B-5 GND Ground (charge port)
2B-6 US CCS1 version connected to 2B-2


I have a EU SPEC BMW LIM from a Mini Cooper SE 2021 with its CCS cable loom and from what I see on the original 6pin 2B plug going to the LIM is that the jumper is between 2B-4 and 2B-5:

2B Pinout:
2B-1 CP
2B-2 PP
2B-3 Ground
2B-4 Jumper to 2B-5
2B-5 Jumper to 2B-4
2B-6 N/C


if someone can confirm this typo on the WiKi I will be glad to correct it.

See the picture below for reference:
Attachments
1674040219186.jpg
1674040219201.jpg
Jeff - FRANCE & GERMANY
"800V" charging infrastructure deployment project manager
V2H / V2G / V2X and ESS engineering
User avatar
muehlpower
Posts: 807
Joined: Fri Oct 11, 2019 10:51 am
Location: Germany Fürstenfeldbruck
Has thanked: 18 times
Been thanked: 186 times

Re: BMW i3 CCS/charge port controller

Post by muehlpower »

I have a 2016 and a 2020 LIM. Both have ground on 1B/3+10+14, 2B/4+5, 4B/9+10. So a bridge from 2B/4 to 2B/5 would be useless
User avatar
asavage
Posts: 385
Joined: Sat May 14, 2022 10:57 pm
Location: Oak Harbor, Washington, USA
Has thanked: 369 times
Been thanked: 119 times
Contact:

Re: BMW i3 CCS/charge port controller

Post by asavage »

2B-4 & 2B-5 measure at Ground potential when the LIM is unpowered, but looking at the PCB of my ...052 (2016) LIM, those pins do not appear to route to the same place, so I'd be wary of assuming they're internally connected to Ground just because they appear to have zero resistance with respect to Ground (at least, when unpowered).
Al Savage
2014 RAV4 EV
NissanDiesel
User avatar
muehlpower
Posts: 807
Joined: Fri Oct 11, 2019 10:51 am
Location: Germany Fürstenfeldbruck
Has thanked: 18 times
Been thanked: 186 times

Re: BMW i3 CCS/charge port controller

Post by muehlpower »

I checked the schematics again and looked at the board of my LIM. On the BMW I3, 2B/5 is connected to a ground point via the shield. 2B/4 has no visible connection, probably leads to the ground layer. This means that in both cases 2B/3 and 2B/5 are connected to GND
User avatar
asavage
Posts: 385
Joined: Sat May 14, 2022 10:57 pm
Location: Oak Harbor, Washington, USA
Has thanked: 369 times
Been thanked: 119 times
Contact:

Re: BMW i3 CCS/charge port controller

Post by asavage »

BMW i3 LIM ...052 (2016)
BMW i3 LIM ...052 (2016)
BMW i3 LIM ...052 (2016)
BMW i3 LIM ...052 (2016)
BMW i3 LIM ...052 (2016)
BMW i3 LIM ...052 (2016)
BMW i3 LIM ...052 (2016)
BMW i3 LIM ...052 (2016)
Seems an odd, round-about way to ground a pin, when the ground plane is straight down ;)

I can't ID this SMD, but I don't think we can assume that 2B-5 is explicitly grounded itself, and Sidemips' OEM harness does has an explicit jumper to the grounded 2B-4 for some reason, I assume.

Image

It looks to me to be some external way to configure an option.
Al Savage
2014 RAV4 EV
NissanDiesel
Sidemips
Posts: 8
Joined: Tue Jul 26, 2022 5:33 pm
Location: FRANCE+GERMANY
Been thanked: 1 time

Re: BMW i3 CCS/charge port controller

Post by Sidemips »

...No such jumper to be seen on OEM harnesses for the i3 (even for MY2021) ... only on the MINI !

I was wrong I found better pictures on the Internet, there IS a jumper on the I3 OEM harness... between 2B-3 and 2B-4
and the charge socket ground pin is on 2B-5... my apologies !
Attachments
Screenshot 2023-01-24 140118.png
oemi3_2.png
oemi3.png
Jeff - FRANCE & GERMANY
"800V" charging infrastructure deployment project manager
V2H / V2G / V2X and ESS engineering
User avatar
muehlpower
Posts: 807
Joined: Fri Oct 11, 2019 10:51 am
Location: Germany Fürstenfeldbruck
Has thanked: 18 times
Been thanked: 186 times

Re: BMW i3 CCS/charge port controller

Post by muehlpower »

i think it makes no difference. On the BMW, pin 2B/5 is connected to GND via the shield, on the Mini via 2B/4. 2B/3 is connected to GND via 2B/4 on the BMW and externally on the Mini.

In the end, GND is on 2B/3 and 2B/5, regardless of whether 2B/5 is connected to GND in the LIM.
User avatar
asavage
Posts: 385
Joined: Sat May 14, 2022 10:57 pm
Location: Oak Harbor, Washington, USA
Has thanked: 369 times
Been thanked: 119 times
Contact:

Re: BMW i3 CCS/charge port controller

Post by asavage »

muehlpower wrote: Sat Jan 21, 2023 12:46 pm On the BMW, pin 2B/5 is connected to GND via the shield . . .
That may not be the case. Here's a close-up of 2B-5's trace termination:
BMW i3 LIM ...052 (2016), 2B-5 trace termination
BMW i3 LIM ...052 (2016), 2B-5 trace termination
Most DMMs are notoriously inaccurate when measuring very low resistance values (below 1 ohm), so I don't trust my Fluke 23 when it reports zero ohms between shield and 2B-5; it's possible that's eg a 0R1 SMD, and my test equipment wouldn't necessarily report that value.
muehlpower wrote: Sat Jan 21, 2023 12:46 pm 2B/3 is connected to GND via 2B/4 on the BMW and externally on the Mini.
I'm confused. Unconnected to a harness, 2B-3 is not connected to GND on my ...052 (2016) LIM; in testing, it's a capacitive circuit connection with respect to the shield, and also to 2B-4. Are you saying that on both the BMW and on the Mini, the vehicle harness (externally) connects 2B-3 to 2B-4? I don't have access to BMW wiring documentation, so I'm relying upon the Wiki.
Al Savage
2014 RAV4 EV
NissanDiesel
User avatar
muehlpower
Posts: 807
Joined: Fri Oct 11, 2019 10:51 am
Location: Germany Fürstenfeldbruck
Has thanked: 18 times
Been thanked: 186 times

Re: BMW i3 CCS/charge port controller

Post by muehlpower »

asavage wrote: Sat Jan 21, 2023 5:02 pm That may not be the case. Here's a close-up of 2B-5's trace termination:

BMW_i3_LIM_61356828052_from_eBay_13-2b.jpg

Most DMMs are notoriously inaccurate when measuring very low resistance values (below 1 ohm), so I don't trust my Fluke 23 when it reports zero ohms between shield and 2B-5; it's possible that's eg a 0R1 SMD, and my test equipment wouldn't necessarily report that value.



I'm confused. Unconnected to a harness, 2B-3 is not connected to GND on my ...052 (2016) LIM; in testing, it's a capacitive circuit connection with respect to the shield, and also to 2B-4. Are you saying that on both the BMW and on the Mini, the vehicle harness (externally) connects 2B-3 to 2B-4? I don't have access to BMW wiring documentation, so I'm relying upon the Wiki.
In the BMW, the shield from the charge port is connected to pin 5, and this in is connected to a ground point in the car. So pin 5 is connected to ground in both cases. Not "inside" the LIM!
User avatar
asavage
Posts: 385
Joined: Sat May 14, 2022 10:57 pm
Location: Oak Harbor, Washington, USA
Has thanked: 369 times
Been thanked: 119 times
Contact:

Re: BMW i3 CCS/charge port controller

Post by asavage »

I splurged and "bought" some fairly poor documentation for 2016 BMW i3 (USD$27 for download) . . . and it agrees -- in at least two different wiring locations -- that 2B-5 is grounded at the chassis:

(fragment from pg. 2554 of the manual, help yourself)

BMW i3 (2016) LIM wiring misc.
BMW i3 (2016) LIM wiring misc.

Further on (pg. 2574)
BMW i3 (2016) LIM 2B-5 ground
BMW i3 (2016) LIM 2B-5 ground
That fragment does agree with the current Wiki pinout, and does not agree with the 2B-4 <-> 2B-5 harness loopback on Sidemips' OEM harness for the 2021 MINI, so rather than changing the Wiki LIM pinout, perhaps it should be noted there that that LIM apparently has a different pinout function.

I'm not willing to "buy" a 2021 MINI manual to learn more about it, but if Sidemips' harness pic is truly connected to a LIM 2B connector, then the Wiki's BMW pinout descriptions for 2B-4/5/6 cannot apply to it 100% (but it may work just fine).

Sidemips, perhaps you could modify the Wiki's 2B description table, adding a secondary Description column just for the MINI version of the LIM, and having your alternate descriptions in that column. [later] I followed my own suggestion and added an extra "MINI" column to the 2B connector table. I don't love how the Function column doesn't exactly work for the MINI's Description column, but I ran out of steam; feel free to modify further or revert.

---

Sidemips, for my own amusement, could you post a nice rear view of this connector?:

Image

---
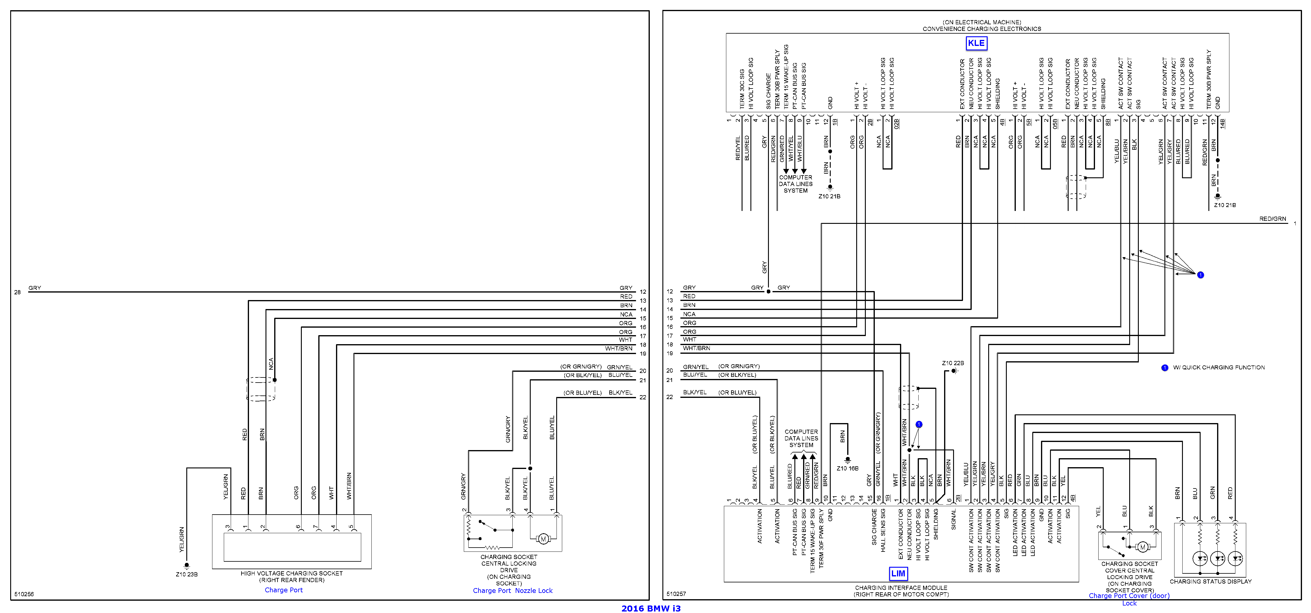
[later still]
I've simplified (removed extraneous wiring to other modules) the DCFC CCS wiring diagram I've "purchased" and added it to the Wiki.
BMW i3 (2016) DCFC CCS wiring diagram (simplified)
BMW i3 (2016) DCFC CCS wiring diagram (simplified)
Al Savage
2014 RAV4 EV
NissanDiesel
User avatar
muehlpower
Posts: 807
Joined: Fri Oct 11, 2019 10:51 am
Location: Germany Fürstenfeldbruck
Has thanked: 18 times
Been thanked: 186 times

Re: BMW i3 CCS/charge port controller

Post by muehlpower »

The main question would be if 2B/4 in the LIM is connected to the GND layer. I don't see any line in my LIMs that leads to pin4. If you shine a strong lamp through the board, you can see that 2B/4, 4B/9+10 and 1B/3+10 are real GNDs. Then it would be safe that in both cases 2B/5 "and" 2B/3 is connected to GND when it is in the car. At least if the brown cable in the MINI wiring harness leads to a ground point.
20230122_113030.jpg
Post Reply