BMW i3 CCS/charge port controller

Development and discussion of fast charging systems eg Chademo , CCS etc
Post Reply
mikeselectricstuff
Posts: 120
Joined: Sun Nov 08, 2020 11:33 am
Been thanked: 2 times

BMW i3 CCS/charge port controller

Post by mikeselectricstuff »

Stumbled on this browsing ebay- https://www.ebay.co.uk/itm/BMW-i3-Rapid ... ontroller , part number 6135-9380352

Looking at the Munro i3 report, starting page 2093, it looks like another possible candidate for a CCS controller with suitable reversing
bmwcpc.png
User avatar
Jack Bauer
Posts: 4000
Joined: Wed Dec 12, 2018 5:24 pm
Location: Ireland
Has thanked: 153 times
Been thanked: 1114 times
Contact:

Re: BMW i3 CCS/charge port controller

Post by Jack Bauer »

Just bought it:)
I'm going to need a hacksaw
jon volk
Posts: 574
Joined: Wed Apr 10, 2019 7:47 pm
Location: Connecticut
Been thanked: 3 times

Re: BMW i3 CCS/charge port controller

Post by jon volk »

ohhh, those are cheap and less Elon-y.
Formerly 92 E30 BMW Cabrio with Tesla power
User avatar
mdrobnak
Posts: 692
Joined: Thu Mar 05, 2020 5:08 pm
Location: Colorado, United States
Has thanked: 1 time
Been thanked: 5 times

Re: BMW i3 CCS/charge port controller

Post by mdrobnak »

Well, crap.

https://www.ebay.com/itm/Power-Supply-C ... fresh=true buying that now :D

I'll let Damien poke and prod at the connections first though. ;)

-Matt
User avatar
Jack Bauer
Posts: 4000
Joined: Wed Dec 12, 2018 5:24 pm
Location: Ireland
Has thanked: 153 times
Been thanked: 1114 times
Contact:

Re: BMW i3 CCS/charge port controller

Post by Jack Bauer »

Some basic info to get things started.
Attachments
LIM.pdf
(66.14 KiB) Downloaded 1938 times
I'm going to need a hacksaw
User avatar
jalovick
Posts: 96
Joined: Mon Mar 11, 2019 10:14 am
Location: Sydney, Australia
Has thanked: 10 times
Been thanked: 8 times

Re: BMW i3 CCS/charge port controller

Post by jalovick »

I think there is also a version of this controller in the new BMW Mini Cooper S E.
User avatar
Mouse
Posts: 142
Joined: Wed Sep 25, 2019 8:17 am
Location: Wales
Has thanked: 2 times
Been thanked: 9 times
Contact:

Re: BMW i3 CCS/charge port controller

Post by Mouse »

mikeselectricstuff wrote: Wed Nov 18, 2020 12:29 am Seem to be a few of these around :
The parts you've listed with ebay ads are PN: 6135-6828052 And the one at the start of the thread is PN: 6135-9380352
I've also spotted a third module on ebay with PN: 6135-6805847

Is there likely to be any difference between them?

I'm quite interested in this concept as I have a BMW i3 battery.
mikeselectricstuff
Posts: 120
Joined: Sun Nov 08, 2020 11:33 am
Been thanked: 2 times

Re: BMW i3 CCS/charge port controller

Post by mikeselectricstuff »

Mouse wrote: Wed Nov 18, 2020 8:09 pm
mikeselectricstuff wrote: Wed Nov 18, 2020 12:29 am Seem to be a few of these around :
The parts you've listed with ebay ads are PN: 6135-6828052 And the one at the start of the thread is PN: 6135-9380352
I've also spotted a third module on ebay with PN: 6135-6805847

Is there likely to be any difference between them?
Who knows... Could be different generations,different regions, LHD/RHD, different firmware for different models/battery sizes perhaps.
Cross-referencing with car variants may give some clues.
jon volk
Posts: 574
Joined: Wed Apr 10, 2019 7:47 pm
Location: Connecticut
Been thanked: 3 times

Re: BMW i3 CCS/charge port controller

Post by jon volk »

Realoem.com for pn to model references.
Formerly 92 E30 BMW Cabrio with Tesla power
User avatar
mdrobnak
Posts: 692
Joined: Thu Mar 05, 2020 5:08 pm
Location: Colorado, United States
Has thanked: 1 time
Been thanked: 5 times

Re: BMW i3 CCS/charge port controller

Post by mdrobnak »

I got a package!
PXL_20201124_013207004.jpg
Ooh a 'chassis brain box' :D
PXL_20201124_013254173.jpg
PXL_20201124_014457603.jpg
To me it seems held together by those small tabs on the base. Haven't tried to open it yet. Will come back to this later.

-Matt
User avatar
muehlpower
Posts: 807
Joined: Fri Oct 11, 2019 10:51 am
Location: Germany Fürstenfeldbruck
Has thanked: 18 times
Been thanked: 186 times

Re: BMW i3 CCS/charge port controller

Post by muehlpower »

Are you sure it's a DC (fast charge) version? Part numbers up to 2016!
Attachments
Teilenummern.png
User avatar
mdrobnak
Posts: 692
Joined: Thu Mar 05, 2020 5:08 pm
Location: Colorado, United States
Has thanked: 1 time
Been thanked: 5 times

Re: BMW i3 CCS/charge port controller

Post by mdrobnak »

Mine is :) I have 61 35 6 805 847.
Ja mit Schnelladen. :)

-Matt
User avatar
mdrobnak
Posts: 692
Joined: Thu Mar 05, 2020 5:08 pm
Location: Colorado, United States
Has thanked: 1 time
Been thanked: 5 times

Re: BMW i3 CCS/charge port controller

Post by mdrobnak »

Some shots:
DSC01792.JPG
DSC01796.JPG
DSC01794.JPG
DSC01795.JPG
DSC01797.JPG
A search for the CPU part number yields "NEC uPD70F3550 GCA V850E2/FG4 V850 Microcontroller"
https://en.wikipedia.org/wiki/V850

S/W float.
Dual instruction executing.
7-stage pipeline.
2.56 Dhrystone MIPS/MHz
1.5 mW/MIPS
Multi CPU core support.
Memory Protection.

https://www.renesas.com/sg/en/doc/Docum ... 00_FG4.pdf

Rear door actuator driver is the L9951XP chip.

Edit: Duh, this is all in the block diagram on the top. :: headdesk ::

And that's all I wrote for the moment. :D

-Matt
User avatar
muehlpower
Posts: 807
Joined: Fri Oct 11, 2019 10:51 am
Location: Germany Fürstenfeldbruck
Has thanked: 18 times
Been thanked: 186 times

Re: BMW i3 CCS/charge port controller

Post by muehlpower »

I was looking for plugs that could fit according to the photos.

16 pin: Hirschmann 805-587-545
12 pin: BMW 61138373632, Audi 4E0 972 713, TE 1534152-1
8 pin: BMW 61138364624, Audi 4F0 972 708, TE 1-1534229-1 (only on Chademo models)
6 pin: BMW 61138383300, Audi 7M0 973 119, TE 1-967616-1

All available at Auto-Click UK.

I am planning a stand-alone solution based on the LIM module. It seems that it controls the cunductors for DC, the locking and the LED for the CP. And of course control pilot, proximity and PLC.
MX5EV
Posts: 8
Joined: Mon Jun 08, 2020 4:52 pm
Location: New Hampshire, USA

Re: BMW i3 CCS/charge port controller

Post by MX5EV »

I just grabbed one for 65.00 USD.

Need to find the CCS port on the cheap now.
User avatar
Jack Bauer
Posts: 4000
Joined: Wed Dec 12, 2018 5:24 pm
Location: Ireland
Has thanked: 153 times
Been thanked: 1114 times
Contact:

Re: BMW i3 CCS/charge port controller

Post by Jack Bauer »

I don't suppose anyone has done anything further on this module?
I'm going to need a hacksaw
User avatar
Jack Bauer
Posts: 4000
Joined: Wed Dec 12, 2018 5:24 pm
Location: Ireland
Has thanked: 153 times
Been thanked: 1114 times
Contact:

Re: BMW i3 CCS/charge port controller

Post by Jack Bauer »

So did a little research. Our i3 charge port (X994a) dc lines go to A290 which is the kle module or onboard charger. By a stroke of luck I had one in my parts pile so pulled out a boatload of threadlocked fastners and roughly figured out it acts as a dc distribution block and has the fast charge contactors and what looks like a 3.3kw ac charger. Now in the diagram you will see the lim (charge controller) A250*4B pin 5 is called U_HV_DC which seems to be the measured hv on the charge port via that little extra board on the back cover. Anyhow, now that I have a ccs port in the grey goose it needs something to talk to so why not this.
Attachments
2021-02-28 13.45.31.jpg
2021-02-28 13.40.04.jpg
2021-02-28 13.37.13.jpg
2021-02-28 13.36.54.jpg
2021-02-28 13.36.46.jpg
2021-02-28 13.34.37.jpg
i3_lim.pdf
(35.28 KiB) Downloaded 1357 times
I'm going to need a hacksaw
User avatar
mdrobnak
Posts: 692
Joined: Thu Mar 05, 2020 5:08 pm
Location: Colorado, United States
Has thanked: 1 time
Been thanked: 5 times

Re: BMW i3 CCS/charge port controller

Post by mdrobnak »

Nice! Maybe we can get some useful data out of that now...just need a i3 to compare to, but I have a feeling our useful control messages will come from there. But do we know how to control _that_ thing? :)

-Matt
User avatar
muehlpower
Posts: 807
Joined: Fri Oct 11, 2019 10:51 am
Location: Germany Fürstenfeldbruck
Has thanked: 18 times
Been thanked: 186 times

Re: BMW i3 CCS/charge port controller

Post by muehlpower »

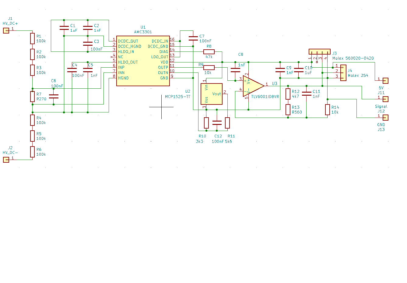
Jack Bauer wrote: Sun Feb 28, 2021 1:58 pm Now in the diagram you will see the lim (charge controller) A250*4B pin 5 is called U_HV_DC which seems to be the measured hv on the charge port via that little extra board on the back cover.
Yes that's right. I thought of a small circuit that takes over this voltage measurement. Maybe you can see if that works. It should make at 0V battery voltage 1.42V and at 500V 4.8V.
And the plugs that I specified in my previous post all fit.
Voltdet.png
User avatar
Jack Bauer
Posts: 4000
Joined: Wed Dec 12, 2018 5:24 pm
Location: Ireland
Has thanked: 153 times
Been thanked: 1114 times
Contact:

Re: BMW i3 CCS/charge port controller

Post by Jack Bauer »

Cool. I'll try the bmw circuit first as I have it here. Yeah, we need an i3 pt can capture while ccs charging as a bare minimum.
I'm going to need a hacksaw
User avatar
Jack Bauer
Posts: 4000
Joined: Wed Dec 12, 2018 5:24 pm
Location: Ireland
Has thanked: 153 times
Been thanked: 1114 times
Contact:

Re: BMW i3 CCS/charge port controller

Post by Jack Bauer »

So it doesnt look like the little board needs anything other than 12v then it outputs a voltage proportional to the hvdc on the charge port. I'll do some investigation to confirm. It also has some hvil pins that can be just shorted.
Attachments
KLE_board_pinout.pdf
(25.99 KiB) Downloaded 1290 times
I'm going to need a hacksaw
User avatar
Jack Bauer
Posts: 4000
Joined: Wed Dec 12, 2018 5:24 pm
Location: Ireland
Has thanked: 153 times
Been thanked: 1114 times
Contact:

Re: BMW i3 CCS/charge port controller

Post by Jack Bauer »

I suppose it's pointless asking if anyone has an i3 capture to share?
I'm going to need a hacksaw
User avatar
muehlpower
Posts: 807
Joined: Fri Oct 11, 2019 10:51 am
Location: Germany Fürstenfeldbruck
Has thanked: 18 times
Been thanked: 186 times

Re: BMW i3 CCS/charge port controller

Post by muehlpower »

I just called a friend who confirmed that his i3 has a fast charge function. He agrees to give me the car to watch the CAN bus while it is charging. What is the easiest way to create a log file from the CAN bus? What format does such a file have to have?
User avatar
Jack Bauer
Posts: 4000
Joined: Wed Dec 12, 2018 5:24 pm
Location: Ireland
Has thanked: 153 times
Been thanked: 1114 times
Contact:

Re: BMW i3 CCS/charge port controller

Post by Jack Bauer »

that would be fantastic! Savvycan is my tool of choice for can logging : https://savvycan.com/
Latest version : https://github.com/collin80/SavvyCAN/re ... continuous
I'm going to need a hacksaw
Post Reply