Newb Asks: Why Do We Need A Proximity Pilot Signal For Our EV Conversions?

Post Reply
User avatar
Gregski
Posts: 3158
Joined: Tue Sep 14, 2021 10:28 am
Location: Sacramento, California
Has thanked: 630 times
Been thanked: 1607 times
Contact:

Newb Asks: Why Do We Need A Proximity Pilot Signal For Our EV Conversions?

Post by Gregski »

There will come a time when your EV Conversion reaches the point where you want to pull up to a public charging station and plug your rig in, if for nothing else than for the sheer shock value, am I right? Well in order to interface with the EVSE (a docking station for cars) there are a couple of handshakes that take place. One of them is a Proximity Pilot per the Wiki (also known as plug present), this tell the car it is plugged in to a charging station. Well why do we need that? My 1st Gen Chevy Volt charger works great without no Proximity Pilot signal already simply plugged in to a wall socket, so nothing stops it from charging without getting any Proximity Pilot signal. I get there is a safety element as this signal prevents the OEM car from starting so knuckleheads don't end up driving away with their cars still plugged in, but safety aside, why do we need it for functionality where Volt charger has no built in intelligence to do anything with that signal or does it?

Let's keep this discussion on point and not bring up the other pin aka the Control Pilot, that one I think we need.


one of these wires is for the Proximity Pilot the other is for the Control Pilot, I forget which is which.
IMG_2175.JPG
IMG_9167.JPG
IMG_9167.JPG (40.94 KiB) Viewed 19543 times
IMG_9083.JPG
IMG_9083.JPG (27.94 KiB) Viewed 19543 times
"I don't need to understand how it works, I just need to understand how to make it work!" ~ EV Greg
User avatar
Bigpie
Posts: 1884
Joined: Wed Apr 10, 2019 8:11 pm
Location: South Yorkshire, UK
Has thanked: 91 times
Been thanked: 517 times

Re: Newb Asks: Why Do We Need A Proximity Pilot Signal For Our EV Conversions?

Post by Bigpie »

The Prox pin doesn't connect though the cable, at least not here in the UK where public chargers are not tethered. The EVSE side connector has a resistor between PP and GND to denote the MAX current the cable and connectors can carry. Our public chargers are Type 2.

On the Car side, I use the PP to wake up the charger etc.
BMW E91 2006
ZombieVerter
GS450h
Outlander Charger DC/DC
Outlander Compressor
Renault Kangoo 36kWh battery
FOCCCI CCS
User avatar
uhi22
Posts: 1244
Joined: Mon Mar 14, 2022 3:20 pm
Location: Ingolstadt/Germany
Has thanked: 245 times
Been thanked: 684 times

Re: Newb Asks: Why Do We Need A Proximity Pilot Signal For Our EV Conversions?

Post by uhi22 »

Exactly. I formulate it in other words: Each plug has a resistor between PP and PE. The entity where the plug is plugged-in (vehicle or wallbox) measures this resistance value. The resistance value defines the maximum current which the cable can carry.
In practice, this means: If you have a 32A wallbox and a car which is capable of pulling 32A, and a thin cable which can only carry 20A, the PP resistors will tell the wallbox and the car, that 20A is the limit.
The table with resistances is here: https://www.goingelectric.de/wiki/Typ2- ... codierung/
User avatar
Gregski
Posts: 3158
Joined: Tue Sep 14, 2021 10:28 am
Location: Sacramento, California
Has thanked: 630 times
Been thanked: 1607 times
Contact:

Re: Newb Asks: Why Do We Need A Proximity Pilot Signal For Our EV Conversions?

Post by Gregski »

Tethered vs Untethered Chargers
Bigpie wrote: Tue Oct 03, 2023 4:06 pm The Prox pin doesn't connect though the cable, at least not here in the UK where public chargers are not tethered. The EVSE side connector has a resistor between PP and GND to denote the MAX current the cable and connectors can carry. Our public chargers are Type 2.

On the Car side, I use the PP to wake up the charger etc.
thank you for your answer, let's start off by understanding the difference between tethered and untethered chargers, I mention this because here in the States all the public charging stations I have seen look like gasoline fuel pumps with the shower head like cords attached to them, aka tethered, so the concept of untethered is [ahem] foreign to us, I wonder how they do in Canada, or Mexico?




tethered untethered chargers.jpg
"I don't need to understand how it works, I just need to understand how to make it work!" ~ EV Greg
User avatar
Gregski
Posts: 3158
Joined: Tue Sep 14, 2021 10:28 am
Location: Sacramento, California
Has thanked: 630 times
Been thanked: 1607 times
Contact:

Re: Newb Asks: Why Do We Need A Proximity Pilot Signal For Our EV Conversions?

Post by Gregski »

uhi22 wrote: Tue Oct 03, 2023 4:41 pm Exactly. I formulate it in other words: Each plug has a resistor between PP and PE. The entity where the plug is plugged-in (vehicle or wallbox) measures this resistance value. The resistance value defines the maximum current which the cable can carry.
In practice, this means: If you have a 32A wallbox and a car which is capable of pulling 32A, and a thin cable which can only carry 20A, the PP resistors will tell the wallbox and the car, that 20A is the limit.
The table with resistances is here: https://www.goingelectric.de/wiki/Typ2- ... codierung/
thank you for this explanation, please bear with me as I dumb it up so I can understand it.

"... Each plug has a resistor between PP and PE. " PE stands for Protective Earth aka ground
"I don't need to understand how it works, I just need to understand how to make it work!" ~ EV Greg
User avatar
Bigpie
Posts: 1884
Joined: Wed Apr 10, 2019 8:11 pm
Location: South Yorkshire, UK
Has thanked: 91 times
Been thanked: 517 times

Re: Newb Asks: Why Do We Need A Proximity Pilot Signal For Our EV Conversions?

Post by Bigpie »

Yes, PE is ground or Protective Earth. Untethered would be nice here, but older cars use type 1 where as modern EVs are all type 2 here and in Europe.


I did a video when I made my cable for untethered EVSEs that I hope is clear to understand.
BMW E91 2006
ZombieVerter
GS450h
Outlander Charger DC/DC
Outlander Compressor
Renault Kangoo 36kWh battery
FOCCCI CCS
User avatar
Gregski
Posts: 3158
Joined: Tue Sep 14, 2021 10:28 am
Location: Sacramento, California
Has thanked: 630 times
Been thanked: 1607 times
Contact:

Re: Newb Asks: Why Do We Need A Proximity Pilot Signal For Our EV Conversions?

Post by Gregski »

Lessons Learned

So it appears that the Proximity Pilot signal was meant for untethered charging stations, meaning ones with no charge cords hard wired to them. All the charge stations I have seen in the States have the cables attached so no wonder this concept was a bit foreign to me.

PP (Proximity Pilot)For Detachable Cable Assemblies
When a tethered cable is attached, the maximum current advertised by the EVSE should naturally not exceed the maximum capability of the charging cable. In this case, the maximum current is hardcoded, and the PP line is normally not connected back to the EVSE electronics.

However, when an EVSE accepts detachable cables, it must first determine the maximum current carrying capacity of the cable. This is done via a resistor mounted in the plug between PP and PE of the detachable cable.
"I don't need to understand how it works, I just need to understand how to make it work!" ~ EV Greg
arber333
Posts: 3795
Joined: Mon Dec 24, 2018 1:37 pm
Location: Slovenia
Has thanked: 166 times
Been thanked: 411 times
Contact:

Re: Newb Asks: Why Do We Need A Proximity Pilot Signal For Our EV Conversions?

Post by arber333 »

Gregski wrote: Thu Oct 05, 2023 12:56 pm Lessons Learned

So it appears that the Proximity Pilot signal was meant for untethered charging stations, meaning ones with no charge cords hard wired to them. All the charge stations I have seen in the States have the cables attached so no wonder this concept was a bit foreign to me.

PP (Proximity Pilot)For Detachable Cable Assemblies
When a tethered cable is attached, the maximum current advertised by the EVSE should naturally not exceed the maximum capability of the charging cable. In this case, the maximum current is hardcoded, and the PP line is normally not connected back to the EVSE electronics.

However, when an EVSE accepts detachable cables, it must first determine the maximum current carrying capacity of the cable. This is done via a resistor mounted in the plug between PP and PE of the detachable cable.
Well in EU version PP pin is intentionally designed in such a way so it is the LAST pin inserted into the EVSE socket which will trigger start of the charging process ONLY when every other pin is firmly inserted.
Inversly PP is also the pin FIRST unplugged when removing the charging handle from the EVSE socket. This provides enough time for EVSE relays to disconnect power so it will stop charging safely.

In the USA you use J1772 standard which has a resistor divider built in. You need to press the button and insert the plug into the car socket. This then will signal the car to innitiate charging. See the divider in "EVSE connector" side of the schematic.
If you press the button (unplug 330R resistance) charging will stop. However there is a step built into the J1772 vehicle socket which will push on the latch when inserting the plug - helping you activate EVSE.
Attachments
J1772_signaling_circuit.svg.png
User avatar
Gregski
Posts: 3158
Joined: Tue Sep 14, 2021 10:28 am
Location: Sacramento, California
Has thanked: 630 times
Been thanked: 1607 times
Contact:

Re: Newb Asks: Why Do We Need A Proximity Pilot Signal For Our EV Conversions?

Post by Gregski »

Well this just keeps getting more and more interesting. I went out and bought the J1772 Active Vehicle Control Module AVC2 - For Public Charge Stations from EV West
EV West j1772-active-vehicle-control.jpg
EV West j1772-active-vehicle-control.jpg (6.9 KiB) Viewed 19346 times
and the first thing they tell you to do is to "Measure the resistance from the PROX pin to the GND pin on the inlet connector before it is connected. If it measures 2740 ohms you have the resistor already ... "

s-l1600.jpg

Wait what? Are you telling me the 1st Gen Chevy Volt charge port already has a built in Proximity signal resistor?

2011-chevrolet-volt-charging-port_100314430_h.jpg
"I don't need to understand how it works, I just need to understand how to make it work!" ~ EV Greg
User avatar
Gregski
Posts: 3158
Joined: Tue Sep 14, 2021 10:28 am
Location: Sacramento, California
Has thanked: 630 times
Been thanked: 1607 times
Contact:

Re: Newb Asks: Why Do We Need A Proximity Pilot Signal For Our EV Conversions?

Post by Gregski »

a car plugging in simulation video using a pretty cool Wide-Range Precision Resistance Substituter


"I don't need to understand how it works, I just need to understand how to make it work!" ~ EV Greg
arber333
Posts: 3795
Joined: Mon Dec 24, 2018 1:37 pm
Location: Slovenia
Has thanked: 166 times
Been thanked: 411 times
Contact:

Re: Newb Asks: Why Do We Need A Proximity Pilot Signal For Our EV Conversions?

Post by arber333 »

Gregski wrote: Sat Oct 07, 2023 3:26 pm .....
Wait what? Are you telling me the 1st Gen Chevy Volt charge port already has a built in Proximity signal resistor?
......
It is inside the socket moulding. I use one J1772 socket in my Mazda and when i wanted to use PP signal in EU style control i couldnt use the plug button to stop the charge. Finally i had to add one pullup resistor which was just high enough to keep the signal over 0.8V detection threshold when i would connect the plug and use the button.
Alibro
Posts: 1112
Joined: Sun Feb 23, 2020 9:24 am
Location: Northern Ireland
Has thanked: 504 times
Been thanked: 322 times
Contact:

Re: Newb Asks: Why Do We Need A Proximity Pilot Signal For Our EV Conversions?

Post by Alibro »

Hi guys
I'm joining this thread because I'm currently trying to figure out a way to automate charging when I plug in the charger cable and at the same time figure out how to start charging at 2am when my electricity is half price.
I'm using an old Nissan Leaf J1772 socket as it came free with the Leaf I stripped.
I do not have a Zombieverter, I'm using a VCU very similar to Gregs 450h VCU from Damien but mine is for a Gen1 Leaf inverter and motor.
I spent a couple of hours messing about yesterday trying to figure out how PP works and managed to confuse myself completely by stupidly having two multimeters connected at the same time. I'd been metering under the bonnet then went to the connector at the back of the car with a different multimeter to check there and didn't disconnect the first meter.
TOP TIP. Never have two multimeters on the same circuit at the same time!!!

Anyway once I realised my mistake it was simple to meter the cable, first without a charger cable plugged in, with it plugged in and for a bonus with the release latch pushed and the results are as below.

These are without the 220R resistor I normally have connected.
2.68k - No cable plugged in (the 2.68k is in the J1772 socket)
140R - Cable plugged in but not charging
145R - As above but charging
400R - Latch pushed on the J1772 handle.
405R - As above but charging

With the PP line connected to ground through a 220R resistor. This is required to charge at a public charger.
205R - No cable plugged in but not charging
85R - Cable plugged in and ready
60R - As above but charging. (This bounced around a bit but settled at 60R)
143R - Latch pushed on the J1772 handle.
93R - As above but charging.

So now I have this data I need to implement it in my car and I plan to use an Aduino Uno for this. I know it would make more sense to use the Due I use to control the charging but when I checked, an Arduino Due draws 120mA whereas an Uno draws 20mA so to save the battery I plan to try and use an Uno. I'm totally hopeless at writing code so mostly copy the work of others or use AI but when I get something working I'll come back.
Alibro
Posts: 1112
Joined: Sun Feb 23, 2020 9:24 am
Location: Northern Ireland
Has thanked: 504 times
Been thanked: 322 times
Contact:

Re: Newb Asks: Why Do We Need A Proximity Pilot Signal For Our EV Conversions?

Post by Alibro »

So thanks to Jamie Jones who heard the cries for help on Facebook a comparator LM393P is winging it's way here so with any luck we'll have a working setup sometime next week.
This is/these are the circuits he sent me but it should be easy to find more on t'Internet if I struggle.
Also I ordered 5 JIC. :P
PP Sensing Circuit.png
Alibro
Posts: 1112
Joined: Sun Feb 23, 2020 9:24 am
Location: Northern Ireland
Has thanked: 504 times
Been thanked: 322 times
Contact:

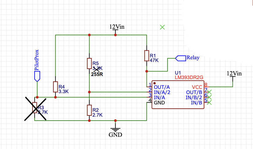
Re: Newb Asks: Why Do We Need A Proximity Pilot Signal For Our EV Conversions?

Post by Alibro »

So after a bit of messing about I came up with a circuit that works well enough to turn on the relays when the charger plug is inserted and turn off the relays when the catch is pressed on the J1772 handle so that I can't pull the handle out with the current still flowing.
PP_Sense.png
In my case the J1772 socket already has a 2.7k resistor going to ground built into it so I took that out of the circuit.
I also found that with 3.3k resistor in the voltage divider circuit from 12V to pin 2 the relays were on all the time even without the cable plugged in. I tried changing the 2.7k resistor but couldn't get the circuit to trigger when the catch was pressed so changed the 3.3k resistor instead. I used a POT fo figure out what the ideal resistance was and it ended up being 255R. I didn't have a 255R resistor have so used a 240R and 13R in series which was close enough.

The relay module I'm using is a 12V 8 way block that can be set to trigger on a neg or pos signal.
https://amzn.to/4hroiOX

This is it on some strip board and so far it's working so now I need to work out how to implement it.
IMG_20250203_145120687.jpg
Alibro
Posts: 1112
Joined: Sun Feb 23, 2020 9:24 am
Location: Northern Ireland
Has thanked: 504 times
Been thanked: 322 times
Contact:

Re: Newb Asks: Why Do We Need A Proximity Pilot Signal For Our EV Conversions?

Post by Alibro »

Finally after weeks of procrastinating and quite a few hours testing I managed to get this working at a public charger.
I had to change a couple of things but this is the circuit I came up with.
Charge controller2.png
It's basically the same as Jamies original except R2 is replaced with a 100 ohm resistor and a 220 ohm resistor is connecting PP to chassis ground.
The voltage divider now triggers when the J1772 plug is pushed all the way home and the handle switch closes.
The resistor R3 is already in my J1772 socket so I didn't need to solder it in.
I've tested the timer by setting it to charge overnight and all is working well.

The Arduino code is here
https://github.com/Alibro53/Uno-R4-Charge-Controller

I also wrote out a detailed description of the sequence required to start charging
Post Reply