IPace Front Motor Hacking

Jaguar / Landrover hardware hacking
nkiernan
Posts: 589
Joined: Mon Feb 24, 2020 8:59 pm
Location: Ireland
Has thanked: 514 times
Been thanked: 95 times

Re: IPace Front Motor Hacking

Post by nkiernan »

I know there have been a lot of other projects on the go so the big cat project has been on the back burner. In the last video there looked like good progress on the inverter reverse engineering and the next step might have been some test drop in boards. Wanted to check if there were any test boards in the end or if the new Zombieverter has any relevance to these? (I'm presuming the project got paused just before this)

I've been looking back at the I-pace motors vs the Tesla Model 3 front and rear motors, as the I-Pace size and shape fit where Tesla won't. From what I'm seeing though, it looks like limited slip diff function is achieved through the brakes and there isn't a LSD option in or for the I-Pace setup, which makes them a less use for 4x4. Wondering if anyone can confirm if they've played with one? The concentric gear/motor design gives only a basic diff function.

Also wondered if its known if the front and rear inverters are the same, and if there was a drop in board, the same board would suit both? I know this thread is for the front, but seems the front and rear might be the same?
User avatar
Jack Bauer
Posts: 4000
Joined: Wed Dec 12, 2018 5:24 pm
Location: Ireland
Has thanked: 153 times
Been thanked: 1115 times
Contact:

Re: IPace Front Motor Hacking

Post by Jack Bauer »

I have no information on the rear. Project is not dead but on pause due to impending house move etc. I have fully reverse engineered the oem inverter board so its just a design and test stage remaining.
I'm going to need a hacksaw
nkiernan
Posts: 589
Joined: Mon Feb 24, 2020 8:59 pm
Location: Ireland
Has thanked: 514 times
Been thanked: 95 times

Re: IPace Front Motor Hacking

Post by nkiernan »

Jack Bauer wrote: Mon Aug 09, 2021 9:41 am I have no information on the rear. Project is not dead but on pause due to impending house move etc. I have fully reverse engineered the oem inverter board so its just a design and test stage remaining.
Thank you for the update
Mxa24
Posts: 1
Joined: Mon Nov 28, 2022 1:02 am
Has thanked: 1 time

Re: IPace Front Motor Hacking

Post by Mxa24 »

Hey Damien,

How are you? :)
Has there been any progress made recently on the board for the iPace inverter?
I quite like this inverter as the board swap looks relatively simple and the unit is it's own enclosed unit. So ideal if it should be placed a bit further away from the motor.
If it takes a bit longer, would it be possbile to publish the pin-out of the gate driver board? Then one could solder a standard Brain Board in with flying leads.

Thank you very much,
Max
User avatar
johu
Site Admin
Posts: 7182
Joined: Thu Nov 08, 2018 10:52 pm
Location: Kassel/Germany
Has thanked: 552 times
Been thanked: 1913 times
Contact:

Re: IPace Front Motor Hacking

Post by johu »

Damien is currently pausing from the forum, maybe someone else knows?
Support R/D and forum on Patreon: https://patreon.com/openinverter - Subscribe on odysee: https://odysee.com/@openinverter:9
User avatar
SuperV8
Posts: 162
Joined: Wed Mar 24, 2021 2:57 pm
Has thanked: 67 times
Been thanked: 14 times

Re: IPace Front Motor Hacking

Post by SuperV8 »

nkiernan wrote: Sun Aug 08, 2021 5:10 pm I know there have been a lot of other projects on the go so the big cat project has been on the back burner. In the last video there looked like good progress on the inverter reverse engineering and the next step might have been some test drop in boards. Wanted to check if there were any test boards in the end or if the new Zombieverter has any relevance to these? (I'm presuming the project got paused just before this)

I've been looking back at the I-pace motors vs the Tesla Model 3 front and rear motors, as the I-Pace size and shape fit where Tesla won't. From what I'm seeing though, it looks like limited slip diff function is achieved through the brakes and there isn't a LSD option in or for the I-Pace setup, which makes them a less use for 4x4. Wondering if anyone can confirm if they've played with one? The concentric gear/motor design gives only a basic diff function.

Also wondered if its known if the front and rear inverters are the same, and if there was a drop in board, the same board would suit both? I know this thread is for the front, but seems the front and rear might be the same?
Looking at the I-Pace parts catalogue - the same part numbers listed against the front and rear inverters. Looks like the latest OE number for both front and rear inverters supersede to:
T4K20014 (J9D314G138AL) so yes front and rear inverters are the same.

Seems good value for 200hp? with some less than £500 - but that is without inverter. Inverters seem to be starting at £150 - 1/3 the price of a used M3 motor.
I agree a mechanical LSD would be difficult - AAM also make the rear motor for the AMG GT 63 E which is the same power! and same inline/axial configuration - with an LSD!
AMG rear axle.JPG
I Pace motor:
Gear ratio =9.04
Max rpm 13,000
Axle torque peak 3150Nm
Torque peak 348Nm
Power peak 147kW
Weight 73.8kg
There is also AAM casting branding - which is American Axle Manufacturing
Designed in Sweden, Manufactured in Poland.
ipace motor.JPG
User avatar
Jack Bauer
Posts: 4000
Joined: Wed Dec 12, 2018 5:24 pm
Location: Ireland
Has thanked: 153 times
Been thanked: 1115 times
Contact:

Re: IPace Front Motor Hacking

Post by Jack Bauer »

I'm baaaack :)
Attachments
20250718_161535.jpg
I'm going to need a hacksaw
St0rk
Posts: 1
Joined: Thu Aug 21, 2025 1:32 pm

Re: IPace Front Motor Hacking

Post by St0rk »

Hi,

Very happy to see you picking up this thread again!
Have a couple IPace motors (both front and back) myself, and was hoping OI would be a good match. Will follow this closely.
I am very new to this subject, but keen on learning and in a workplace with a vast knowledge base.
Let me know if I can be of any help with getting these units paired up.

Cheers!
User avatar
crasbe
Posts: 330
Joined: Mon Jul 08, 2019 5:18 pm
Location: Germany
Has thanked: 58 times
Been thanked: 180 times

Re: IPace Front Motor Hacking

Post by crasbe »

I started a wiki page about the drive unit(s): https://openinverter.org/wiki/Jaguar_I-Pace_Drive_Unit

Any contributions are welcome, it needs a lot of work still.

The rear drive unit only has four mounting holes, two at the front and two at the rear. I'll try to get some measurements soon, also in relation to the CV axle locations.
Bild_2025-11-27_120122133.png
Bild_2025-11-27_120111538.png
Perhaps also interesting: The CV axle seals are often incomplete, there is a plastic ring that is part of the seal and on the long CV axle it gets stuck because the sealing surface has 1mm thinner diameter than the part further out and on the short CV axle it sometimes gets lost too.
Bild_2025-11-27_120316104.png
Bild_2025-11-27_120350174.png
Bild_2025-11-27_120452486.png
User avatar
steveknox
Posts: 139
Joined: Mon Mar 11, 2019 9:36 am
Location: Bormley, UK
Has thanked: 23 times
Been thanked: 20 times
Contact:

Re: IPace Front Motor Hacking

Post by steveknox »

Hello,
Does anyone have dimensions of the front or rear motors?
Thanks
Steve
Mazda RX-8
GS450h Running Gear
Outlander Charger
Renault Kangoo 36kwh pack
User avatar
crasbe
Posts: 330
Joined: Mon Jul 08, 2019 5:18 pm
Location: Germany
Has thanked: 58 times
Been thanked: 180 times

Re: IPace Front Motor Hacking

Post by crasbe »

Which dimensions do you need?
User avatar
steveknox
Posts: 139
Joined: Mon Mar 11, 2019 9:36 am
Location: Bormley, UK
Has thanked: 23 times
Been thanked: 20 times
Contact:

Re: IPace Front Motor Hacking

Post by steveknox »

I would like the width and diameter at the 'fattest' point.
I'm trying to determine how much modification would be required to fit it into my rx8 subframe
Mazda RX-8
GS450h Running Gear
Outlander Charger
Renault Kangoo 36kwh pack
User avatar
steveknox
Posts: 139
Joined: Mon Mar 11, 2019 9:36 am
Location: Bormley, UK
Has thanked: 23 times
Been thanked: 20 times
Contact:

Re: IPace Front Motor Hacking

Post by steveknox »

I took the opportunity recently to 3D scan a front motor, uploaded by Jamie.

https://grabcad.com/library/jaguar-ipace-front-motor-1
Mazda RX-8
GS450h Running Gear
Outlander Charger
Renault Kangoo 36kwh pack
maboyce
Posts: 17
Joined: Thu Jan 02, 2025 10:37 pm
Has thanked: 82 times
Been thanked: 7 times

Re: IPace Front Motor Hacking

Post by maboyce »

I have added a link to the scan in the wiki.
User avatar
Jack Bauer
Posts: 4000
Joined: Wed Dec 12, 2018 5:24 pm
Location: Ireland
Has thanked: 153 times
Been thanked: 1115 times
Contact:

Re: IPace Front Motor Hacking

Post by Jack Bauer »

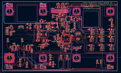
PCB placement complete. Now gotta start tracking.
Attachments
FDU_V1.jpg
I'm going to need a hacksaw
User avatar
Jack Bauer
Posts: 4000
Joined: Wed Dec 12, 2018 5:24 pm
Location: Ireland
Has thanked: 153 times
Been thanked: 1115 times
Contact:

Re: IPace Front Motor Hacking

Post by Jack Bauer »

Board tracked and passed basic drc. 3d printing a test piece for physical fit checks.
Attachments
FDU_V1_Tracked.jpg
Screenshot from 2026-03-26 15-12-35.png
Screenshot from 2026-03-26 15-18-28.png
I'm going to need a hacksaw
User avatar
Jack Bauer
Posts: 4000
Joined: Wed Dec 12, 2018 5:24 pm
Location: Ireland
Has thanked: 153 times
Been thanked: 1115 times
Contact:

Re: IPace Front Motor Hacking

Post by Jack Bauer »

It actually fits.
Attachments
20260326_191830.jpg
20260326_191725.jpg
I'm going to need a hacksaw
User avatar
steveknox
Posts: 139
Joined: Mon Mar 11, 2019 9:36 am
Location: Bormley, UK
Has thanked: 23 times
Been thanked: 20 times
Contact:

Re: IPace Front Motor Hacking

Post by steveknox »

Great progress!
Mazda RX-8
GS450h Running Gear
Outlander Charger
Renault Kangoo 36kwh pack
User avatar
Jack Bauer
Posts: 4000
Joined: Wed Dec 12, 2018 5:24 pm
Location: Ireland
Has thanked: 153 times
Been thanked: 1115 times
Contact:

Re: IPace Front Motor Hacking

Post by Jack Bauer »

V1 design now on github : https://github.com/damienmaguire/Jaguar ... ont/FDU_V1

I'll order some prototypes tomorrow.
I'm going to need a hacksaw
User avatar
Jack Bauer
Posts: 4000
Joined: Wed Dec 12, 2018 5:24 pm
Location: Ireland
Has thanked: 153 times
Been thanked: 1115 times
Contact:

Re: IPace Front Motor Hacking

Post by Jack Bauer »

On the basis of zero feedback I take it to mean the design is perfect so proceeded to order 10 pieces.
Attachments
Screenshot from 2026-03-28 10-23-45.png
I'm going to need a hacksaw
User avatar
Jack Bauer
Posts: 4000
Joined: Wed Dec 12, 2018 5:24 pm
Location: Ireland
Has thanked: 153 times
Been thanked: 1115 times
Contact:

Re: IPace Front Motor Hacking

Post by Jack Bauer »

In production.
Attachments
ipace_v1_jlc.png
I'm going to need a hacksaw
User avatar
steveknox
Posts: 139
Joined: Mon Mar 11, 2019 9:36 am
Location: Bormley, UK
Has thanked: 23 times
Been thanked: 20 times
Contact:

Re: IPace Front Motor Hacking

Post by steveknox »

Nice one. It will be great to have another option. This is a consideration for the 911 if the SDU doesn't fit.
Mazda RX-8
GS450h Running Gear
Outlander Charger
Renault Kangoo 36kwh pack
User avatar
Jack Bauer
Posts: 4000
Joined: Wed Dec 12, 2018 5:24 pm
Location: Ireland
Has thanked: 153 times
Been thanked: 1115 times
Contact:

Re: IPace Front Motor Hacking

Post by Jack Bauer »

I'm going to need a hacksaw
User avatar
Jack Bauer
Posts: 4000
Joined: Wed Dec 12, 2018 5:24 pm
Location: Ireland
Has thanked: 153 times
Been thanked: 1115 times
Contact:

Re: IPace Front Motor Hacking

Post by Jack Bauer »

iPace boards arrived. Testing in progress. Will try and write some sw soon to do a bit of basic testing of pwm etc
Attachments
20260420_142329.jpg
20260420_140921.jpg
20260420_140535.jpg
I'm going to need a hacksaw
User avatar
Jack Bauer
Posts: 4000
Joined: Wed Dec 12, 2018 5:24 pm
Location: Ireland
Has thanked: 153 times
Been thanked: 1115 times
Contact:

Re: IPace Front Motor Hacking

Post by Jack Bauer »

Time for some more bad news. The correct ffc connector is the Kyocera 046810650020846+T
https://www.mouser.ie/ProductDetail/KYO ... IFjA%3D%3D
Attachments
20260421_105724.jpg
20260421_104236.jpg
20260421_104228.jpg
I'm going to need a hacksaw
Post Reply