Outlander FEMCU (front inverter)

Mitsubishi hybrid drive unit hacking
User avatar
jamesn
Posts: 32
Joined: Sat Jun 13, 2020 7:07 pm
Location: Stroud, Gloucestershire
Has thanked: 1 time
Been thanked: 6 times

Outlander FEMCU (front inverter)

Post by jamesn »

In case anyone else is looking to do the same as I am doing here is what I have found out stripping down the front inverter to replace the logic board:
IMG_0026.JPEG
IMG_0063.JPEG
Here is the logic board, easy to see how the board is split into distinct sections for the motor and generator.
IMG_0038.JPEG
Here are the IGBT driver boards, as far as I can tell these boards are identical to each other and also to the board in the rear inverter. It is worth noting that they are reliant on power from the SMPS transformers mounted to the logic board to power the IGBT side of the A34JT opto couplers. Each board has three heatsink thermistors and a C87AT opto voltage sense.
IMG_0041.JPEG
This pair of conectors provides the 22v floating power from the transformers for firing the IGBT gates, 12 wires: a pair for each IGBT.
IMG_0042.JPEG
This is the 20 pin connector for the optically isolated side containing the PWMs, temp sense, voltage sense, UVLO, FAULT (desat), 5v+, 15v+ and ground.
IMG_0021.JPEG
Here you can just about see the Nipon/Nicera current sensors, 2 phases monitored per motor. From what I can tell so far they are four wire: 5v+, 0v, sensor 1, sensor 2 with 2.5v on the output lines denoting 0 amps.
I have done a spreadsheet with all the pinouts for the logic boards and driver boards and how they might map to a V3 main board but I will post that in the morning...
arber333
Posts: 3796
Joined: Mon Dec 24, 2018 1:37 pm
Location: Slovenia
Has thanked: 166 times
Been thanked: 413 times
Contact:

Re: Outlander FEMCU (front inverter)

Post by arber333 »

Really nice! I have rear inverter with me and i can crosscheck your findings with my setup.
It seems this power section will go nicely with either Huebner or Lebowski brain.

tnx

A
User avatar
jamesn
Posts: 32
Joined: Sat Jun 13, 2020 7:07 pm
Location: Stroud, Gloucestershire
Has thanked: 1 time
Been thanked: 6 times

Re: Outlander FEMCU (front inverter)

Post by jamesn »

arber333 wrote: Wed Oct 07, 2020 6:19 am Really nice! I have rear inverter with me and i can crosscheck your findings with my setup.
It seems this power section will go nicely with either Huebner or Lebowski brain.

tnx

A
That would be great, I'm hardly an electronics expert so I am just waiting to find out I've done something stupid. :D
Both front and rear components seem so cheap and plentiful it would be a shame not to use them. I got a complete transaxle and front inverter for £350!!!
User avatar
jamesn
Posts: 32
Joined: Sat Jun 13, 2020 7:07 pm
Location: Stroud, Gloucestershire
Has thanked: 1 time
Been thanked: 6 times

Re: Outlander FEMCU (front inverter)

Post by jamesn »

I have sourced a set of external connectors for the front inverter from a company called Autoclick.
Main loom 10 pin connector: B-143 in MMC diagrams is Sumitomo 6189-1134.
Motor sensor looms 13 pin connectors: B-141 and B-142 in MMC diagrams is Sumitomo 6189-1092.
I havent confirmed the motor plugs themselves yet as they are on my boat and I am in the workshop but so far they look like-
Motor/Generator temp sensor 6 pin connector: B-137 and B-139 in MMC diagrams is 6189-1083.
Motor/Generator resolver 8 pin connector: B-136 and B-140 in MMC diagrams is 6189-1240.

Here is the spreadsheet with all the pinouts from the original logic board. The only functions I havent figured out are an 8-pin connector, CN1, which has a lead upto a position between the two current sensors but isnt connected to anything there, maybe diagnostics or current sensor calibration? and the capacitor drain down resistor has a 2 pin connection, CN12, on the board that must go to a relay burried in the middle of the capacitor or something, whenever I monitor the pins they are always 5v and 0v.
Front Inverter Logic Board.ods
(17.94 KiB) Downloaded 1062 times
Almost forgot to mention, all the pinouts to external connectors in the spreadsheet are using the designations from MMC wiring diagrams which dont seem to match up to the pin markings on physical connector???
arber333
Posts: 3796
Joined: Mon Dec 24, 2018 1:37 pm
Location: Slovenia
Has thanked: 166 times
Been thanked: 413 times
Contact:

Re: Outlander FEMCU (front inverter)

Post by arber333 »

Can you get the P/N for IGBT module? That can show us what front drive is capable of. I will see the same for the rear drive...
User avatar
jamesn
Posts: 32
Joined: Sat Jun 13, 2020 7:07 pm
Location: Stroud, Gloucestershire
Has thanked: 1 time
Been thanked: 6 times

Re: Outlander FEMCU (front inverter)

Post by jamesn »

2C7830CD-F2BC-4D69-9DAB-598E6B09E4A0.jpeg
Hitachi MBB600TV6A 43772 T-017
User avatar
jamesn
Posts: 32
Joined: Sat Jun 13, 2020 7:07 pm
Location: Stroud, Gloucestershire
Has thanked: 1 time
Been thanked: 6 times

Re: Outlander FEMCU (front inverter)

Post by jamesn »

650v 600a
mbb600tv6a.pdf
(844.02 KiB) Downloaded 1028 times
arber333
Posts: 3796
Joined: Mon Dec 24, 2018 1:37 pm
Location: Slovenia
Has thanked: 166 times
Been thanked: 413 times
Contact:

Re: Outlander FEMCU (front inverter)

Post by arber333 »

jamesn wrote: Wed Oct 07, 2020 11:14 am 650v 600a
mbb600tv6a.pdf
Very similar to Volt inverter power stage. I bet the real limit to Outlander is not motor but batteries.
User avatar
jamesn
Posts: 32
Joined: Sat Jun 13, 2020 7:07 pm
Location: Stroud, Gloucestershire
Has thanked: 1 time
Been thanked: 6 times

Re: Outlander FEMCU (front inverter)

Post by jamesn »

I would definitely agree with you. When you consider that when the batteries are flat the generator on the engine can charge the batteries and drive the front and rear motors all at the same time that is a lot of continuous power passing through just one IGBT stage. The solid copper 3 phase bus bars from the generator IGBTs would suggest that too as they are about three times thicker than the drive motor bus bars or DC in bus bars. The internals of the motors all seem to be the same, the generator receives priority oil cooling and has a dedicated oil temperature sensor is the only difference as far as I can tell. With the right battery And cooling I would say they are capable of some serious power output!
joe4agze
Posts: 2
Joined: Thu Oct 08, 2020 7:00 am
Been thanked: 1 time

Re: Outlander FEMCU (front inverter)

Post by joe4agze »

Hello
I have a Outlander PHEV as a Daily. I think it is a great car but could do with a battery twice the size.
With EV only power being limited to 60kw before the ICE starts it would also be great if this was double as well.
So correct me if I'm wrong but with IGBT's with ratings of 650V and 600A that makes a total maximum DC power of 360kw per IGBT stage?
Currently with the 300V battery and 60kw limit the IGBT's only see 300V and 200A. What do you feel as tough would be the maximum "Safe" voltage and Amps on each IGBT stage? Then the next question does anyone know if there is a way to actually modify the BMU and EV ECU to allow for the greater AmpHours (currently 40AH) of an upgraded pack and a higher EV only power of say 80 or 100kw. Thanks
arber333
Posts: 3796
Joined: Mon Dec 24, 2018 1:37 pm
Location: Slovenia
Has thanked: 166 times
Been thanked: 413 times
Contact:

Re: Outlander FEMCU (front inverter)

Post by arber333 »

Damn! I went through your pinout and calculated a bit on what it would require to control the IGBTs with Lebowski.
Brain is no problem. It doesnt exactly take a lot of space. The problem is that your original brain PCB makes 24V power that is used on gates signals and comparators. I am not convinced that it would be cheap to make a replacement board. There is a lot of isolated DCDCs required.
Hm... maybe if we used original transformers and oscillator components...

I think for now we should put more effort into CAN bus control of that inverter. Like throttle and input signals mixer that would translate into CAN bus throttle command.

A
User avatar
jamesn
Posts: 32
Joined: Sat Jun 13, 2020 7:07 pm
Location: Stroud, Gloucestershire
Has thanked: 1 time
Been thanked: 6 times

Re: Outlander FEMCU (front inverter)

Post by jamesn »

joe4agze wrote: Thu Oct 08, 2020 7:22 am Hello
I have a Outlander PHEV as a Daily. I think it is a great car but could do with a battery twice the size.
With EV only power being limited to 60kw before the ICE starts it would also be great if this was double as well.
So correct me if I'm wrong but with IGBT's with ratings of 650V and 600A that makes a total maximum DC power of 360kw per IGBT stage?
Currently with the 300V battery and 60kw limit the IGBT's only see 300V and 200A. What do you feel as tough would be the maximum "Safe" voltage and Amps on each IGBT stage? Then the next question does anyone know if there is a way to actually modify the BMU and EV ECU to allow for the greater AmpHours (currently 40AH) of an upgraded pack and a higher EV only power of say 80 or 100kw. Thanks
It would be difficult to say as we dont know why Mitsubishi have imposed those limits, defiently the battery C rate is part of it but could also be limiting the amount of amps flowing through paticular cables. There is also the question of cooling, the outlander motors have a continious rating of 25kW each which presumably is the limit of the cooling system so to start running huge power through the motors might produce too much heat.
Having said that I would say that with a margin of error the IGBT modules could handle around 130kW each absolute max at 300v 80s, whether the motors would handle that without melting down would be a question.
The Outlander battery is only 80s I beleive so if you replaced the battery pack with a 96s you would get increased power at the same amps so that might trick the PHEV-ECU into not firing up the engine so quickly, as well as having more capacity, the tricky part of that is needing a custom BMS and getting it to interface properly via CAN. AS for software programing the origanl ECU, it must be possible like remaping an engine ECU but I wouldnt know where to start.
User avatar
jamesn
Posts: 32
Joined: Sat Jun 13, 2020 7:07 pm
Location: Stroud, Gloucestershire
Has thanked: 1 time
Been thanked: 6 times

Re: Outlander FEMCU (front inverter)

Post by jamesn »

arber333 wrote: Thu Oct 08, 2020 10:04 am Damn! I went through your pinout and calculated a bit on what it would require to control the IGBTs with Lebowski.
Brain is no problem. It doesnt exactly take a lot of space. The problem is that your original brain PCB makes 24V power that is used on gates signals and comparators. I am not convinced that it would be cheap to make a replacement board. There is a lot of isolated DCDCs required.
Hm... maybe if we used original transformers and oscillator components...

I think for now we should put more effort into CAN bus control of that inverter. Like throttle and input signals mixer that would translate into CAN bus throttle command.

A
My current plan is to leave the original board in place, pick off the signals I want from the connectors and plumb them into the Hubner boards mounted over the top with a spacer plate to move the bottom cover far enough away to stop contact with the boards. The Meiden board continues to provide power no mattter what you do to it so even missing most of its inputs it will just become a power stage. I did investigate making up my own power stage with a whole set of isolated dc-dc converters making enough space in the casing for mounting the new brains but that would mean using 14 individual DC-DCs!!! Or unsoldering the original SMPS transformers and placing them on a new board putting in some new SMPS driver chips but that all takes time and I want to get my boat moving so I will try the simple route first.
I agree that CAN bus would be far easier but the software wont allow reverse direction of the generator motor (as far as I am aware) and for the boat I want full independant control of both props.
arber333
Posts: 3796
Joined: Mon Dec 24, 2018 1:37 pm
Location: Slovenia
Has thanked: 166 times
Been thanked: 413 times
Contact:

Re: Outlander FEMCU (front inverter)

Post by arber333 »

jamesn wrote: Thu Oct 08, 2020 1:00 pm My current plan is to leave the original board in place, pick off the signals I want from the connectors and plumb them into the Hubner boards mounted over the top with a spacer plate to move the bottom cover far enough away to stop contact with the boards. The Meiden board continues to provide power no mattter what you do to it so even missing most of its inputs it will just become a power stage. I did investigate making up my own power stage with a whole set of isolated dc-dc converters making enough space in the casing for mounting the new brains but that would mean using 14 individual DC-DCs!!! Or unsoldering the original SMPS transformers and placing them on a new board putting in some new SMPS driver chips but that all takes time and I want to get my boat moving so I will try the simple route first.
I agree that CAN bus would be far easier but the software wont allow reverse direction of the generator motor (as far as I am aware) and for the boat I want full independant control of both props.
You are making a hybrid boat!
I am just now working on a 2 power section Volt inverter brains for someone that wants to run PMSM as a motor and ACIM as a generator on a boat. Both power sections are rev. 2 for ease of assembly and part sharing. They have resolver control built in.
Best thing about Volt inverter is it runs all its power stages on internal supply from 30V to 400Vdc. All signals are 5V and very clear.
I still have some boards left if you can get a Volt inverter. Those are dropin boards. You only need to replace connectors.
Here is my development: viewtopic.php?f=2&t=1027
Isaac96
Posts: 656
Joined: Sat Oct 05, 2019 6:50 pm
Location: Northern California, USA
Been thanked: 2 times
Contact:

Re: Outlander FEMCU (front inverter)

Post by Isaac96 »

Generally we push no more than 450 volts through a 600V IGBT, due to the voltage spikes which come from driving an inductive load like a motor. With careful work and lots of EE experience you can probably push 500. But increasing voltage like that will certainly cause issues with other components, so increasing voltage is not really a feasible change for an OEM vehicle.

Increasing power is better. You'd need to first upgrade the battery system and then tell the motor that it's allowed to use more power -- there is likely a CAN message somewhere which you could intercept and modify. Unless, that is, the power limit is inside the inverter, in which case you'd need to replace the inverter board -- a difficult undertaking, hard to integrate with all those Mitsubishi systems.

600A IGBTs can easily handle peak currents of 500A, which is 350A RMS (average).
arber333
Posts: 3796
Joined: Mon Dec 24, 2018 1:37 pm
Location: Slovenia
Has thanked: 166 times
Been thanked: 413 times
Contact:

Re: Outlander FEMCU (front inverter)

Post by arber333 »

Isaac96 wrote: Thu Oct 08, 2020 5:37 pm 600A IGBTs can easily handle peak currents of 500A, which is 350A RMS (average).
As i can see the actual 1ms rating is 1200A so i think they will hold actual 600A with good collant flow. With 650V rating i would go with 2/3 rule. Not over 420Vdc since most of the components have problems higher than that as well. Also EMI power is rising to the square of voltage.
User avatar
jamesn
Posts: 32
Joined: Sat Jun 13, 2020 7:07 pm
Location: Stroud, Gloucestershire
Has thanked: 1 time
Been thanked: 6 times

Re: Outlander FEMCU (front inverter)

Post by jamesn »

arber333 wrote: Thu Oct 08, 2020 3:48 pm You are making a hybrid boat!
I am just now working on a 2 power section Volt inverter brains for someone that wants to run PMSM as a motor and ACIM as a generator on a boat. Both power sections are rev. 2 for ease of assembly and part sharing. They have resolver control built in.
Best thing about Volt inverter is it runs all its power stages on internal supply from 30V to 400Vdc. All signals are 5V and very clear.
I still have some boards left if you can get a Volt inverter. Those are dropin boards. You only need to replace connectors.
Here is my development: viewtopic.php?f=2&t=1027
Yep, solar powered canal boat is the aim, it will also be my family home for the foreseeable future. The motors are installed in the boat and currently being powered by a pair of e-bike controllers! Fascinating that there are other electric boats in the making out there. What are the specs?
Thanks for the offer I have all the parts for my current plan now and relish the challenge of getting it all working but good to know there are back up options out there. The outlander parts are so plentiful and cheap it would great to make them useable so this is my secondary purpose.
Attachments
B96DE505-A6B8-4254-8159-A7CD3F707E4C.jpeg
seanyt
Posts: 25
Joined: Tue Oct 29, 2019 9:45 pm
Location: Ireland/Netherlands
Has thanked: 11 times
Been thanked: 3 times

Re: Outlander FEMCU (front inverter)

Post by seanyt »

I am hopeful the stock inverter and stock board will purely run on canbus commands well above the stock torque and power ratings on the outander.
The i-miev evolution 2&3 used stock imiev inverter and a seperate board sending canbus commands and they both ran 300nm torque and between
100-112.5kw power on each motor.

Fairly sure the phev outlander rally car used some custom controls too.

Once i have my battery finished i can begin testing, but im fairly sure the inverter is dumb and just works off given canbus commands like the earlier i-miev model.
I do have a v3.0 board if this is not the case, i will use it piggybacked off the stock board , so the igbt get the correct voltages and v3.0 board just gets current sense/voltage sense, resolver, motor temp and igbt control.
Everything else will be done through canbus.
User avatar
jamesn
Posts: 32
Joined: Sat Jun 13, 2020 7:07 pm
Location: Stroud, Gloucestershire
Has thanked: 1 time
Been thanked: 6 times

Re: Outlander FEMCU (front inverter)

Post by jamesn »

Really excellent, I would be very interested to know where it would max out on the stock board. It seems several people have the stock system working with a CAN VCU but have problems with throttle mapping. The only draw back with the front inverter is that you can’t spin the generator motor backwards via CAN command (or so I’ve been told) to protect the engine from reverse rotation.
I am in the process of mounting the 2x v3 boards as you say piggybacked. Looks like I will have to create a spacer for the bottom cover plate to create extra room for the v3 boards to sit with enough clearance inside the case.
User avatar
Jack Bauer
Posts: 4008
Joined: Wed Dec 12, 2018 5:24 pm
Location: Ireland
Has thanked: 153 times
Been thanked: 1139 times
Contact:

Re: Outlander FEMCU (front inverter)

Post by Jack Bauer »

Would one (or two) of the Model 3 modboards be any use?
Attachments
2020-09-29 14.11.27.jpg
I'm going to need a hacksaw
User avatar
jamesn
Posts: 32
Joined: Sat Jun 13, 2020 7:07 pm
Location: Stroud, Gloucestershire
Has thanked: 1 time
Been thanked: 6 times

Re: Outlander FEMCU (front inverter)

Post by jamesn »

Two of those would definitely fit in the case without needing the lid spaced off and make wiring a lot easier. How much?
User avatar
Jack Bauer
Posts: 4008
Joined: Wed Dec 12, 2018 5:24 pm
Location: Ireland
Has thanked: 153 times
Been thanked: 1139 times
Contact:

Re: Outlander FEMCU (front inverter)

Post by Jack Bauer »

100Euros inc p+p for the two? Thats much less than I'll be selling them for the Model 3 but keen to support others in the reverse eng game:)
I'm going to need a hacksaw
User avatar
jamesn
Posts: 32
Joined: Sat Jun 13, 2020 7:07 pm
Location: Stroud, Gloucestershire
Has thanked: 1 time
Been thanked: 6 times

Re: Outlander FEMCU (front inverter)

Post by jamesn »

Jack Bauer wrote: Tue Oct 13, 2020 1:41 pm 100Euros inc p+p for the two? Thats much less than I'll be selling them for the Model 3 but keen to support others in the reverse eng game:)
PM,d
Thanks man.
User avatar
Jack Bauer
Posts: 4008
Joined: Wed Dec 12, 2018 5:24 pm
Location: Ireland
Has thanked: 153 times
Been thanked: 1139 times
Contact:

Re: Outlander FEMCU (front inverter)

Post by Jack Bauer »

On the way to you today.
I'm going to need a hacksaw
User avatar
jamesn
Posts: 32
Joined: Sat Jun 13, 2020 7:07 pm
Location: Stroud, Gloucestershire
Has thanked: 1 time
Been thanked: 6 times

Re: Outlander FEMCU (front inverter)

Post by jamesn »

So, a bit of an update and some more information.

IMG_0101.JPEG
The V3 boards are in and working as much as they can be without being connected to a motor. The next few days will hopefully see them spinning a propellor. Damien sent me two of the model 3 modboards which I thought would be perfect but in the end getting the resolver exciter to work with the resolver to digital chip was proving tricky and leading towards needing another external signal converter board so I ended up modifying the inverter case to allow the Hubner boards to fit.
IMG_0106.JPEG
IMG_0107.JPEG
Original logic board fitted back on top on spacers. Only mild clearancing of the cover plate to clear the transformers.... :?

Now, things I have found out about the Meiden logic board:
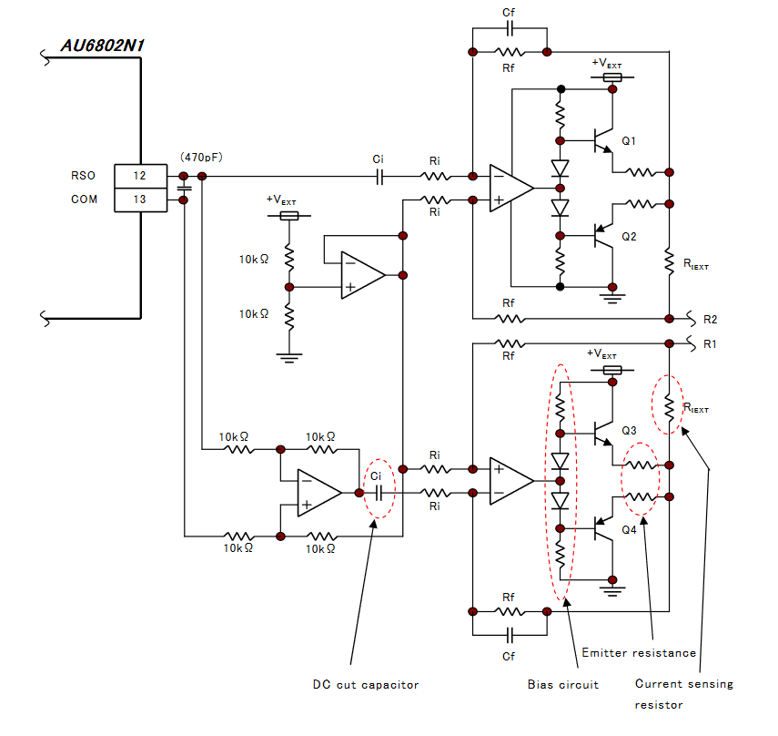
It uses a resolver to digital converter, Tamagawa AU6802N1, this drives a resolver excitor ciruict using 4 transistors driven by a set of op-amps.
AU6802N1.png
The sine-cosine is then fed back into the chip, converted into a digital position and sent to the main MCU via seriel. The main MCU is a Renesas R5F7147FPV.
In a previous post I mentioned that there is a connector on the board, CN1, which I couldnt find a function for. I have now found that it it a RS232 programming conector for both of the Renesas chips.

1. Boot mode, feed 5v to pull MD1 (pin 76) to ground - Drive motor MCU
2. RS232 Tx - Drive motor MCU TXD1 (pin 65)
3. GND
4. RS232 Rx - Generator motor MCU RXD1 (pin 66)
5. Boot mode, feed 5v to pull MD1 (pin 76) to ground - Generator motor MCU
6. GND
7. RS232 Rx - Drive motor MCU RXD1 (pin 66)
8. RS232 Tx - Generator motor MCU TXD1 (pin 65)

The loom from this plug on the logic board leads up to a connector accesible from the cover plate over the phase cables so gives access to full programing of the original logic board without disasembling the whole inverter. There is a flash programing tool on Renesas' website that seems like it could be used for this. When I have more time I will have a play with this.
Post Reply