Lexus GS450H Powered BMW E60 (WIP)
-
sheselectric
- Posts: 12
- Joined: Fri Jul 26, 2019 8:15 pm
- Location: Ireland
- Been thanked: 1 time
Lexus GS450H Powered BMW E60 (WIP)
Hello,
I’d like to introduce my project. I’ve been watching Damian’s video’s for years now and decided it was time to have a go at a conversion. After attending the New Electric course in august I had the knowledge I needed to make a start. I bought the car with engine damage for €1,500 and since then I’ve been planning the build.
Spec
BMW E60 520d
Lexus GS450H gearbox and inverter
2019 40kWh Nissan Leaf battery
HV JB from the leaf
Opel/TRW electric power steering pump
The 12 module rack from the leaf fits nicely within the boot. The seats don’t fold so nothing lost there. Should only loose 400mm depth from the boot. Need to decide is this needs to be in a box or to just fit some sort of plate to protect the batteries and cover over with boot lining material.
Work completed
Leaf battery disassembled.
Re-used leaf HV junction box / contactors. Bench tested with VCU and ISA shunt
Lexus GS450H gearbox bench tested and spinning with EVBMW VCU running V7 Software.
To do
CAN signal grab from car. If possible without engine running
Fit locking plate to gearbox
Test gearbox oil pump and replace pump bearings
Design and build front battery box
Strip ICE components from car
Fit powering steering pump
Decide on charging, thinking about a tesla gen 2 with EVBMW ECU. Open to suggestions?
DC to DC converter?
Cooling pump and plumbing
Thinking about a electric cabin water heater from BMW hybrid, 330E or 530E, yet to be bought and tested.
Figure out CAN for E60 gear selector(Car is a manual but would like to add original E60 selector)
Battery box heating
Battery BMS
Weight
ICE Kerb Weight = 1585Kg
Ice removals = 286Kg ( Engine 161Kg, Fuel 60Kg, fuel tank 5Kg, Exhaust 10Kg, other Ice bits 50Kg,
Assume manual gearbox is similar to GS450H (E60 is probably lighter)
Leaf battery pack = 209Kg, say 250Kg with new battery boxes
Other EV parts 50Kg
New Car weight 1599Kg
Difference +14Kg
I’d like to introduce my project. I’ve been watching Damian’s video’s for years now and decided it was time to have a go at a conversion. After attending the New Electric course in august I had the knowledge I needed to make a start. I bought the car with engine damage for €1,500 and since then I’ve been planning the build.
Spec
BMW E60 520d
Lexus GS450H gearbox and inverter
2019 40kWh Nissan Leaf battery
HV JB from the leaf
Opel/TRW electric power steering pump
The 12 module rack from the leaf fits nicely within the boot. The seats don’t fold so nothing lost there. Should only loose 400mm depth from the boot. Need to decide is this needs to be in a box or to just fit some sort of plate to protect the batteries and cover over with boot lining material.
Work completed
Leaf battery disassembled.
Re-used leaf HV junction box / contactors. Bench tested with VCU and ISA shunt
Lexus GS450H gearbox bench tested and spinning with EVBMW VCU running V7 Software.
To do
CAN signal grab from car. If possible without engine running
Fit locking plate to gearbox
Test gearbox oil pump and replace pump bearings
Design and build front battery box
Strip ICE components from car
Fit powering steering pump
Decide on charging, thinking about a tesla gen 2 with EVBMW ECU. Open to suggestions?
DC to DC converter?
Cooling pump and plumbing
Thinking about a electric cabin water heater from BMW hybrid, 330E or 530E, yet to be bought and tested.
Figure out CAN for E60 gear selector(Car is a manual but would like to add original E60 selector)
Battery box heating
Battery BMS
Weight
ICE Kerb Weight = 1585Kg
Ice removals = 286Kg ( Engine 161Kg, Fuel 60Kg, fuel tank 5Kg, Exhaust 10Kg, other Ice bits 50Kg,
Assume manual gearbox is similar to GS450H (E60 is probably lighter)
Leaf battery pack = 209Kg, say 250Kg with new battery boxes
Other EV parts 50Kg
New Car weight 1599Kg
Difference +14Kg
- New Electric Ireland
- Posts: 172
- Joined: Sun May 31, 2020 12:22 pm
- Location: Ireland
- Been thanked: 2 times
- Contact:
Re: Lexus GS450H Powered BMW E60
Great project 
In Ireland we undertake training & open source RND for the New Electric group, 5 companies converting boats, buses, cars and trucks to electric drive since 2008.
Re: Lexus GS450H Powered BMW E60
Yes, great project
I'm excited to see how you get on (I attended one of the NE courses too and I'm using the Lexus GS450H transmission too).
Good luck!
I'm excited to see how you get on (I attended one of the NE courses too and I'm using the Lexus GS450H transmission too).
Good luck!
Re: Lexus GS450H Powered BMW E60
Great project.
You have great prices for cars in Ireland. Here in Croatia , you can buy only wheels for that price ...
You have great prices for cars in Ireland. Here in Croatia , you can buy only wheels for that price ...
- Jack Bauer
- Posts: 4005
- Joined: Wed Dec 12, 2018 5:24 pm
- Location: Ireland
- Has thanked: 153 times
- Been thanked: 1129 times
- Contact:
Re: Lexus GS450H Powered BMW E60
You should find a lot of similarites with the E65 can data. I do have and E60 cluster here so will hook it up on the bench ad see what happens.
I'm going to need a hacksaw
- mdrobnak
- Posts: 692
- Joined: Thu Mar 05, 2020 5:08 pm
- Location: Colorado, United States
- Has thanked: 1 time
- Been thanked: 5 times
Re: Lexus GS450H Powered BMW E60
Yes, I think they are both BN2000 architecture, so it should 'just work'. If not I can dig through MS45 assembly to try and help there.Jack Bauer wrote: ↑Wed Jan 13, 2021 3:40 pm You should find a lot of similarites with the E65 can data. I do have and E60 cluster here so will hook it up on the bench ad see what happens.
-Matt
-
sheselectric
- Posts: 12
- Joined: Fri Jul 26, 2019 8:15 pm
- Location: Ireland
- Been thanked: 1 time
Re: Lexus GS450H Powered BMW E60
Thanks for the feedback.mdrobnak wrote: ↑Wed Jan 13, 2021 3:44 pmYes, I think they are both BN2000 architecture, so it should 'just work'. If not I can dig through MS45 assembly to try and help there.Jack Bauer wrote: ↑Wed Jan 13, 2021 3:40 pm You should find a lot of similarites with the E65 can data. I do have and E60 cluster here so will hook it up on the bench ad see what happens.
-Matt
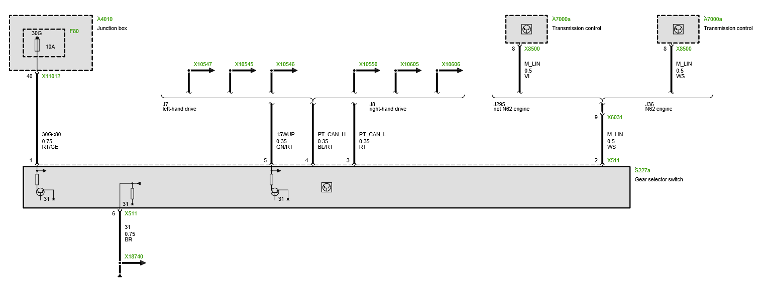
I've been playing with the E60 gear selector but not having much luck. Google doesn't throw up any useful info regarding wiring. I'm assuming the twisted red and blue are the CAN H and CAN L pins 3 and 4. Pin 1 red/yellow, pin 2 white, pin 5 red/green and pin 6 brown. I've tried various wiring configurations but no luck getting it to light up. I was hoping that the T15 wake-up signal (sent from UNO CAN BUS shield) or RPM signal from the VCU might bring it to life but no such luck. I know that in my F10 with the same gear stick the park lights up when the start button is pressed to turn on ignition with engine off.
- mdrobnak
- Posts: 692
- Joined: Thu Mar 05, 2020 5:08 pm
- Location: Colorado, United States
- Has thanked: 1 time
- Been thanked: 5 times
Re: Lexus GS450H Powered BMW E60
Here you go. 
Pin 1 is Terminal 30 - Always on.
Pin 5 is Terminal 15 / Wakeup
Pin 2 is LIN comms (probably not needed - diagnostics?)
Pin 3 is CAN Low
Pin 4 is CAN High
Likely 500K speed as it's Powertrain CAN.
-Matt
Pin 1 is Terminal 30 - Always on.
Pin 5 is Terminal 15 / Wakeup
Pin 2 is LIN comms (probably not needed - diagnostics?)
Pin 3 is CAN Low
Pin 4 is CAN High
Likely 500K speed as it's Powertrain CAN.
-Matt
Re: Lexus GS450H Powered BMW E60
Great looking project.
Do you know if the E60 came with the option of the electric steering rack (similar to the E90) around the same time? I would imagine i did on some models. It should be possible to code in the electric steering rack, if it was an option and drop the hydraulics altogether. The electric racks are available quite cheap.
Do you know if the E60 came with the option of the electric steering rack (similar to the E90) around the same time? I would imagine i did on some models. It should be possible to code in the electric steering rack, if it was an option and drop the hydraulics altogether. The electric racks are available quite cheap.
-
sheselectric
- Posts: 12
- Joined: Fri Jul 26, 2019 8:15 pm
- Location: Ireland
- Been thanked: 1 time
Re: Lexus GS450H Powered BMW E60
Thanks Matt, much appreciated.
So I tried wiring it per the diagram. Pin 1 = 12V, pin 6 = Grd, Pin 5 to 12V to wakeup but nothing is lighting up. I'm thinking maybe the gear selector needs a LIN signal from gearbox to tell it its in park etc.
-
sheselectric
- Posts: 12
- Joined: Fri Jul 26, 2019 8:15 pm
- Location: Ireland
- Been thanked: 1 time
Re: Lexus GS450H Powered BMW E60
Hi Dilbert,Dilbert wrote: ↑Sun Jan 17, 2021 10:18 am Great looking project.
Do you know if the E60 came with the option of the electric steering rack (similar to the E90) around the same time? I would imagine i did on some models. It should be possible to code in the electric steering rack, if it was an option and drop the hydraulics altogether. The electric racks are available quite cheap.
I don't think there was an option for the electric rack on the E60. I drove an E60 in the past and then moved to an E92 and thought the steering wasn't as good. The E60 steering is nice and heavy! Therefore I'm happy with the hydraulic rack, its also the easiest solution for me to get the project completed. Although it will be interesting to see how it preforms with the TRW pump.
- Jack Bauer
- Posts: 4005
- Joined: Wed Dec 12, 2018 5:24 pm
- Location: Ireland
- Has thanked: 153 times
- Been thanked: 1129 times
- Contact:
Re: Lexus GS450H Powered BMW E60
I got an E60 shifter working on the bench a while back. Hope you can make out my notes:)
I'm going to need a hacksaw
Re: Lexus GS450H Powered BMW E60
Yea you might be able to do some smart control of the pump to save energy. I found a good document from bmw talking about how much power is used by tradition hydraulic systems vs the new electric ones, even at idle.sheselectric wrote: ↑Sun Jan 17, 2021 1:37 pmHi Dilbert,Dilbert wrote: ↑Sun Jan 17, 2021 10:18 am Great looking project.
Do you know if the E60 came with the option of the electric steering rack (similar to the E90) around the same time? I would imagine i did on some models. It should be possible to code in the electric steering rack, if it was an option and drop the hydraulics altogether. The electric racks are available quite cheap.
I don't think there was an option for the electric rack on the E60. I drove an E60 in the past and then moved to an E92 and thought the steering wasn't as good. The E60 steering is nice and heavy! Therefore I'm happy with the hydraulic rack, its also the easiest solution for me to get the project completed. Although it will be interesting to see how it preforms with the TRW pump.
-
sheselectric
- Posts: 12
- Joined: Fri Jul 26, 2019 8:15 pm
- Location: Ireland
- Been thanked: 1 time
Re: Lexus GS450H Powered BMW E60
Thanks, much appreciated. Looks like I need to send out 0x1D2 to light things up. I will try to get my head around all this CAN Stuff. I few youtube videos to be watched!Jack Bauer wrote: ↑Sun Jan 17, 2021 2:53 pm I got an E60 shifter working on the bench a while back. Hope you can make out my notes:)
-
sheselectric
- Posts: 12
- Joined: Fri Jul 26, 2019 8:15 pm
- Location: Ireland
- Been thanked: 1 time
Re: Lexus GS450H Powered BMW E60
Some progress with the locking plate over the weekend. I got parts laser cut to reduce any welding. This will allow me to get everything in place and to test fitment before welding. The bracket that will sit on the sub-frame is also adjustable as I've yet to pull the engine. I got one of the inverter brackets wrong and I will need to redo it but everything else slotted together nicely.
I will share the CAD drawings if anyone wants them.
I will share the CAD drawings if anyone wants them.
-
sheselectric
- Posts: 12
- Joined: Fri Jul 26, 2019 8:15 pm
- Location: Ireland
- Been thanked: 1 time
Re: Lexus GS450H Powered BMW E60
I got my hands on an electric liquid cabin heater from a BMW F30 330E. I think its around 5kW. No idea about wiring and control yet. HV positive and neutral are through the large orange cable. Its has a thermostat on the outlet pipe. A 3 cable (Brown, brown/red & brown/white) connector then on top which must be for control. Hoping it isn't CAN
If the controls can be figured out then this should be a nice retrofit heater for conversions.
-
sheselectric
- Posts: 12
- Joined: Fri Jul 26, 2019 8:15 pm
- Location: Ireland
- Been thanked: 1 time
Re: Lexus GS450H Powered BMW E60
I manged to find an enclosure to fit over the HV connections. It a tight fit but the 50mm2 H07 cable/glands just fit. Sealed the box to inverter casing using Tec 7 sealer
I used thick wall copper boiler tube pipe as the standoffs. I did a quick CSA check and they should be sufficient. Link to enclosure from Farnell , 55x115x65cm IP65 (before I drilled holes in it)
https://ie.farnell.com/multicomp/mc0010 ... nsku=false
I used thick wall copper boiler tube pipe as the standoffs. I did a quick CSA check and they should be sufficient. Link to enclosure from Farnell , 55x115x65cm IP65 (before I drilled holes in it)
https://ie.farnell.com/multicomp/mc0010 ... nsku=false
- Bassmobile
- Posts: 94
- Joined: Sat Apr 25, 2020 5:51 am
- Location: USA
- Has thanked: 7 times
- Been thanked: 1 time
- 7yatna
- Posts: 85
- Joined: Wed Jul 06, 2022 2:49 am
- Location: Irvine, CA
- Has thanked: 6 times
- Been thanked: 17 times
Re: Lexus GS450H Powered BMW E60
Hi,sheselectric wrote: ↑Mon Mar 15, 2021 10:53 am Some progress with the locking plate over the weekend. I got parts laser cut to reduce any welding. This will allow me to get everything in place and to test fitment before welding. The bracket that will sit on the sub-frame is also adjustable as I've yet to pull the engine. I got one of the inverter brackets wrong and I will need to redo it but everything else slotted together nicely.
I will share the CAD drawings if anyone wants them.
I just Noticed this Build, Very Impressive so Far, i wonder how far are you with the progress?
I started working on my Second EV Project about a month ago. and it is an E60 with GS450H
so defiantly we can share some knowledge together if you would like.
I managed to figure out the selector if you still working on that, i can now wakeup, keep it stable and control which gear.
still got couple of hiccups to integrate with the main zombie code, slow but steady.
im now working a little bit on the code to make sure everything works out first then start fabricating and integrating in the car.
let me know if you need help in anything so far we might have figured it out.
thanks,
Karim
Hammer, Duct tape, WD-40 that`s it 
1973 Beetle with SDU swap.
1973 Beetle with SDU swap.
-
golfdubcrazy
- Posts: 88
- Joined: Thu Jan 28, 2021 6:15 pm
- Has thanked: 1 time
- Been thanked: 11 times
Re: Lexus GS450H Powered BMW E60
nice findsheselectric wrote: ↑Mon Mar 15, 2021 11:01 am I got my hands on an electric liquid cabin heater from a BMW F30 330E. I think its around 5kW. No idea about wiring and control yet. HV positive and neutral are through the large orange cable. Its has a thermostat on the outlet pipe. A 3 cable (Brown, brown/red & brown/white) connector then on top which must be for control. Hoping it isn't CANIf the controls can be figured out then this should be a nice retrofit heater for conversions.
-
joeflickers
- Posts: 102
- Joined: Mon Oct 24, 2022 8:46 am
- Has thanked: 33 times
- Been thanked: 10 times
Re: Lexus GS450H Powered BMW E60
how did you decode this as ive got a similar selector and getting the wake up message7yatna wrote: ↑Tue Apr 11, 2023 7:26 am Hi,
I just Noticed this Build, Very Impressive so Far, i wonder how far are you with the progress?
I started working on my Second EV Project about a month ago. and it is an E60 with GS450H![]()
so defiantly we can share some knowledge together if you would like.
I managed to figure out the selector if you still working on that, i can now wakeup, keep it stable and control which gear.
still got couple of hiccups to integrate with the main zombie code, slow but steady.
im now working a little bit on the code to make sure everything works out first then start fabricating and integrating in the car.
let me know if you need help in anything so far we might have figured it out.
thanks,
Karim