BMW i3 CCS/charge port controller
-
paaa
- Posts: 211
- Joined: Fri Dec 06, 2019 8:59 pm
- Location: Dublin & Kilkenny Ireland
- Has thanked: 2 times
- Been thanked: 13 times
- Contact:
Re: BMW i3 CCS/charge port controller
You could try this location as LIM seems to be on PT CAN 1 but only PT Can 2 seems shown here. Or hopefully PT can 1can be found at this location too.
- Jack Bauer
- Posts: 4000
- Joined: Wed Dec 12, 2018 5:24 pm
- Location: Ireland
- Has thanked: 153 times
- Been thanked: 1117 times
- Contact:
- Jack Bauer
- Posts: 4000
- Joined: Wed Dec 12, 2018 5:24 pm
- Location: Ireland
- Has thanked: 153 times
- Been thanked: 1117 times
- Contact:
Re: BMW i3 CCS/charge port controller
Right, time for a little update. Seems we have been doing a bit of a wild goose chase. The LIM is connected to PT-CAN1 which is not the one being shown in the videos. The PT-CAN one connects to the LIM , EME(inverter) and EDME(ev ecu) only. The edme is located in the left front wheel arch behind the liner. So the only places to get to PT-CAN1 are at those 3 modules. The battle continues. Just ordered an edme from a breaker (pictured) ao if I have to rebuild a f*&king i3 in my shed from parts to get a can log I will 
I'm going to need a hacksaw
Re: BMW i3 CCS/charge port controller
Wish I was in a position to help grab them - your perseverance does not go unappreciated!
- Jack Bauer
- Posts: 4000
- Joined: Wed Dec 12, 2018 5:24 pm
- Location: Ireland
- Has thanked: 153 times
- Been thanked: 1117 times
- Contact:
Re: BMW i3 CCS/charge port controller
Update : Seems PT-CAN1 goes to the car via connector X558 3B under the bonnet. Could be an easy point to get access by back probing the connector.
Update 2 : Wire colours. RED=PT-CAN-L , Blue/RED = PT-CAN-H
Update 2 : Wire colours. RED=PT-CAN-L , Blue/RED = PT-CAN-H
I'm going to need a hacksaw
- Jack Bauer
- Posts: 4000
- Joined: Wed Dec 12, 2018 5:24 pm
- Location: Ireland
- Has thanked: 153 times
- Been thanked: 1117 times
- Contact:
Re: BMW i3 CCS/charge port controller
Depending on model may be on X558 1b pins 5 and 6 as pictured.
I'm going to need a hacksaw
- Jack Bauer
- Posts: 4000
- Joined: Wed Dec 12, 2018 5:24 pm
- Location: Ireland
- Has thanked: 153 times
- Been thanked: 1117 times
- Contact:
Re: BMW i3 CCS/charge port controller
While waiting for some can logs I decided to pop off that shielding can in the lim at take a look at what might be inside...
I'm going to need a hacksaw
- johu
- Site Admin
- Posts: 7182
- Joined: Thu Nov 08, 2018 10:52 pm
- Location: Kassel/Germany
- Has thanked: 552 times
- Been thanked: 1913 times
- Contact:
Re: BMW i3 CCS/charge port controller
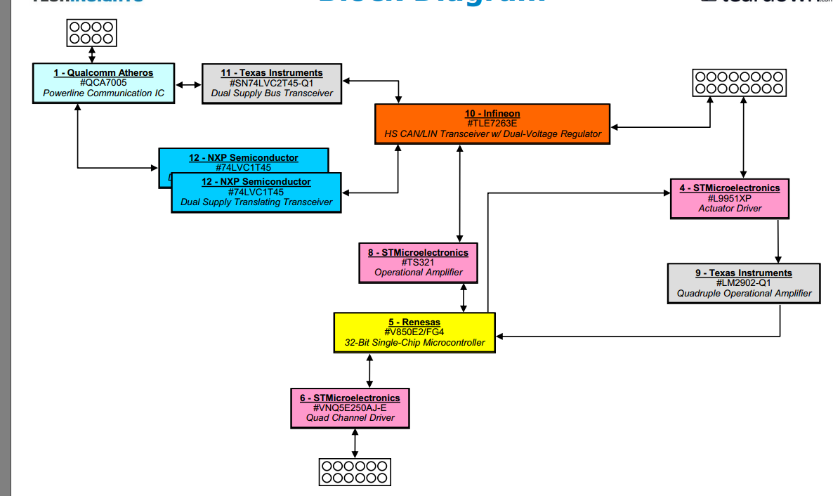
No additional host processor? I'm sure there is a Tricore on the underside 
Support R/D and forum on Patreon: https://patreon.com/openinverter - Subscribe on odysee: https://odysee.com/@openinverter:9
- Jack Bauer
- Posts: 4000
- Joined: Wed Dec 12, 2018 5:24 pm
- Location: Ireland
- Has thanked: 153 times
- Been thanked: 1117 times
- Contact:
Re: BMW i3 CCS/charge port controller
Only 2 core it seems : viewtopic.php?p=19851#p19851
I'm going to need a hacksaw
- Jack Bauer
- Posts: 4000
- Joined: Wed Dec 12, 2018 5:24 pm
- Location: Ireland
- Has thanked: 153 times
- Been thanked: 1117 times
- Contact:
Re: BMW i3 CCS/charge port controller
Always the hard way. Spent the morning running the big 50mm sq cables under the grey goose to the fc junctions box. Then decided to have a look at the little hv sense board from the KLE. Instead of a nice 0-5v signal it just sat there at 11v. No amount of varying the hv input would budge it. Some time later I discover its not a voltage output but rather a current output! The input on the LIM measures 476R to ground. Connected a 470R resistor between the output of the sense board and ground and there we are. So, the LIM doesn't want to see a voltage proportional to the HV input on the CCS side but rather a current.
I'm going to need a hacksaw
- Jack Bauer
- Posts: 4000
- Joined: Wed Dec 12, 2018 5:24 pm
- Location: Ireland
- Has thanked: 153 times
- Been thanked: 1117 times
- Contact:
Re: BMW i3 CCS/charge port controller
Few quick measurements with the sense board connected to the LIM.
I'm going to need a hacksaw
- Jack Bauer
- Posts: 4000
- Joined: Wed Dec 12, 2018 5:24 pm
- Location: Ireland
- Has thanked: 153 times
- Been thanked: 1117 times
- Contact:
Re: BMW i3 CCS/charge port controller
Yea, that’s what I’m thinking. Never got around to Chademo and that seems to be dying out around here.
Strange using a BMW part on the car these days
Formerly 92 E30 BMW Cabrio with Tesla power
- Jack Bauer
- Posts: 4000
- Joined: Wed Dec 12, 2018 5:24 pm
- Location: Ireland
- Has thanked: 153 times
- Been thanked: 1117 times
- Contact:
Re: BMW i3 CCS/charge port controller
Setup a repo to start pulling all this together :
https://github.com/damienmaguire/BMW-i3-CCS
Also got a 2017 LIM and EMDE from the same car. CAN logs on the repo. First finding :
id 0x512 dlc 8 time 640ms 0x00 0x00 0x00 0x00 0xfe 0x00 0x00 0x12
Wake up id. Sending this causes lim to constantly send its ids.
https://github.com/damienmaguire/BMW-i3-CCS
Also got a 2017 LIM and EMDE from the same car. CAN logs on the repo. First finding :
id 0x512 dlc 8 time 640ms 0x00 0x00 0x00 0x00 0xfe 0x00 0x00 0x12
Wake up id. Sending this causes lim to constantly send its ids.
I'm going to need a hacksaw
- Jack Bauer
- Posts: 4000
- Joined: Wed Dec 12, 2018 5:24 pm
- Location: Ireland
- Has thanked: 153 times
- Been thanked: 1117 times
- Contact:
Re: BMW i3 CCS/charge port controller
Pleased to say we have the first batch of logs now on the repo from AC charging 
LIM ids 0x272 , 0x337 , 0x390 , 0x3b4 and 0x514
LIM ids 0x272 , 0x337 , 0x390 , 0x3b4 and 0x514
I'm going to need a hacksaw
-
mikeselectricstuff
- Posts: 120
- Joined: Sun Nov 08, 2020 11:33 am
- Been thanked: 2 times
Re: BMW i3 CCS/charge port controller
Did you try giving it a 5% PWM CP signal so it thinks a CCS rapid wants to play?
- Jack Bauer
- Posts: 4000
- Joined: Wed Dec 12, 2018 5:24 pm
- Location: Ireland
- Has thanked: 153 times
- Been thanked: 1117 times
- Contact:
Re: BMW i3 CCS/charge port controller
Not yet. I need to work out the can it wants to see in order to be "active" first. Then I'll get it to do AC then DC.
I'm going to need a hacksaw
- Jack Bauer
- Posts: 4000
- Joined: Wed Dec 12, 2018 5:24 pm
- Location: Ireland
- Has thanked: 153 times
- Been thanked: 1117 times
- Contact:
Re: BMW i3 CCS/charge port controller
Added a second set of logs for AC charging to the repo. So message 0x12f is really interesting. This wakes the lim from sleep over can. Seems to have a counter in the low nibble of byte 1 that goes from 0x0 to 0xe. I suspect byte 0 is a crc so will need to try and figure that out eventually.
I'm going to need a hacksaw
- Jack Bauer
- Posts: 4000
- Joined: Wed Dec 12, 2018 5:24 pm
- Location: Ireland
- Has thanked: 153 times
- Been thanked: 1117 times
- Contact:
Re: BMW i3 CCS/charge port controller
DC logs now on the repo thanks to vwbrady:) A quick look shows some new ids :
0x29e
0x2b2
0x2ef
Seems our lim has a few extra ids up its sleeve for these ccs occasions.
Now would be the time by the way for someone to jump in and work out the crc in byte 0 of 0x12f.
0x29e
0x2b2
0x2ef
Seems our lim has a few extra ids up its sleeve for these ccs occasions.
Now would be the time by the way for someone to jump in and work out the crc in byte 0 of 0x12f.
I'm going to need a hacksaw
- Jack Bauer
- Posts: 4000
- Joined: Wed Dec 12, 2018 5:24 pm
- Location: Ireland
- Has thanked: 153 times
- Been thanked: 1117 times
- Contact:
Re: BMW i3 CCS/charge port controller
Internet : DAMIEN! You need to work on CCS!!!
Damien : ok ok I hear you. Working on CCS now...
Internet : ... oooh a funny cat video...
Anyway, both LIMs are now AC charging on the bench. One from 2014 and other from 2017. Seems to be little difference in operation. Uploaded the start of a can dbc on the repo as well as filter defs for min messages required for ac charging. I think I see why there has been such a cone of silence over this thing. If the DC side is as "complex" as the AC we should be running CCS soon:) Updates soon but posted to Patreon first as its due to the help of some folks on there that have made this possible.
Damien : ok ok I hear you. Working on CCS now...
Internet : ... oooh a funny cat video...
Anyway, both LIMs are now AC charging on the bench. One from 2014 and other from 2017. Seems to be little difference in operation. Uploaded the start of a can dbc on the repo as well as filter defs for min messages required for ac charging. I think I see why there has been such a cone of silence over this thing. If the DC side is as "complex" as the AC we should be running CCS soon:) Updates soon but posted to Patreon first as its due to the help of some folks on there that have made this possible.
I'm going to need a hacksaw
- Jack Bauer
- Posts: 4000
- Joined: Wed Dec 12, 2018 5:24 pm
- Location: Ireland
- Has thanked: 153 times
- Been thanked: 1117 times
- Contact:
Re: BMW i3 CCS/charge port controller
Update : LIM now running with a simple due sketch for AC mode. Its a little crude as I've not worked out all the control bytes as yet in messages 0x3E9 and 0x431 but it does work and reports back cable limit and pwm current. On the DC front I did a Mike on it and hit it with some 5% pwm and a minimum set of CAN. It locked the port and sat there waiting for some of that juicy grrenphy crap then hit the red flashing led when I failed to respond.
At this point I'd advise folks with any thoughts about ccs on their build to grab yourself a lim. Updates on the repo including my software masterpiece, dbc work in progress and ac and dc filter lists for the logs :
https://github.com/damienmaguire/BMW-i3-CCS
At this point I'd advise folks with any thoughts about ccs on their build to grab yourself a lim. Updates on the repo including my software masterpiece, dbc work in progress and ac and dc filter lists for the logs :
https://github.com/damienmaguire/BMW-i3-CCS
I'm going to need a hacksaw
- muehlpower
- Posts: 807
- Joined: Fri Oct 11, 2019 10:51 am
- Location: Germany Fürstenfeldbruck
- Has thanked: 18 times
- Been thanked: 186 times
Re: BMW i3 CCS/charge port controller
0x112 D2+D3 shows the batterie voltage, x0.1V, D7 shows the "zwischenkreis" voltage x4V, D6 lower nible is for disconnect the batterie and sould be 0x5 for normal use
Re: BMW i3 CCS/charge port controller
Very nice! I presume the LIM is controlling the i3 onboard charger for AC charging? I'm not familiar with the layout in i3, does the onboard charger (KLE?) have DC-DC and DC fastcharge contacotrs?